Frank Laboratory, Department of Radiology and Imaging Sciences, NIH Clinical Center, Bethesda, MD, 20892.
National Institute of Biomedical Imaging and Bioengineering, Bethesda, MD 20892.
Theranostics. 2021 Jan 1;11(2):602-613. doi: 10.7150/thno.48353. eCollection 2021.
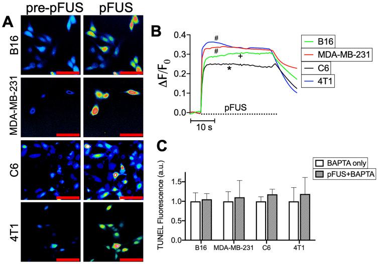
Mechanical forces from non-ablative pulsed focused ultrasound (pFUS) generate pro-inflammatory tumor microenvironments (TME), marked by increased cytokines, chemokines, and trophic factors, as well as immune cell infiltration and reduced tumor growth. pFUS also causes DNA damage within tumors, which is a potent activator of immunity and could contribute to changes in the TME. This study investigated mechanisms behind the mechanotransductive effects of pFUS causing DNA damage in several tumor cell types. 4T1 (murine breast tumor), B16 (murine melanoma), C6 (rat glioma), or MDA-MB-231 (human breast tumor) cells were sonicated (1.1MHz; 6MPa PNP; 10ms pulses; 10% duty cycle; 300 pulses). DNA damage was detected by TUNEL, apoptosis was measured by immunocytochemistry for cleaved caspase-3. Calcium, superoxide, and HO were detected by fluorescent indicators and modulated by BAPTA-AM, mtTEMPOL, or Trolox, respectively. pFUS increased TUNEL reactivity (range = 1.6-2.7-fold) in all cell types except C6 and did not induce apoptosis in any cell line. All lines displayed cytosolic Ca transients during sonication. pFUS increased superoxide (range = 1.6-2.0-fold) and HO (range = 2.3-2.8-fold) in all cell types except C6. BAPTA-AM blocked increased TUNEL reactivity, superoxide and HO formation, while Trolox also blocked increased TUNEL reactivity increased after pFUS. mtTEMPOL allowed HO formation and did not block increased TUNEL reactivity after pFUS. Unsonicated C6 cells had higher baseline concentrations of cytosolic Ca, superoxide, and HO, which were not associated with greater baseline TUNEL reactivity than the other cell lines. Mechanotransduction of pFUS directly induces DNA damage in tumor cells by cytosolic Ca transients causing formation of superoxide and subsequently, HO. These results further suggest potential clinical utility for pFUS. However, the lack of pFUS-induced DNA damage in C6 cells demonstrates a range of potential tumor responses that may arise from physiological differences such as Ca or redox homeostasis.
非消融性脉冲聚焦超声(pFUS)产生的机械力会生成促炎肿瘤微环境(TME),其特征是细胞因子、趋化因子和营养因子增加、免疫细胞浸润和肿瘤生长减少。pFUS 还会导致肿瘤内的 DNA 损伤,这是免疫的有效激活剂,并可能导致 TME 的变化。本研究旨在探讨 pFUS 产生机械转导效应导致几种肿瘤细胞类型的 DNA 损伤的机制。4T1(鼠乳腺癌)、B16(鼠黑色素瘤)、C6(大鼠神经胶质瘤)或 MDA-MB-231(人乳腺癌)细胞进行超声处理(1.1MHz;6MPa PNP;10ms 脉冲;10%占空比;300 个脉冲)。通过 TUNEL 检测 DNA 损伤,通过免疫细胞化学检测 cleaved caspase-3 检测细胞凋亡。通过荧光指示剂检测钙、超氧阴离子和 HO,并分别用 BAPTA-AM、mtTEMPOL 或 Trolox 进行调节。pFUS 增加了所有细胞类型的 TUNEL 反应性(范围为 1.6-2.7 倍),除 C6 外,在任何细胞系中都未诱导细胞凋亡。所有细胞系在超声处理过程中均显示细胞质 Ca 瞬变。pFUS 增加了所有细胞类型的超氧阴离子(范围为 1.6-2.0 倍)和 HO(范围为 2.3-2.8 倍),除 C6 外。BAPTA-AM 阻断了 TUNEL 反应性、超氧阴离子和 HO 形成的增加,而 Trolox 也阻断了 pFUS 后 TUNEL 反应性的增加。mtTEMPOL 允许 HO 形成,并且不阻断 pFUS 后 TUNEL 反应性的增加。未经超声处理的 C6 细胞具有更高的细胞质 Ca、超氧阴离子和 HO 的基线浓度,但与其他细胞系相比,它们的基线 TUNEL 反应性并没有更高。pFUS 的机械转导通过细胞质 Ca 瞬变直接诱导肿瘤细胞的 DNA 损伤,导致超氧阴离子的形成,进而导致 HO 的形成。这些结果进一步表明 pFUS 具有潜在的临床应用价值。然而,C6 细胞中缺乏 pFUS 诱导的 DNA 损伤表明,可能存在一系列潜在的肿瘤反应,这些反应可能源于生理差异,如 Ca 或氧化还原稳态。