• 文献检索
  • 文档翻译
  • 深度研究
  • 学术资讯
  • Suppr Zotero 插件Zotero 插件
  • 邀请有礼
  • 套餐&价格
  • 历史记录
应用&插件
Suppr Zotero 插件Zotero 插件浏览器插件Mac 客户端Windows 客户端微信小程序
定价
高级版会员购买积分包购买API积分包
服务
文献检索文档翻译深度研究API 文档MCP 服务
关于我们
关于 Suppr公司介绍联系我们用户协议隐私条款
关注我们

Suppr 超能文献

核心技术专利:CN118964589B侵权必究
粤ICP备2023148730 号-1Suppr @ 2026

文献检索

告别复杂PubMed语法,用中文像聊天一样搜索,搜遍4000万医学文献。AI智能推荐,让科研检索更轻松。

立即免费搜索

文件翻译

保留排版,准确专业,支持PDF/Word/PPT等文件格式,支持 12+语言互译。

免费翻译文档

深度研究

AI帮你快速写综述,25分钟生成高质量综述,智能提取关键信息,辅助科研写作。

立即免费体验

乳腺癌中七个预后不良的细胞周期相关基因的鉴定及其TF-miRNA-mRNA调控网络的构建

Identification of Seven Cell Cycle-Related Genes with Unfavorable Prognosis and Construction of their TF-miRNA-mRNA regulatory network in Breast Cancer.

作者信息

Hong Zhipeng, Wang Qinglan, Hong Chengye, Liu Meimei, Qiu Pengqin, Lin Rongrong, Lin Xiaolan, Chen Fangfang, Li Qiuhuang, Liu Lingling, Wang Chuan, Chen Debo

机构信息

Department of Breast Surgery, Affiliated Quanzhou First Hospital of Fujian Medical University, Quanzhou, Fujian Province, 362000, P. R. China.

Department of Breast Surgery and General Surgery, The Affiliated Union Hospital of Fujian Medical University, Fuzhou, Fujian Province, 350001, P. R. China.

出版信息

J Cancer. 2021 Jan 1;12(3):740-753. doi: 10.7150/jca.48245. eCollection 2021.

DOI:10.7150/jca.48245
PMID:33403032
原文链接:https://pmc.ncbi.nlm.nih.gov/articles/PMC7778540/
Abstract

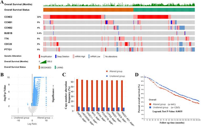
Breast cancer (BC), with complex tumorigenesis and progression, remains the most common malignancy in women. We aimed to explore some novel and significant genes with unfavorable prognoses and potential pathways involved in BC initiation and progression via bioinformatics methods. BC tissue-specific microarray datasets of GSE42568, GSE45827 and GSE54002, which included a total of 651 BC tissues and 44 normal breast tissues, were obtained from the Gene Expression Omnibus (GEO) database, and 124 differentially expressed genes (DEGs) were identified between BC tissues and normal breast tissues via R software and an online Venn diagram tool. Database for Annotation, Visualization and Integration Discovery (DAVID) software showed that 65 upregulated DEGs were mainly enriched in the regulation of the cell cycle, and Search Tool for the Retrieval of Interacting Genes (STRING) software identified the 39 closest associated upregulated DEGs in protein-protein interactions (PPIs), which validated the high expression of genes in BC tissues by the Gene Expression Profiling Interactive Analysis (GEPIA) tool. In addition, 36 out of 39 BC patients showed significantly worse outcomes by Kaplan-Meier plotter (KM plotter), and an additional Kyoto Encyclopedia of Genes and Genomes (KEGG) enrichment analysis revealed that seven genes (cyclin E2 (), cyclin B1 (), cyclin B2 (), mitotic checkpoint serine/threonine kinase B (), dual-specificity protein kinase (), cell division cycle 20 (), and pituitary tumor transforming gene 1 ()) were markedly enriched in the cell cycle pathway. Analysis of the clinicopathological characteristics of hub genes revealed that seven cell cycle-related genes (CCRGs) were significantly highly expressed in four BC subtypes (luminal A, luminal B, HER2-positive and triple-negative (TNBC)), and except for the gene, high expression levels were significantly associated with tumor pathological grade and stage and metastatic events of BC. Furthermore, genetic mutation analysis indicated that genetic alterations of CCRGs could also significantly affect BC patients' prognosis. A quantitative real-time polymerase chain reaction (qRT-PCR) assay found that the seven CCRGs were significantly differentially expressed in BC cell lines. Integration of published multilevel expression data and a bioinformatics computational approach were used to predict and construct a regulation mechanism: a transcription factor (TF)-microRNA (miRNA)-messenger RNA (mRNA) regulation network. The present work is the first to construct a regulatory network of TF-miRNA-mRNA in BC for CCRGs and provides new insights into the molecular mechanism of BC.

摘要

乳腺癌(BC)的肿瘤发生和进展过程复杂,仍然是女性中最常见的恶性肿瘤。我们旨在通过生物信息学方法探索一些具有不良预后的新的重要基因以及参与BC发生和进展的潜在途径。从基因表达综合数据库(GEO)中获取了GSE42568、GSE45827和GSE54002这三个BC组织特异性微阵列数据集,其中共包括651个BC组织和44个正常乳腺组织,并通过R软件和在线维恩图工具鉴定出BC组织与正常乳腺组织之间的124个差异表达基因(DEG)。注释、可视化和整合发现数据库(DAVID)软件显示,65个上调的DEG主要富集于细胞周期调控,而蛋白质相互作用检索工具(STRING)软件在蛋白质-蛋白质相互作用(PPI)中鉴定出39个最密切相关的上调DEG,基因表达谱交互式分析(GEPIA)工具验证了这些基因在BC组织中的高表达。此外,通过Kaplan-Meier绘图仪(KM绘图仪)分析发现,39例BC患者中有36例预后明显较差,另外的京都基因与基因组百科全书(KEGG)富集分析显示,七个基因(细胞周期蛋白E2()、细胞周期蛋白B1()、细胞周期蛋白B2()、有丝分裂检查点丝氨酸/苏氨酸激酶B()、双特异性蛋白激酶()、细胞分裂周期20()和垂体肿瘤转化基因1())在细胞周期途径中显著富集。对枢纽基因的临床病理特征分析表明,七个细胞周期相关基因(CCRG)在四种BC亚型(腔面A型、腔面B型、HER2阳性和三阴性(TNBC))中均显著高表达,除了基因外,高表达水平与BC的肿瘤病理分级、分期及转移事件显著相关。此外,基因突变分析表明,CCRG的基因改变也可显著影响BC患者的预后。定量实时聚合酶链反应(qRT-PCR)检测发现,七个CCRG在BC细胞系中显著差异表达。整合已发表的多水平表达数据和生物信息学计算方法来预测并构建一种调控机制:转录因子(TF)-微小RNA(miRNA)-信使RNA(mRNA)调控网络。本研究首次构建了BC中CCRG的TF-miRNA-mRNA调控网络,为BC的分子机制提供了新的见解。

https://cdn.ncbi.nlm.nih.gov/pmc/blobs/4c84/7778540/7799f12b661a/jcav12p0740g008.jpg
https://cdn.ncbi.nlm.nih.gov/pmc/blobs/4c84/7778540/47063473fb35/jcav12p0740g001.jpg
https://cdn.ncbi.nlm.nih.gov/pmc/blobs/4c84/7778540/e6e6a3bec7ac/jcav12p0740g002.jpg
https://cdn.ncbi.nlm.nih.gov/pmc/blobs/4c84/7778540/bf0376f2f749/jcav12p0740g003.jpg
https://cdn.ncbi.nlm.nih.gov/pmc/blobs/4c84/7778540/e755a633748e/jcav12p0740g004.jpg
https://cdn.ncbi.nlm.nih.gov/pmc/blobs/4c84/7778540/d872ad9517f5/jcav12p0740g005.jpg
https://cdn.ncbi.nlm.nih.gov/pmc/blobs/4c84/7778540/bf63d76dc563/jcav12p0740g006.jpg
https://cdn.ncbi.nlm.nih.gov/pmc/blobs/4c84/7778540/47c63b29b37a/jcav12p0740g007.jpg
https://cdn.ncbi.nlm.nih.gov/pmc/blobs/4c84/7778540/7799f12b661a/jcav12p0740g008.jpg
https://cdn.ncbi.nlm.nih.gov/pmc/blobs/4c84/7778540/47063473fb35/jcav12p0740g001.jpg
https://cdn.ncbi.nlm.nih.gov/pmc/blobs/4c84/7778540/e6e6a3bec7ac/jcav12p0740g002.jpg
https://cdn.ncbi.nlm.nih.gov/pmc/blobs/4c84/7778540/bf0376f2f749/jcav12p0740g003.jpg
https://cdn.ncbi.nlm.nih.gov/pmc/blobs/4c84/7778540/e755a633748e/jcav12p0740g004.jpg
https://cdn.ncbi.nlm.nih.gov/pmc/blobs/4c84/7778540/d872ad9517f5/jcav12p0740g005.jpg
https://cdn.ncbi.nlm.nih.gov/pmc/blobs/4c84/7778540/bf63d76dc563/jcav12p0740g006.jpg
https://cdn.ncbi.nlm.nih.gov/pmc/blobs/4c84/7778540/47c63b29b37a/jcav12p0740g007.jpg
https://cdn.ncbi.nlm.nih.gov/pmc/blobs/4c84/7778540/7799f12b661a/jcav12p0740g008.jpg

相似文献

1
Identification of Seven Cell Cycle-Related Genes with Unfavorable Prognosis and Construction of their TF-miRNA-mRNA regulatory network in Breast Cancer.乳腺癌中七个预后不良的细胞周期相关基因的鉴定及其TF-miRNA-mRNA调控网络的构建
J Cancer. 2021 Jan 1;12(3):740-753. doi: 10.7150/jca.48245. eCollection 2021.
2
Hsa-mir-3163 and CCNB1 may be potential biomarkers and therapeutic targets for androgen receptor positive triple-negative breast cancer.Hsa-mir-3163 和 CCNB1 可能是雄激素受体阳性三阴性乳腺癌的潜在生物标志物和治疗靶点。
PLoS One. 2021 Nov 19;16(11):e0254283. doi: 10.1371/journal.pone.0254283. eCollection 2021.
3
Identification of critical genes in gastric cancer to predict prognosis using bioinformatics analysis methods.利用生物信息学分析方法鉴定胃癌中的关键基因以预测预后
Ann Transl Med. 2020 Jul;8(14):884. doi: 10.21037/atm-20-4427.
4
Detection of critical genes associated with poor prognosis in breast cancer via integrated bioinformatics analyses.通过整合生物信息学分析检测与乳腺癌不良预后相关的关键基因。
J BUON. 2020 Nov-Dec;25(6):2537-2545.
5
Identification of significant genes with poor prognosis in ovarian cancer via bioinformatical analysis.通过生物信息学分析鉴定卵巢癌中具有不良预后的显著基因。
J Ovarian Res. 2019 Apr 22;12(1):35. doi: 10.1186/s13048-019-0508-2.
6
Identification of hub genes associated with bladder cancer using bioinformatic analyses.使用生物信息学分析鉴定与膀胱癌相关的枢纽基因。
Transl Cancer Res. 2022 May;11(5):1330-1343. doi: 10.21037/tcr-22-1004.
7
Identification of key differentially expressed genes between ER-positive/HER2-negative breast cancer and ER-negative/HER2-negative breast cancer using integrated bioinformatics analysis.运用整合生物信息学分析鉴定雌激素受体阳性/人表皮生长因子受体2阴性乳腺癌与雌激素受体阴性/人表皮生长因子受体2阴性乳腺癌之间的关键差异表达基因。
Gland Surg. 2020 Jun;9(3):661-675. doi: 10.21037/gs.2020.03.40.
8
Identification of potential core genes in triple negative breast cancer using bioinformatics analysis.利用生物信息学分析鉴定三阴性乳腺癌中的潜在核心基因
Onco Targets Ther. 2018 Jul 18;11:4105-4112. doi: 10.2147/OTT.S166567. eCollection 2018.
9
Screening Hub Genes as Prognostic Biomarkers of Hepatocellular Carcinoma by Bioinformatics Analysis.基于生物信息学分析的肝细胞癌预后标志物筛选枢纽基因。
Cell Transplant. 2019 Dec;28(1_suppl):76S-86S. doi: 10.1177/0963689719893950. Epub 2019 Dec 11.
10
Identification of novel biomarkers in breast cancer via integrated bioinformatics analysis and experimental validation.通过整合生物信息学分析和实验验证鉴定乳腺癌的新型生物标志物。
Bioengineered. 2021 Dec;12(2):12431-12446. doi: 10.1080/21655979.2021.2005747.

引用本文的文献

1
Bioinformatics Combined With Biological Experiments to Identify the Pathogenetic Link of Type 2 Diabetes for Breast Cancer.生物信息学结合生物学实验以确定2型糖尿病与乳腺癌的发病机制联系。
Cancer Med. 2025 Apr;14(7):e70759. doi: 10.1002/cam4.70759.
2
Identification of hub genes for the diagnosis and prognosis in triple negative breast cancer using transcriptome and differential methylation integration analysis.利用转录组和差异甲基化整合分析鉴定三阴性乳腺癌诊断和预后的关键基因
J Cancer. 2025 Mar 3;16(6):2026-2040. doi: 10.7150/jca.104472. eCollection 2025.
3
Robust Identification of Differential Gene Expression Patterns from Multiple Transcriptomics Datasets for Early Diagnosis, Prognosis, and Therapies for Breast Cancer.

本文引用的文献

1
Breast cancer statistics, 2019.乳腺癌统计数据,2019 年。
CA Cancer J Clin. 2019 Nov;69(6):438-451. doi: 10.3322/caac.21583. Epub 2019 Oct 2.
2
TransmiR v2.0: an updated transcription factor-microRNA regulation database.TransmiR v2.0:一个更新的转录因子- microRNA 调控数据库。
Nucleic Acids Res. 2019 Jan 8;47(D1):D253-D258. doi: 10.1093/nar/gky1023.
3
Identification of critical genes to predict recurrence and death in colon cancer: integrating gene expression and bioinformatics analysis.鉴定预测结肠癌复发和死亡的关键基因:整合基因表达与生物信息学分析
从多个转录组学数据集稳健识别差异基因表达模式,用于乳腺癌的早期诊断、预后和治疗。
Medicina (Kaunas). 2023 Sep 24;59(10):1705. doi: 10.3390/medicina59101705.
4
Downregulation of the enhancer of zeste homolog 1 transcriptional factor predicts poor prognosis of triple-negative breast cancer patients.EZH1 转录因子下调预示三阴性乳腺癌患者预后不良。
PeerJ. 2022 Jul 12;10:e13708. doi: 10.7717/peerj.13708. eCollection 2022.
5
Integrated bioinformatics and statistical approaches to explore molecular biomarkers for breast cancer diagnosis, prognosis and therapies.综合生物信息学和统计学方法探索乳腺癌诊断、预后和治疗的分子生物标志物。
PLoS One. 2022 May 26;17(5):e0268967. doi: 10.1371/journal.pone.0268967. eCollection 2022.
6
Marine-Derived Stichloroside C2 Inhibits Epithelial-Mesenchymal Transition and Induces Apoptosis through the Mitogen-Activated Protein Kinase Signalling Pathway in Triple-Negative Breast Cancer Cells.海洋来源的Stichloroside C2通过丝裂原活化蛋白激酶信号通路抑制三阴性乳腺癌细胞的上皮-间质转化并诱导凋亡。
J Oncol. 2022 May 14;2022:6449984. doi: 10.1155/2022/6449984. eCollection 2022.
7
Identification of the hub genes and transcription factor-miRNA axes involved in -associated gastric cancer.鉴定与[相关内容缺失]相关的胃癌中的枢纽基因以及转录因子- microRNA轴。
Oncol Lett. 2022 Mar;23(3):89. doi: 10.3892/ol.2022.13209. Epub 2022 Jan 21.
8
Identification of novel biomarkers in breast cancer via integrated bioinformatics analysis and experimental validation.通过整合生物信息学分析和实验验证鉴定乳腺癌的新型生物标志物。
Bioengineered. 2021 Dec;12(2):12431-12446. doi: 10.1080/21655979.2021.2005747.
9
MammaPrint and BluePrint comprehensively capture the cancer hallmarks in early-stage breast cancer patients.MammaPrint 和 Blueprint 全面捕捉早期乳腺癌患者的癌症特征。
Genes Chromosomes Cancer. 2022 Mar;61(3):148-160. doi: 10.1002/gcc.23014. Epub 2021 Dec 11.
10
Hsa-mir-3163 and CCNB1 may be potential biomarkers and therapeutic targets for androgen receptor positive triple-negative breast cancer.Hsa-mir-3163 和 CCNB1 可能是雄激素受体阳性三阴性乳腺癌的潜在生物标志物和治疗靶点。
PLoS One. 2021 Nov 19;16(11):e0254283. doi: 10.1371/journal.pone.0254283. eCollection 2021.
Cancer Cell Int. 2018 Sep 17;18:139. doi: 10.1186/s12935-018-0640-x. eCollection 2018.
4
Global cancer statistics 2018: GLOBOCAN estimates of incidence and mortality worldwide for 36 cancers in 185 countries.全球癌症统计数据 2018:GLOBOCAN 对全球 185 个国家/地区 36 种癌症的发病率和死亡率的估计。
CA Cancer J Clin. 2018 Nov;68(6):394-424. doi: 10.3322/caac.21492. Epub 2018 Sep 12.
5
Targeting the cell cycle in breast cancer: towards the next phase.针对乳腺癌中的细胞周期:迈向新阶段。
Cell Cycle. 2018;17(15):1871-1885. doi: 10.1080/15384101.2018.1502567. Epub 2018 Sep 11.
6
Bioinformatics and functional analyses of key genes and pathways in human clear cell renal cell carcinoma.人肾透明细胞癌关键基因和通路的生物信息学与功能分析
Oncol Lett. 2018 Jun;15(6):9133-9141. doi: 10.3892/ol.2018.8473. Epub 2018 Apr 12.
7
Identification of Gastric Cancer-Related Circular RNA through Microarray Analysis and Bioinformatics Analysis.通过芯片分析和生物信息学分析鉴定胃癌相关环状 RNA。
Biomed Res Int. 2018 Mar 18;2018:2381680. doi: 10.1155/2018/2381680. eCollection 2018.
8
Integrated bioinformatics analysis reveals key candidate genes and pathways in breast cancer.整合生物信息学分析揭示乳腺癌的关键候选基因和途径。
Mol Med Rep. 2018 Jun;17(6):8091-8100. doi: 10.3892/mmr.2018.8895. Epub 2018 Apr 19.
9
Integrated genomics and functional validation identifies malignant cell specific dependencies in triple negative breast cancer.整合基因组学与功能验证确定三阴性乳腺癌中恶性细胞的特异性依赖关系。
Nat Commun. 2018 Mar 13;9(1):1044. doi: 10.1038/s41467-018-03283-z.
10
Circulating cell-free DNA mutation patterns in early and late stage colon and pancreatic cancer.早期和晚期结肠癌及胰腺癌中循环游离DNA的突变模式
Cancer Genet. 2017 Dec;218-219:39-50. doi: 10.1016/j.cancergen.2017.08.006. Epub 2017 Sep 14.