• 文献检索
  • 文档翻译
  • 深度研究
  • 学术资讯
  • Suppr Zotero 插件Zotero 插件
  • 邀请有礼
  • 套餐&价格
  • 历史记录
应用&插件
Suppr Zotero 插件Zotero 插件浏览器插件Mac 客户端Windows 客户端微信小程序
定价
高级版会员购买积分包购买API积分包
服务
文献检索文档翻译深度研究API 文档MCP 服务
关于我们
关于 Suppr公司介绍联系我们用户协议隐私条款
关注我们

Suppr 超能文献

核心技术专利:CN118964589B侵权必究
粤ICP备2023148730 号-1Suppr @ 2026

文献检索

告别复杂PubMed语法,用中文像聊天一样搜索,搜遍4000万医学文献。AI智能推荐,让科研检索更轻松。

立即免费搜索

文件翻译

保留排版,准确专业,支持PDF/Word/PPT等文件格式,支持 12+语言互译。

免费翻译文档

深度研究

AI帮你快速写综述,25分钟生成高质量综述,智能提取关键信息,辅助科研写作。

立即免费体验

重组基因组分类法助力设计用于检测……的稳健环境PCR检测方法。 (注:原文中“of”后缺少具体内容,导致译文表述不太完整准确)

Reorganized Genomic Taxonomy of Enables Design of Robust Environmental PCR Assays for Detection of .

作者信息

Öhrman Caroline, Sahl Jason W, Sjödin Andreas, Uneklint Ingrid, Ballard Rebecca, Karlsson Linda, McDonough Ryelan F, Sundell David, Soria Kathleen, Bäckman Stina, Chase Kitty, Brindefalk Björn, Sozhamannan Shanmuga, Vallesi Adriana, Hägglund Emil, Ramirez-Paredes Jose Gustavo, Thelaus Johanna, Colquhoun Duncan, Myrtennäs Kerstin, Birdsell Dawn, Johansson Anders, Wagner David M, Forsman Mats

机构信息

CBRN Defence and Security, Swedish Defence Research Agency, FOI, SE 901 82 Umeå, Sweden.

Pathogen and Microbiome Institute, Northern Arizona University, Flagstaff, AZ 86011, USA.

出版信息

Microorganisms. 2021 Jan 11;9(1):146. doi: 10.3390/microorganisms9010146.

DOI:10.3390/microorganisms9010146
PMID:33440900
原文链接:https://pmc.ncbi.nlm.nih.gov/articles/PMC7826819/
Abstract

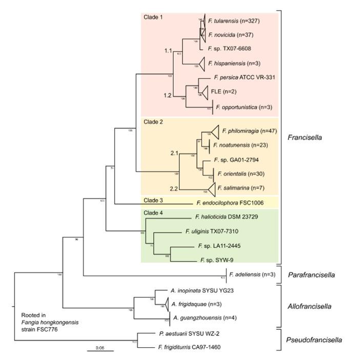
In recent years, an increasing diversity of species has been recognized within the family . Unfortunately, novel isolates are sometimes misnamed in initial publications or multiple sources propose different nomenclature for genetically highly similar isolates. Thus, unstructured and occasionally incorrect information can lead to confusion in the scientific community. Historically, detection of in environmental samples has been challenging due to the considerable and unknown genetic diversity within the family, which can result in false positive results. We have assembled a comprehensive collection of genome sequences representing most known species/strains and restructured them according to a taxonomy that is based on phylogenetic structure. From this structured dataset, we identified a small number of genomic regions unique to that are putatively suitable for specific detection of this pathogen in environmental samples. We designed and validated specific PCR assays based on these genetic regions that can be used for the detection of in environmental samples, such as water and air filters.

摘要

近年来,该家族内已被识别出的物种多样性日益增加。不幸的是,新分离株有时在最初的出版物中被错误命名,或者多个来源为基因高度相似的分离株提出了不同的命名法。因此,无组织且偶尔不正确的信息会导致科学界的混乱。从历史上看,由于该家族内存在相当大且未知的遗传多样性,在环境样本中检测[具体物种]具有挑战性,这可能导致假阳性结果。我们汇集了代表大多数已知[具体物种]物种/菌株的基因组序列的全面集合,并根据基于系统发育结构的分类法对它们进行了重新构建。从这个结构化数据集中,我们确定了[具体物种]特有的少量基因组区域,这些区域假定适用于在环境样本中特异性检测这种病原体。我们基于这些遗传区域设计并验证了特异性PCR检测方法,可用于检测环境样本(如水和空气过滤器)中的[具体物种]。

https://cdn.ncbi.nlm.nih.gov/pmc/blobs/f7cd/7826819/87e63790e4a1/microorganisms-09-00146-g004.jpg
https://cdn.ncbi.nlm.nih.gov/pmc/blobs/f7cd/7826819/50c6d2775d3b/microorganisms-09-00146-g0A1.jpg
https://cdn.ncbi.nlm.nih.gov/pmc/blobs/f7cd/7826819/7708bc7220ec/microorganisms-09-00146-g001.jpg
https://cdn.ncbi.nlm.nih.gov/pmc/blobs/f7cd/7826819/39eff7abccb4/microorganisms-09-00146-g002.jpg
https://cdn.ncbi.nlm.nih.gov/pmc/blobs/f7cd/7826819/2e98cdd8e3ce/microorganisms-09-00146-g003.jpg
https://cdn.ncbi.nlm.nih.gov/pmc/blobs/f7cd/7826819/87e63790e4a1/microorganisms-09-00146-g004.jpg
https://cdn.ncbi.nlm.nih.gov/pmc/blobs/f7cd/7826819/50c6d2775d3b/microorganisms-09-00146-g0A1.jpg
https://cdn.ncbi.nlm.nih.gov/pmc/blobs/f7cd/7826819/7708bc7220ec/microorganisms-09-00146-g001.jpg
https://cdn.ncbi.nlm.nih.gov/pmc/blobs/f7cd/7826819/39eff7abccb4/microorganisms-09-00146-g002.jpg
https://cdn.ncbi.nlm.nih.gov/pmc/blobs/f7cd/7826819/2e98cdd8e3ce/microorganisms-09-00146-g003.jpg
https://cdn.ncbi.nlm.nih.gov/pmc/blobs/f7cd/7826819/87e63790e4a1/microorganisms-09-00146-g004.jpg

相似文献

1
Reorganized Genomic Taxonomy of Enables Design of Robust Environmental PCR Assays for Detection of .重组基因组分类法助力设计用于检测……的稳健环境PCR检测方法。 (注:原文中“of”后缺少具体内容,导致译文表述不太完整准确)
Microorganisms. 2021 Jan 11;9(1):146. doi: 10.3390/microorganisms9010146.
2
Genomic characterization of Francisella tularensis and other diverse Francisella species from complex samples.从复杂样本中对土拉弗朗西斯菌和其他不同弗朗西斯菌物种进行基因组特征分析。
PLoS One. 2022 Oct 12;17(10):e0273273. doi: 10.1371/journal.pone.0273273. eCollection 2022.
3
Detection of diverse new Francisella-like bacteria in environmental samples.在环境样本中检测多种新型类弗朗西斯菌属细菌。
Appl Environ Microbiol. 2005 Sep;71(9):5494-500. doi: 10.1128/AEM.71.9.5494-5500.2005.
4
Evaluation of the Biotoxis qPCR Detection Kit for Francisella tularensis Detection in Clinical and Environmental Samples.用于临床和环境样本中兔热病弗朗西斯菌检测的Biotoxis qPCR检测试剂盒评估
J Clin Microbiol. 2020 Dec 17;59(1). doi: 10.1128/JCM.01434-20.
5
Genetic diversity within the genus Francisella as revealed by comparative analyses of the genomes of two North American isolates from environmental sources.比较分析两个来自环境源的北美分离株的基因组揭示了弗朗西斯菌属内的遗传多样性。
BMC Genomics. 2012 Aug 24;13:422. doi: 10.1186/1471-2164-13-422.
6
Whole-Genome Relationships among Francisella Bacteria of Diverse Origins Define New Species and Provide Specific Regions for Detection.不同来源的弗朗西斯菌属细菌之间的全基因组关系定义了新物种并提供了特定检测区域。
Appl Environ Microbiol. 2017 Jan 17;83(3). doi: 10.1128/AEM.02589-16. Print 2017 Feb 1.
7
[Francisella tularensis--feature of pathogen, pathogenesis, diagnostics].[土拉弗朗西斯菌——病原体特征、发病机制、诊断]
Przegl Epidemiol. 2006;60(3):601-8.
8
Whole genome single nucleotide polymorphism based phylogeny of Francisella tularensis and its application to the development of a strain typing assay.基于全基因组单核苷酸多态性的土拉弗朗西斯菌系统发育及其在菌株分型检测方法开发中的应用。
BMC Microbiol. 2009 Oct 7;9:213. doi: 10.1186/1471-2180-9-213.
9
Revisiting subsp. , Causative Agent of Tularemia in Germany With Bioinformatics: New Insights in Genome Structure, DNA Methylation and Comparative Phylogenetic Analysis.利用生物信息学重新审视德国兔热病病原体亚种:基因组结构、DNA甲基化和比较系统发育分析的新见解
Front Microbiol. 2018 Mar 13;9:344. doi: 10.3389/fmicb.2018.00344. eCollection 2018.
10
German Francisella tularensis isolates from European brown hares (Lepus europaeus) reveal genetic and phenotypic diversity.从欧洲野兔(Lepus europaeus)中分离出的德国土拉弗朗西斯菌分离株显示出遗传和表型多样性。
BMC Microbiol. 2013 Mar 21;13:61. doi: 10.1186/1471-2180-13-61.

引用本文的文献

1
Nanopore sequencing reveals a diversity of microorganisms in ticks from Ethiopia.纳米孔测序揭示了埃塞俄比亚蜱虫中微生物的多样性。
Parasitol Res. 2025 Jun 30;124(7):73. doi: 10.1007/s00436-025-08520-1.
2
Detection of Francisellaceae and the differentiation of main European F. tularensis ssp. holarctica strains (Clades) by new designed qPCR assays.通过新设计的qPCR检测法检测弗朗西斯菌科及区分欧洲主要土拉热弗朗西斯菌全北区亚种菌株(进化枝)
BMC Microbiol. 2025 Jan 17;25(1):28. doi: 10.1186/s12866-025-03751-9.
3
Non-vaccinal prophylaxis of tularemia.

本文引用的文献

1
Complete Genome Sequences of Allofrancisella inopinata SYSU YG23 and Allofrancisella frigidaquae SYSU 10HL1970, Isolated from Water from Cooling Systems in China.从中国冷却系统水中分离出的意外弗朗西斯菌SYSU YG23和冷水弗朗西斯菌SYSU 10HL1970的全基因组序列
Microbiol Resour Announc. 2020 Nov 25;9(48):e00554-20. doi: 10.1128/MRA.00554-20.
2
Seawater-Associated Highly Pathogenic Francisella hispaniensis Infections Causing Multiple Organ Failure.与海水相关的高致病性西班牙弗朗西斯菌感染导致多器官功能衰竭。
Emerg Infect Dis. 2020 Oct;26(10):2424-2428. doi: 10.3201/eid2610.190844.
3
The Comparative Virulence of Subsp. for Vaccinated Laboratory Animals.
土拉菌病的非疫苗预防
Front Microbiol. 2024 Nov 28;15:1507469. doi: 10.3389/fmicb.2024.1507469. eCollection 2024.
4
infection in a patient with pulmonary infection and pancreatitis in Italy.意大利一名患有肺部感染和胰腺炎的患者发生感染。
IDCases. 2024 Jul 31;37:e02038. doi: 10.1016/j.idcr.2024.e02038. eCollection 2024.
5
Genetic Homogeneity of subsp. Strains in Kazakhstan.哈萨克斯坦亚种菌株的遗传同质性。
Pathogens. 2024 Jul 12;13(7):581. doi: 10.3390/pathogens13070581.
6
Strengthening the genomic surveillance of by using culture-free whole-genome sequencing from biological samples.通过使用来自生物样本的无培养全基因组测序来加强……的基因组监测。 你提供的原文中“Strengthening the genomic surveillance of by using...”这里“of”后面似乎缺少具体内容。
Front Microbiol. 2024 Jan 5;14:1277468. doi: 10.3389/fmicb.2023.1277468. eCollection 2023.
7
Towards a post-pandemic future for global pathogen genome sequencing.迈向后疫情时代的全球病原体基因组测序。
PLoS Biol. 2023 Aug 1;21(8):e3002225. doi: 10.1371/journal.pbio.3002225. eCollection 2023 Aug.
8
Bipolar Biogeographical Distribution of Parafrancisella Bacteria Carried by the Ciliate Euplotes.纤毛虫真涡虫携带的副弗朗西斯氏菌的双相生物地理分布。
Microb Ecol. 2023 Nov;86(4):3128-3132. doi: 10.1007/s00248-023-02263-1. Epub 2023 Jul 11.
9
Galleria mellonella-intracellular bacteria pathogen infection models: the ins and outs.金蝇幼虫-胞内细菌病原体感染模型:来龙去脉。
FEMS Microbiol Rev. 2023 Mar 10;47(2). doi: 10.1093/femsre/fuad011.
10
The Biological and Ecological Features of Northbound Migratory Birds, Ticks, and Tick-Borne Microorganisms in the African-Western Palearctic.非洲-西古北区向北迁徙鸟类、蜱虫及蜱传微生物的生物学和生态学特征
Microorganisms. 2023 Jan 7;11(1):158. doi: 10.3390/microorganisms11010158.
亚种对接种疫苗的实验动物的比较毒力。
Microorganisms. 2020 Sep 12;8(9):1403. doi: 10.3390/microorganisms8091403.
4
Complete Genome Sequence of Francisella halioticida Type Strain DSM 23729 (FSC1005).哈氏弗朗西斯菌模式菌株DSM 23729(FSC1005)的全基因组序列
Microbiol Resour Announc. 2020 Sep 10;9(37):e00541-20. doi: 10.1128/MRA.00541-20.
5
Exploring the Diversity Within the Genus - An Integrated Pan-Genome and Genome-Mining Approach.探索该属内的多样性——一种综合的泛基因组和基因组挖掘方法。
Front Microbiol. 2020 Aug 11;11:1928. doi: 10.3389/fmicb.2020.01928. eCollection 2020.
6
sp. nov., isolated from coastal seawater.sp. nov.,分离自沿海海水。
Int J Syst Evol Microbiol. 2020 May;70(5):3264-3272. doi: 10.1099/ijsem.0.004164.
7
A complete domain-to-species taxonomy for Bacteria and Archaea.细菌和古菌的完整域到种分类 taxonomy。
Nat Biotechnol. 2020 Sep;38(9):1079-1086. doi: 10.1038/s41587-020-0501-8. Epub 2020 Apr 27.
8
Reclassification of subsp. Ottem . 2009 as sp. nov., subsp. subsp. nov. and emended description of .将 subsp. Ottem. 2009 重新分类为. sp. nov.,. subsp. subsp. nov.,并修订. 的描述。
Int J Syst Evol Microbiol. 2020 Mar;70(3):2034-2048. doi: 10.1099/ijsem.0.004009.
9
Draft Genome Sequences of Three Francisella tularensis subsp. Strains Isolated in the Altai Territory, Russian Federation.从俄罗斯联邦阿尔泰地区分离出的三株土拉弗朗西斯菌亚种的基因组序列草图
Microbiol Resour Announc. 2020 Feb 13;9(7):e01202-19. doi: 10.1128/MRA.01202-19.
10
Differentiation of Francisella tularensis Subspecies and Subtypes.土拉弗朗西斯菌亚种和亚型的鉴别
J Clin Microbiol. 2020 Mar 25;58(4). doi: 10.1128/JCM.01495-19.