Suppr超能文献

全面的 SARS-CoV-2 基因组体内二级结构揭示了新的调控基序和机制。

Comprehensive in vivo secondary structure of the SARS-CoV-2 genome reveals novel regulatory motifs and mechanisms.

机构信息

Department of Molecular Biophysics and Biochemistry, Yale University, New Haven, CT 06511, USA.

Department of Molecular, Cellular, and Developmental Biology, Yale University, New Haven, CT 06511, USA.

出版信息

Mol Cell. 2021 Feb 4;81(3):584-598.e5. doi: 10.1016/j.molcel.2020.12.041. Epub 2021 Jan 1.

Abstract

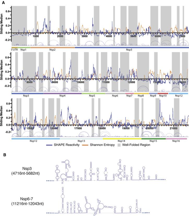
Severe-acute-respiratory-syndrome-related coronavirus 2 (SARS-CoV-2) is the positive-sense RNA virus that causes coronavirus disease 2019 (COVID-19). The genome of SARS-CoV-2 is unique among viral RNAs in its vast potential to form RNA structures, yet as much as 97% of its 30 kilobases have not been structurally explored. Here, we apply a novel long amplicon strategy to determine the secondary structure of the SARS-CoV-2 RNA genome at single-nucleotide resolution in infected cells. Our in-depth structural analysis reveals networks of well-folded RNA structures throughout Orf1ab and reveals aspects of SARS-CoV-2 genome architecture that distinguish it from other RNA viruses. Evolutionary analysis shows that several features of the SARS-CoV-2 genomic structure are conserved across β-coronaviruses, and we pinpoint regions of well-folded RNA structure that merit downstream functional analysis. The native, secondary structure of SARS-CoV-2 presented here is a roadmap that will facilitate focused studies on the viral life cycle, facilitate primer design, and guide the identification of RNA drug targets against COVID-19.

摘要

严重急性呼吸综合征相关冠状病毒 2(SARS-CoV-2)是一种正链 RNA 病毒,可引起 2019 年冠状病毒病(COVID-19)。SARS-CoV-2 的基因组在其形成 RNA 结构的巨大潜力方面在病毒 RNA 中独一无二,但多达 97%的 30 千碱基尚未进行结构探索。在这里,我们应用一种新的长扩增子策略,以单核苷酸分辨率确定感染细胞中 SARS-CoV-2 RNA 基因组的二级结构。我们的深入结构分析揭示了 Orf1ab 中折叠良好的 RNA 结构网络,并揭示了 SARS-CoV-2 基因组结构与其他 RNA 病毒的区别。进化分析表明,β-冠状病毒中存在几种 SARS-CoV-2 基因组结构的特征,我们确定了值得进一步进行功能分析的折叠良好的 RNA 结构区域。这里提出的 SARS-CoV-2 天然二级结构是一个路线图,将有助于针对病毒生命周期进行集中研究,促进引物设计,并指导针对 COVID-19 的 RNA 药物靶标的鉴定。

https://cdn.ncbi.nlm.nih.gov/pmc/blobs/748f/7775661/47ab76adeee8/fx1_lrg.jpg

文献检索

告别复杂PubMed语法,用中文像聊天一样搜索,搜遍4000万医学文献。AI智能推荐,让科研检索更轻松。

立即免费搜索

文件翻译

保留排版,准确专业,支持PDF/Word/PPT等文件格式,支持 12+语言互译。

免费翻译文档

深度研究

AI帮你快速写综述,25分钟生成高质量综述,智能提取关键信息,辅助科研写作。

立即免费体验