• 文献检索
  • 文档翻译
  • 深度研究
  • 学术资讯
  • Suppr Zotero 插件Zotero 插件
  • 邀请有礼
  • 套餐&价格
  • 历史记录
应用&插件
Suppr Zotero 插件Zotero 插件浏览器插件Mac 客户端Windows 客户端微信小程序
定价
高级版会员购买积分包购买API积分包
服务
文献检索文档翻译深度研究API 文档MCP 服务
关于我们
关于 Suppr公司介绍联系我们用户协议隐私条款
关注我们

Suppr 超能文献

核心技术专利:CN118964589B侵权必究
粤ICP备2023148730 号-1Suppr @ 2026

文献检索

告别复杂PubMed语法,用中文像聊天一样搜索,搜遍4000万医学文献。AI智能推荐,让科研检索更轻松。

立即免费搜索

文件翻译

保留排版,准确专业,支持PDF/Word/PPT等文件格式,支持 12+语言互译。

免费翻译文档

深度研究

AI帮你快速写综述,25分钟生成高质量综述,智能提取关键信息,辅助科研写作。

立即免费体验

高血压相关肾细胞癌潜在生物标志物和治疗靶点的生物信息学基因分析

Bioinformatic gene analysis for possible biomarkers and therapeutic targets of hypertension-related renal cell carcinoma.

作者信息

Huang Wenjie, Wu Ke, Wu Ruoyu, Chen Zhiguo, Zhai Wei, Zheng Junhua

机构信息

Department of Urology, Shanghai General Hospital, Shanghai Jiao Tong University School of Medicine, Shanghai, China.

Department of Urology, Renji Hospital, School of Medicine in Shanghai Jiao Tong University, Shanghai, China.

出版信息

Transl Androl Urol. 2020 Dec;9(6):2675-2687. doi: 10.21037/tau-20-817.

DOI:10.21037/tau-20-817
PMID:33457239
原文链接:https://pmc.ncbi.nlm.nih.gov/articles/PMC7807377/
Abstract

BACKGROUND

Renal cell carcinoma (RCC) is one of the most prevalent malignant tumors of the urinary system. Hypertension can cause hypertensive nephropathy (HN). Meanwhile, Hypertension is considered to be related to kidney cancer. We analyzed co-expressed genes to find out the relationship between hypertension and RCC and show possible biomarkers and novel therapeutic targets of hypertension-related RCC.

METHODS

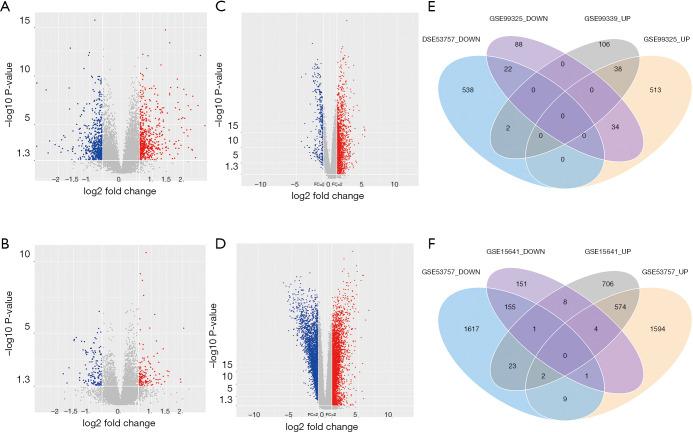
We identified the differentially expressed genes (DEGs) of HN and RCC through analyzing Gene Expression Omnibus (GEO) datasets GSE99339, GSE99325, GSE53757 and GSE15641 by means of bioinformatics analysis, respectively. Then we evaluated these genes with protein-protein interaction (PPI) networks, Gene Ontology (GO) analysis, Kyoto Encyclopedia of Genes and Genomes (KEGG) pathway analysis and CTD database. Subsequently, we verified co-expressed DEGs with Gene Expression Profiling Interactive Analysis (GEPIA) database. Finally, corresponding predicted miRNAs of co-expressed DEGs were identified and verified via mirDIP database and Starbase, respectively.

RESULTS

We identified 9 co-expressed DEGs, including , , , , , , , , and . and and their corresponding predicted miRNAs, especially hsa-miR-221-5p, hsa-miR-205-5p, hsa-miR-152-3p and hsa-miR-137 may be notably related to hypertension-related RCC.

CONCLUSIONS

and genes have great potential to become novel biomarkers and therapeutic targets concerning hypertension-related RCC.

摘要

背景

肾细胞癌(RCC)是泌尿系统最常见的恶性肿瘤之一。高血压可导致高血压肾病(HN)。同时,高血压被认为与肾癌有关。我们分析共表达基因以找出高血压与RCC之间的关系,并展示高血压相关RCC可能的生物标志物和新的治疗靶点。

方法

我们分别通过生物信息学分析,分析基因表达综合数据库(GEO)数据集GSE99339、GSE99325、GSE53757和GSE15641,确定HN和RCC的差异表达基因(DEGs)。然后我们通过蛋白质-蛋白质相互作用(PPI)网络、基因本体论(GO)分析、京都基因与基因组百科全书(KEGG)通路分析和CTD数据库对这些基因进行评估。随后,我们使用基因表达谱交互式分析(GEPIA)数据库验证共表达的DEGs。最后,分别通过mirDIP数据库和Starbase鉴定并验证共表达DEGs的相应预测miRNA。

结果

我们鉴定出9个共表达的DEGs,包括 、 、 、 、 、 、 、 和 。 、 及其相应的预测miRNA,尤其是hsa-miR-221-5p、hsa-miR-205-5p、hsa-miR-152-3p和hsa-miR-137可能与高血压相关RCC显著相关。

结论

和 基因有很大潜力成为与高血压相关RCC的新型生物标志物和治疗靶点。

https://cdn.ncbi.nlm.nih.gov/pmc/blobs/41f1/7807377/7f53fd72fa65/tau-09-06-2675-f8.jpg
https://cdn.ncbi.nlm.nih.gov/pmc/blobs/41f1/7807377/86b258bbbc0f/tau-09-06-2675-f1.jpg
https://cdn.ncbi.nlm.nih.gov/pmc/blobs/41f1/7807377/4bef43dda04e/tau-09-06-2675-f2.jpg
https://cdn.ncbi.nlm.nih.gov/pmc/blobs/41f1/7807377/e8fb0f16036d/tau-09-06-2675-f3.jpg
https://cdn.ncbi.nlm.nih.gov/pmc/blobs/41f1/7807377/4d03c1dc8c33/tau-09-06-2675-f4.jpg
https://cdn.ncbi.nlm.nih.gov/pmc/blobs/41f1/7807377/f5c79f3108c0/tau-09-06-2675-f5.jpg
https://cdn.ncbi.nlm.nih.gov/pmc/blobs/41f1/7807377/b67635303631/tau-09-06-2675-f6.jpg
https://cdn.ncbi.nlm.nih.gov/pmc/blobs/41f1/7807377/03b719fb49b9/tau-09-06-2675-f7.jpg
https://cdn.ncbi.nlm.nih.gov/pmc/blobs/41f1/7807377/7f53fd72fa65/tau-09-06-2675-f8.jpg
https://cdn.ncbi.nlm.nih.gov/pmc/blobs/41f1/7807377/86b258bbbc0f/tau-09-06-2675-f1.jpg
https://cdn.ncbi.nlm.nih.gov/pmc/blobs/41f1/7807377/4bef43dda04e/tau-09-06-2675-f2.jpg
https://cdn.ncbi.nlm.nih.gov/pmc/blobs/41f1/7807377/e8fb0f16036d/tau-09-06-2675-f3.jpg
https://cdn.ncbi.nlm.nih.gov/pmc/blobs/41f1/7807377/4d03c1dc8c33/tau-09-06-2675-f4.jpg
https://cdn.ncbi.nlm.nih.gov/pmc/blobs/41f1/7807377/f5c79f3108c0/tau-09-06-2675-f5.jpg
https://cdn.ncbi.nlm.nih.gov/pmc/blobs/41f1/7807377/b67635303631/tau-09-06-2675-f6.jpg
https://cdn.ncbi.nlm.nih.gov/pmc/blobs/41f1/7807377/03b719fb49b9/tau-09-06-2675-f7.jpg
https://cdn.ncbi.nlm.nih.gov/pmc/blobs/41f1/7807377/7f53fd72fa65/tau-09-06-2675-f8.jpg

相似文献

1
Bioinformatic gene analysis for possible biomarkers and therapeutic targets of hypertension-related renal cell carcinoma.高血压相关肾细胞癌潜在生物标志物和治疗靶点的生物信息学基因分析
Transl Androl Urol. 2020 Dec;9(6):2675-2687. doi: 10.21037/tau-20-817.
2
Bioinformatic gene analysis for potential biomarkers and therapeutic targets of diabetic nephropathy associated renal cell carcinoma.糖尿病肾病相关肾细胞癌潜在生物标志物及治疗靶点的生物信息学基因分析
Transl Androl Urol. 2020 Dec;9(6):2555-2571. doi: 10.21037/tau-19-911.
3
Three hematologic/immune system-specific expressed genes are considered as the potential biomarkers for the diagnosis of early rheumatoid arthritis through bioinformatics analysis.通过生物信息学分析,三个血液/免疫系统特异性表达基因被认为是早期类风湿关节炎诊断的潜在生物标志物。
J Transl Med. 2021 Jan 6;19(1):18. doi: 10.1186/s12967-020-02689-y.
4
Identification of Key Biomarkers and Potential Molecular Mechanisms in Renal Cell Carcinoma by Bioinformatics Analysis.通过生物信息学分析鉴定肾细胞癌中的关键生物标志物和潜在分子机制
J Comput Biol. 2019 Nov;26(11):1278-1295. doi: 10.1089/cmb.2019.0145. Epub 2019 Jun 24.
5
Identification of lncRNA/circRNA-miRNA-mRNA ceRNA Network as Biomarkers for Hepatocellular Carcinoma.鉴定lncRNA/circRNA-miRNA-mRNA ceRNA网络作为肝细胞癌的生物标志物
Front Genet. 2022 Mar 21;13:838869. doi: 10.3389/fgene.2022.838869. eCollection 2022.
6
Identification of key miRNAs and their targets in peripheral blood mononuclear cells of IgA nephropathy using bioinformatics analysis.基于生物信息学分析鉴定 IgA 肾病患者外周血单个核细胞中的关键 miRNAs 及其靶基因。
Medicine (Baltimore). 2021 Jul 2;100(26):e26495. doi: 10.1097/MD.0000000000026495.
7
Common gene signatures and key pathways in hypopharyngeal and esophageal squamous cell carcinoma: Evidence from bioinformatic analysis.下咽和食管鳞状细胞癌的常见基因特征及关键通路:来自生物信息学分析的证据
Medicine (Baltimore). 2020 Oct 16;99(42):e22434. doi: 10.1097/MD.0000000000022434.
8
Bioinformatic analysis identifies potential biomarkers and therapeutic targets of septic-shock-associated acute kidney injury.生物信息学分析鉴定出脓毒症相关性急性肾损伤的潜在生物标志物和治疗靶点。
Hereditas. 2021 Apr 16;158(1):13. doi: 10.1186/s41065-021-00176-y.
9
Identification of potential pathogenic biomarkers in clear cell renal cell carcinoma.透明细胞肾细胞癌中潜在致病生物标志物的鉴定
Oncol Lett. 2018 Jun;15(6):8491-8499. doi: 10.3892/ol.2018.8398. Epub 2018 Mar 30.
10
Prognostic values and prospective pathway signaling of MicroRNA-182 in ovarian cancer: a study based on gene expression omnibus (GEO) and bioinformatics analysis.miR-182 在卵巢癌中的预后价值及潜在通路信号分析:基于基因表达综合数据库(GEO)和生物信息学分析的研究。
J Ovarian Res. 2019 Nov 8;12(1):106. doi: 10.1186/s13048-019-0580-7.

引用本文的文献

1
Cysteine-rich intestinal protein family: structural overview, functional diversity, and roles in human disease.富含半胱氨酸的肠道蛋白家族:结构概述、功能多样性及其在人类疾病中的作用。
Cell Death Discov. 2025 Mar 21;11(1):114. doi: 10.1038/s41420-025-02395-y.
2
The role of miR-152 in urological tumors: potential biomarkers and therapeutic targets.miR-152 在尿路上皮肿瘤中的作用:潜在的生物标志物和治疗靶点。
Front Immunol. 2024 Nov 13;15:1464327. doi: 10.3389/fimmu.2024.1464327. eCollection 2024.
3
Screening of differential gene expression patterns through survival analysis for diagnosis, prognosis and therapies of clear cell renal cell carcinoma.

本文引用的文献

1
Cancer statistics, 2020.癌症统计数据,2020 年。
CA Cancer J Clin. 2020 Jan;70(1):7-30. doi: 10.3322/caac.21590. Epub 2020 Jan 8.
2
Trends in Renal-Cell Carcinoma Incidence and Mortality in the United States in the Last 2 Decades: A SEER-Based Study.过去 20 年美国肾细胞癌发病率和死亡率的趋势:基于 SEER 的研究。
Clin Genitourin Cancer. 2019 Feb;17(1):46-57.e5. doi: 10.1016/j.clgc.2018.10.002. Epub 2018 Oct 11.
3
Biomarkers and new therapeutic targets in renal cell carcinoma.肾细胞癌的生物标志物和新治疗靶点。
通过生存分析筛选差异基因表达模式,用于透明细胞肾细胞癌的诊断、预后和治疗。
PLoS One. 2024 Sep 30;19(9):e0310843. doi: 10.1371/journal.pone.0310843. eCollection 2024.
4
Identify BCAT1 plays an oncogenic role and promotes EMT in KIRC via single cell RNA-seq and experiment.通过单细胞RNA测序和实验确定BCAT1发挥致癌作用并促进肾透明细胞癌中的上皮-间质转化。
Front Oncol. 2024 Sep 11;14:1446324. doi: 10.3389/fonc.2024.1446324. eCollection 2024.
5
From sequencing to validation: NGS-based exploration of plasma miRNA in papillary thyroid carcinoma.从测序到验证:基于二代测序技术对甲状腺乳头状癌血浆微小RNA的探索
Front Oncol. 2024 Aug 7;14:1410110. doi: 10.3389/fonc.2024.1410110. eCollection 2024.
6
Identification of microRNA editing sites in clear cell renal cell carcinoma.鉴定肾透明细胞癌中的 microRNA 编辑位点。
Sci Rep. 2023 Sep 13;13(1):15117. doi: 10.1038/s41598-023-42302-y.
7
Identification of Comorbidities, Genomic Associations, and Molecular Mechanisms for COVID-19 Using Bioinformatics Approaches.利用生物信息学方法鉴定 COVID-19 的合并症、基因组关联和分子机制。
Biomed Res Int. 2023 Jan 11;2023:6996307. doi: 10.1155/2023/6996307. eCollection 2023.
8
Comprehensive Analysis of in Patients with Ovarian Cancer, including ceRNA Network, Immune-Infiltration Pattern, and Clinical Benefit.卵巢癌患者中 的综合分析,包括 ceRNA 网络、免疫浸润模式和临床获益。
Dis Markers. 2022 Jan 31;2022:2687867. doi: 10.1155/2022/2687867. eCollection 2022.
9
Identification of Hub Genes Associated With Clear Cell Renal Cell Carcinoma by Integrated Bioinformatics Analysis.通过综合生物信息学分析鉴定与透明细胞肾细胞癌相关的枢纽基因
Front Oncol. 2021 Sep 30;11:726655. doi: 10.3389/fonc.2021.726655. eCollection 2021.
Eur Rev Med Pharmacol Sci. 2018 Sep;22(18):5874-5891. doi: 10.26355/eurrev_201809_15916.
4
MiR-137 suppresses tumor growth and metastasis in clear cell renal cell carcinoma.miR-137 抑制肾透明细胞癌的肿瘤生长和转移。
Pharmacol Rep. 2018 Oct;70(5):963-971. doi: 10.1016/j.pharep.2018.04.006. Epub 2018 Apr 22.
5
[Transcription Factor SAP30 Is Involved in the Activation of NETO2 Gene Expression in Clear Cell Renal Cell Carcinoma].[转录因子SAP30参与透明细胞肾细胞癌中NETO2基因表达的激活]
Mol Biol (Mosk). 2018 May-Jun;52(3):451-459. doi: 10.7868/S0026898418030072.
6
Genomic integration of ERRγ-HNF1β regulates renal bioenergetics and prevents chronic kidney disease.ERRγ-HNF1β 的基因组整合调节肾脏生物能量学并预防慢性肾脏病。
Proc Natl Acad Sci U S A. 2018 May 22;115(21):E4910-E4919. doi: 10.1073/pnas.1804965115. Epub 2018 May 7.
7
Cancer incidence and mortality in China, 2014.2014年中国的癌症发病率和死亡率
Chin J Cancer Res. 2018 Feb;30(1):1-12. doi: 10.21147/j.issn.1000-9604.2018.01.01.
8
Identification of potential crucial genes associated with carcinogenesis of clear cell renal cell carcinoma.鉴定与透明细胞肾细胞癌发生相关的潜在关键基因。
J Cell Biochem. 2018 Jul;119(7):5163-5174. doi: 10.1002/jcb.26543. Epub 2018 Apr 6.
9
Transcriptome-Wide Analysis Identifies Novel Associations With Blood Pressure.全转录组分析确定了与血压的新关联。
Hypertension. 2017 Oct;70(4):743-750. doi: 10.1161/HYPERTENSIONAHA.117.09458. Epub 2017 Aug 7.
10
Blood pressure and kidney cancer risk: meta-analysis of prospective studies.血压与肾癌风险:前瞻性研究的荟萃分析
J Hypertens. 2017 Jul;35(7):1333-1344. doi: 10.1097/HJH.0000000000001286.