• 文献检索
  • 文档翻译
  • 深度研究
  • 学术资讯
  • Suppr Zotero 插件Zotero 插件
  • 邀请有礼
  • 套餐&价格
  • 历史记录
应用&插件
Suppr Zotero 插件Zotero 插件浏览器插件Mac 客户端Windows 客户端微信小程序
定价
高级版会员购买积分包购买API积分包
服务
文献检索文档翻译深度研究API 文档MCP 服务
关于我们
关于 Suppr公司介绍联系我们用户协议隐私条款
关注我们

Suppr 超能文献

核心技术专利:CN118964589B侵权必究
粤ICP备2023148730 号-1Suppr @ 2026

文献检索

告别复杂PubMed语法,用中文像聊天一样搜索,搜遍4000万医学文献。AI智能推荐,让科研检索更轻松。

立即免费搜索

文件翻译

保留排版,准确专业,支持PDF/Word/PPT等文件格式,支持 12+语言互译。

免费翻译文档

深度研究

AI帮你快速写综述,25分钟生成高质量综述,智能提取关键信息,辅助科研写作。

立即免费体验

多巴胺可诱导小胶质细胞形成功能性细胞外陷阱。

Dopamine induces functional extracellular traps in microglia.

作者信息

Agrawal Ishan, Sharma Nidhi, Saxena Shivanjali, Arvind S, Chakraborty Debayani, Chakraborty Debarati Bhunia, Jha Deepak, Ghatak Surajit, Epari Sridhar, Gupta Tejpal, Jha Sushmita

机构信息

Department of Bioscience and Bioengineering, Indian Institute of Technology Jodhpur, Jodhpur, Rajasthan 342037, India.

Karolinska Institute and Scilifelab, Stockholm, Sweden.

出版信息

iScience. 2021 Jan 6;24(1):101968. doi: 10.1016/j.isci.2020.101968. eCollection 2021 Jan 22.

DOI:10.1016/j.isci.2020.101968
PMID:33458617
原文链接:https://pmc.ncbi.nlm.nih.gov/articles/PMC7797945/
Abstract

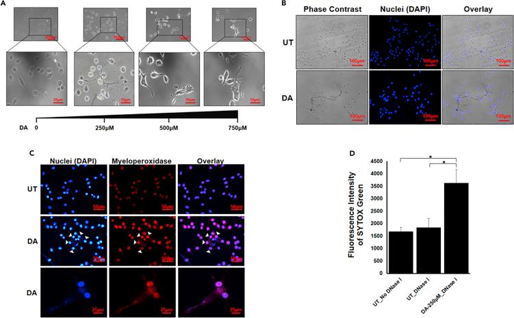
Dopamine (DA) plays many roles in the brain, especially in movement, motivation, and reinforcement of behavior; however, its role in regulating innate immunity is not clear. Here, we show that DA can induce DNA-based extracellular traps in primary, adult, human microglia and BV2 microglia cell line. These DNA-based extracellular traps are formed independent of reactive oxygen species, actin polymerization, and cell death. These traps are functional and capture fluorescein (FITC)-tagged even when reactive oxygen species production or actin polymerization is inhibited. We show that microglial extracellular traps are present in . This is crucial because cells are known to secrete DA. Our findings demonstrate that DA plays a significant role in sterile neuro-inflammation by inducing microglia extracellular traps.

摘要

多巴胺(DA)在大脑中发挥着多种作用,尤其是在运动、动机和行为强化方面;然而,其在调节固有免疫中的作用尚不清楚。在此,我们表明多巴胺可在原代成人人类小胶质细胞和BV2小胶质细胞系中诱导基于DNA的细胞外陷阱形成。这些基于DNA的细胞外陷阱的形成独立于活性氧、肌动蛋白聚合和细胞死亡。即使活性氧生成或肌动蛋白聚合受到抑制,这些陷阱仍具有功能并能捕获荧光素(FITC)标记物。我们发现小胶质细胞外陷阱存在于……。这至关重要,因为已知……细胞会分泌多巴胺。我们的研究结果表明,多巴胺通过诱导小胶质细胞外陷阱在无菌性神经炎症中发挥重要作用。

https://cdn.ncbi.nlm.nih.gov/pmc/blobs/62b4/7797945/96b4e40b73c0/gr7.jpg
https://cdn.ncbi.nlm.nih.gov/pmc/blobs/62b4/7797945/41cfd9a74844/fx1.jpg
https://cdn.ncbi.nlm.nih.gov/pmc/blobs/62b4/7797945/c19fe0669be9/gr1.jpg
https://cdn.ncbi.nlm.nih.gov/pmc/blobs/62b4/7797945/ceb1de3ff6ea/gr2.jpg
https://cdn.ncbi.nlm.nih.gov/pmc/blobs/62b4/7797945/ada077b978a0/gr3.jpg
https://cdn.ncbi.nlm.nih.gov/pmc/blobs/62b4/7797945/cb1b9da88cfa/gr4.jpg
https://cdn.ncbi.nlm.nih.gov/pmc/blobs/62b4/7797945/750d39e2c33c/gr5.jpg
https://cdn.ncbi.nlm.nih.gov/pmc/blobs/62b4/7797945/1ff41944ec6a/gr6.jpg
https://cdn.ncbi.nlm.nih.gov/pmc/blobs/62b4/7797945/96b4e40b73c0/gr7.jpg
https://cdn.ncbi.nlm.nih.gov/pmc/blobs/62b4/7797945/41cfd9a74844/fx1.jpg
https://cdn.ncbi.nlm.nih.gov/pmc/blobs/62b4/7797945/c19fe0669be9/gr1.jpg
https://cdn.ncbi.nlm.nih.gov/pmc/blobs/62b4/7797945/ceb1de3ff6ea/gr2.jpg
https://cdn.ncbi.nlm.nih.gov/pmc/blobs/62b4/7797945/ada077b978a0/gr3.jpg
https://cdn.ncbi.nlm.nih.gov/pmc/blobs/62b4/7797945/cb1b9da88cfa/gr4.jpg
https://cdn.ncbi.nlm.nih.gov/pmc/blobs/62b4/7797945/750d39e2c33c/gr5.jpg
https://cdn.ncbi.nlm.nih.gov/pmc/blobs/62b4/7797945/1ff41944ec6a/gr6.jpg
https://cdn.ncbi.nlm.nih.gov/pmc/blobs/62b4/7797945/96b4e40b73c0/gr7.jpg

相似文献

1
Dopamine induces functional extracellular traps in microglia.多巴胺可诱导小胶质细胞形成功能性细胞外陷阱。
iScience. 2021 Jan 6;24(1):101968. doi: 10.1016/j.isci.2020.101968. eCollection 2021 Jan 22.
2
Protocol for induction and characterization of microglia extracellular traps in murine and human microglia cells.诱导和鉴定鼠源和人源小胶质细胞细胞外诱捕网的方案。
STAR Protoc. 2021 Jul 20;2(3):100678. doi: 10.1016/j.xpro.2021.100678. eCollection 2021 Sep 17.
3
Cytosolic phospholipase A2 plays a crucial role in ROS/NO signaling during microglial activation through the lipoxygenase pathway.胞质型磷脂酶A2在小胶质细胞激活过程中通过脂氧合酶途径在ROS/NO信号传导中起关键作用。
J Neuroinflammation. 2015 Oct 31;12:199. doi: 10.1186/s12974-015-0419-0.
4
Neutrophil extracellular traps as a new paradigm in innate immunity: friend or foe?中性粒细胞胞外陷阱作为固有免疫的新模式:是敌是友?
Periodontol 2000. 2013 Oct;63(1):165-97. doi: 10.1111/prd.12025.
5
Dopamine Alters Lipopolysaccharide-Induced Nitric Oxide Production in Microglial Cells via Activation of D1-Like Receptors.多巴胺通过激活 D1 样受体改变小胶质细胞脂多糖诱导的一氧化氮产生。
Neurochem Res. 2019 Apr;44(4):947-958. doi: 10.1007/s11064-019-02730-7. Epub 2019 Jan 18.
6
The H₂S Donor GYY4137 Stimulates Reactive Oxygen Species Generation in BV2 Cells While Suppressing the Secretion of TNF and Nitric Oxide.H₂S 供体 GYY4137 刺激 BV2 细胞产生活性氧,同时抑制 TNF 和一氧化氮的分泌。
Molecules. 2018 Nov 14;23(11):2966. doi: 10.3390/molecules23112966.
7
Biochanin A attenuates LPS-induced pro-inflammatory responses and inhibits the activation of the MAPK pathway in BV2 microglial cells.大豆黄素可减轻脂多糖诱导的促炎反应,并抑制BV2小胶质细胞中丝裂原活化蛋白激酶(MAPK)信号通路的激活。
Int J Mol Med. 2015 Feb;35(2):391-8. doi: 10.3892/ijmm.2014.2020. Epub 2014 Dec 2.
8
A systems pharmacology-based approach to identify novel Kv1.3 channel-dependent mechanisms in microglial activation.一种基于系统药理学的方法,用于识别小胶质细胞激活中新型Kv1.3通道依赖性机制。
J Neuroinflammation. 2017 Jun 26;14(1):128. doi: 10.1186/s12974-017-0906-6.
9
Global gene expression changes in BV2 microglial cell line during rabies virus infection.狂犬病病毒感染过程中 BV2 小胶质细胞系的全局基因表达变化。
Infect Genet Evol. 2013 Dec;20:257-69. doi: 10.1016/j.meegid.2013.09.016. Epub 2013 Sep 20.
10
The TRAPs From Microglial Vesicles Protect Against Infection in the CNS.来自小胶质细胞囊泡的TRAP可保护中枢神经系统免受感染。
Front Cell Neurosci. 2019 May 7;13:199. doi: 10.3389/fncel.2019.00199. eCollection 2019.

引用本文的文献

1
Dopamine-driven increase in IL-1β in myeloid cells is mediated by differential dopamine receptor expression and exacerbated by HIV.多巴胺驱动的髓系细胞中白细胞介素-1β增加是由多巴胺受体表达差异介导的,并因HIV而加剧。
J Neuroinflammation. 2025 Mar 23;22(1):91. doi: 10.1186/s12974-025-03403-9.
2
Amino acid metabolism in glioblastoma pathogenesis, immune evasion, and treatment resistance.氨基酸代谢在胶质母细胞瘤发病机制、免疫逃逸和治疗抗性中的作用
Cancer Cell Int. 2025 Mar 13;25(1):89. doi: 10.1186/s12935-025-03721-1.
3
Ganglion cell-derived LysoPS induces retinal neovascularisation by activating the microglial GPR34-PI3K-AKT-NINJ1 axis.

本文引用的文献

1
Obtaining Human Microglia from Adult Human Brain Tissue.从成人脑组织中获取人类小胶质细胞。
J Vis Exp. 2020 Aug 30(162). doi: 10.3791/61438.
2
Extracellular cold-inducible RNA-binding protein regulates neutrophil extracellular trap formation and tissue damage in acute pancreatitis.细胞外冷诱导 RNA 结合蛋白在急性胰腺炎中调节中性粒细胞胞外诱捕网的形成和组织损伤。
Lab Invest. 2020 Dec;100(12):1618-1630. doi: 10.1038/s41374-020-0469-5. Epub 2020 Jul 24.
3
The Dopamine D2 Receptor Contributes to the Spheroid Formation Behavior of U87 Glioblastoma Cells.
神经节细胞衍生的溶酶体磷壁酸通过激活小胶质细胞 GPR34-PI3K-AKT-NINJ1 轴诱导视网膜新生血管形成。
J Neuroinflammation. 2024 Oct 28;21(1):278. doi: 10.1186/s12974-024-03265-7.
4
CAP2 contributes to Parkinson's disease diagnosed by neutrophil extracellular trap-related immune activity.CAP2 有助于诊断与中性粒细胞胞外诱捕网相关免疫活性有关的帕金森病。
Front Immunol. 2024 May 23;15:1377409. doi: 10.3389/fimmu.2024.1377409. eCollection 2024.
5
Macrophages coordinate immune response to laser-induced injury via extracellular traps.巨噬细胞通过细胞外陷阱协调对激光诱导损伤的免疫反应。
J Neuroinflammation. 2024 Mar 18;21(1):68. doi: 10.1186/s12974-024-03064-0.
6
Methadone Requires the Co-Activation of μ-Opioid and Toll-Like-4 Receptors to Produce Extracellular DNA Traps in Bone-Marrow-Derived Mast Cells.美沙酮需要 μ-阿片受体和 Toll 样受体 4 的共同激活,以在骨髓来源的肥大细胞中产生细胞外 DNA 陷阱。
Int J Mol Sci. 2024 Feb 10;25(4):2137. doi: 10.3390/ijms25042137.
7
ß1-adrenergic blockers preserve neuromuscular function by inhibiting the production of extracellular traps during systemic inflammation in mice.β1肾上腺素能阻滞剂通过抑制小鼠全身炎症期间细胞外陷阱的产生来维持神经肌肉功能。
Front Immunol. 2023 Sep 22;14:1228374. doi: 10.3389/fimmu.2023.1228374. eCollection 2023.
8
Chondroitin Sulfate Proteoglycans Revisited: Its Mechanism of Generation and Action for Spinal Cord Injury.硫酸软骨素蛋白聚糖再探:其生成机制及其在脊髓损伤中的作用。
Aging Dis. 2024 Feb 1;15(1):153-168. doi: 10.14336/AD.2023.0512.
9
Dopamine, Immunity, and Disease.多巴胺、免疫与疾病
Pharmacol Rev. 2023 Jan;75(1):62-158. doi: 10.1124/pharmrev.122.000618. Epub 2022 Dec 8.
10
Neuroendocrine regulations in tissue-specific immunity: From mechanism to applications in tumor.组织特异性免疫中的神经内分泌调节:从机制到在肿瘤中的应用
Front Cell Dev Biol. 2022 Aug 22;10:896147. doi: 10.3389/fcell.2022.896147. eCollection 2022.
多巴胺 D2 受体促进 U87 神经胶质瘤细胞球体形成行为。
Pharmacology. 2020;105(1-2):19-27. doi: 10.1159/000502562. Epub 2019 Oct 23.
4
Neutrophil extracellular traps (NET) induced by different stimuli: A comparative proteomic analysis.不同刺激诱导的中性粒细胞胞外陷阱(NET):比较蛋白质组学分析。
PLoS One. 2019 Jul 8;14(7):e0218946. doi: 10.1371/journal.pone.0218946. eCollection 2019.
5
Extracellular DNA traps in inflammation, injury and healing.细胞外 DNA 陷阱在炎症、损伤和修复中的作用。
Nat Rev Nephrol. 2019 Sep;15(9):559-575. doi: 10.1038/s41581-019-0163-2. Epub 2019 Jun 18.
6
The TRAPs From Microglial Vesicles Protect Against Infection in the CNS.来自小胶质细胞囊泡的TRAP可保护中枢神经系统免受感染。
Front Cell Neurosci. 2019 May 7;13:199. doi: 10.3389/fncel.2019.00199. eCollection 2019.
7
Where Is Dopamine and how do Immune Cells See it?: Dopamine-Mediated Immune Cell Function in Health and Disease.多巴胺在哪里,免疫细胞如何感知它?:多巴胺介导的免疫细胞在健康和疾病中的功能。
J Neuroimmune Pharmacol. 2020 Mar;15(1):114-164. doi: 10.1007/s11481-019-09851-4. Epub 2019 May 11.
8
Dopamine and Cognitive Control in Prefrontal Cortex.前额叶皮层中的多巴胺与认知控制。
Trends Cogn Sci. 2019 Mar;23(3):213-234. doi: 10.1016/j.tics.2018.12.006. Epub 2019 Jan 31.
9
Dopamine modulates the reward experiences elicited by music.多巴胺调节音乐引起的奖励体验。
Proc Natl Acad Sci U S A. 2019 Feb 26;116(9):3793-3798. doi: 10.1073/pnas.1811878116. Epub 2019 Jan 22.
10
Activation of Dopamine Receptor 2 Prompts Transcriptomic and Metabolic Plasticity in Glioblastoma.多巴胺受体 2 的激活促使胶质母细胞瘤发生转录组和代谢可塑性。
J Neurosci. 2019 Mar 13;39(11):1982-1993. doi: 10.1523/JNEUROSCI.1589-18.2018. Epub 2019 Jan 16.