Suppr超能文献

全皮质概率弥散轨迹连接组学

A Whole-Cortex Probabilistic Diffusion Tractography Connectome.

机构信息

Neurosciences graduate program, University of California, San Diego, La Jolla, CA 92093

Neurosciences graduate program, University of California, San Diego, La Jolla, CA 92093.

出版信息

eNeuro. 2021 Feb 23;8(1). doi: 10.1523/ENEURO.0416-20.2020. Print 2021 Jan-Feb.

Abstract

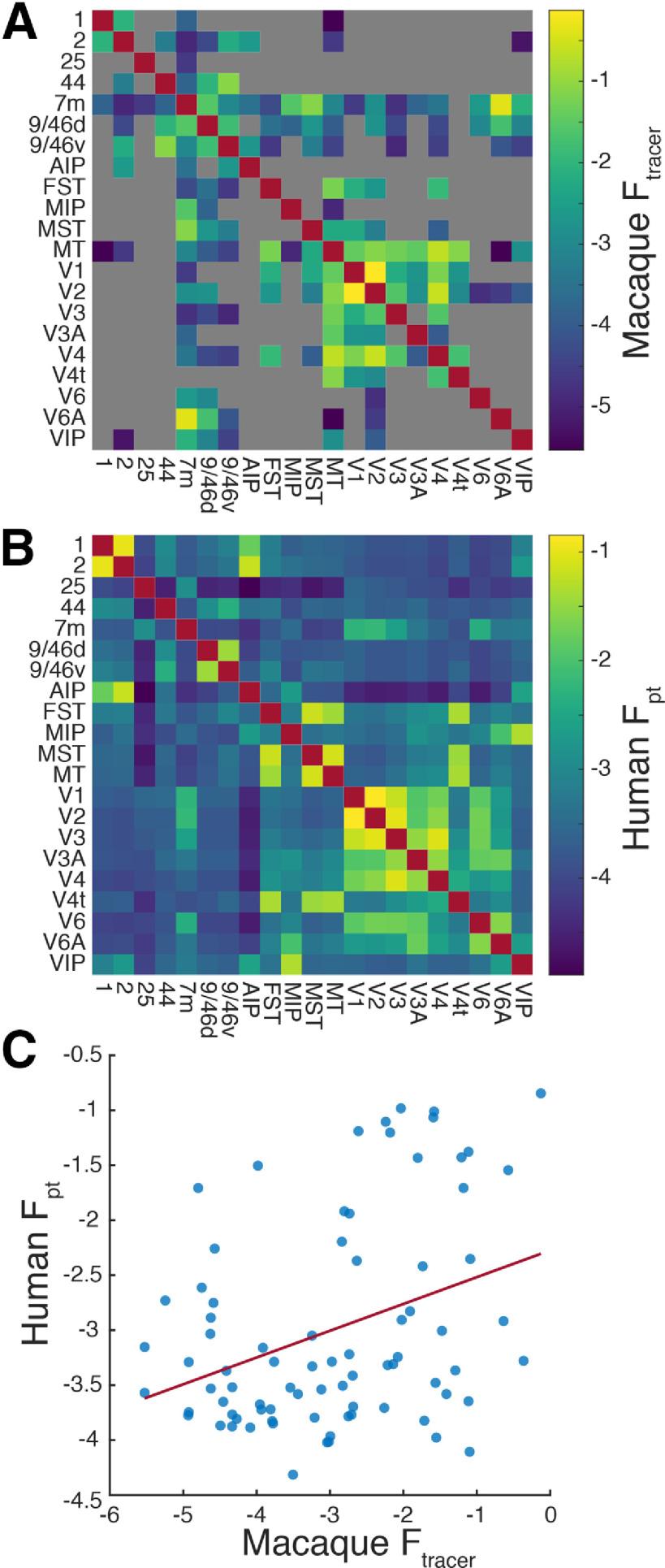
The WU-Minn Human Connectome Project (HCP) is a publicly-available dataset containing state-of-the-art structural magnetic resonance imaging (MRI), functional MRI (fMRI), and diffusion MRI (dMRI) for over a thousand healthy subjects. While the planned scope of the HCP included an anatomic connectome, resting-state fMRI (rs-fMRI) forms the bulk of the HCP's current connectomic output. We address this by presenting a full-cortex connectome derived from probabilistic diffusion tractography and organized into the HCP-MMP1.0 atlas. Probabilistic methods and large sample sizes are preferable for whole-connectome mapping as they increase the fidelity of traced low-probability connections. We find that overall, connection strengths are lognormally distributed and decay exponentially with tract length, that connectivity reasonably matches macaque histologic tracing in homologous areas, that contralateral homologs and left-lateralized language areas are hyperconnected, and that hierarchical similarity influences connectivity. We compare the dMRI connectome to existing rs-fMRI and cortico-cortico-evoked potential connectivity matrices and find that it is more similar to the latter. This work helps fulfill the promise of the HCP and will make possible comparisons between the underlying structural connectome and functional connectomes of various modalities, brain states, and clinical conditions.

摘要

明尼苏达大学人类连接组计划(HCP)是一个公开的数据集,包含了超过一千名健康受试者的最先进的结构磁共振成像(MRI)、功能磁共振成像(fMRI)和弥散磁共振成像(dMRI)。尽管 HCP 的计划范围包括解剖连接组,但静息态 fMRI(rs-fMRI)构成了 HCP 当前连接组学输出的大部分。我们通过呈现源自概率弥散轨迹的全皮层连接组并将其组织到 HCP-MMP1.0 图谱中来解决这个问题。概率方法和大样本量对于全连接组映射是优选的,因为它们增加了低概率连接的跟踪保真度。我们发现,总体而言,连接强度呈对数正态分布,并随轨迹长度呈指数衰减,连接性与同源区域的猕猴组织学追踪相当匹配,对侧同源物和左侧语言区域的连接过度,层次相似性影响连接性。我们将 dMRI 连接组与现有的 rs-fMRI 和皮质-皮质诱发电位连接矩阵进行比较,发现它与后者更相似。这项工作有助于实现 HCP 的承诺,并将使各种模态、脑状态和临床条件下的基础结构连接组和功能连接组之间的比较成为可能。

https://cdn.ncbi.nlm.nih.gov/pmc/blobs/c2ba/7920542/edf0bf18cc5a/SN-ENUJ210011F001.jpg

文献AI研究员

20分钟写一篇综述,助力文献阅读效率提升50倍。

立即体验

用中文搜PubMed

大模型驱动的PubMed中文搜索引擎

马上搜索

文档翻译

学术文献翻译模型,支持多种主流文档格式。

立即体验