• 文献检索
  • 文档翻译
  • 深度研究
  • 学术资讯
  • Suppr Zotero 插件Zotero 插件
  • 邀请有礼
  • 套餐&价格
  • 历史记录
应用&插件
Suppr Zotero 插件Zotero 插件浏览器插件Mac 客户端Windows 客户端微信小程序
定价
高级版会员购买积分包购买API积分包
服务
文献检索文档翻译深度研究API 文档MCP 服务
关于我们
关于 Suppr公司介绍联系我们用户协议隐私条款
关注我们

Suppr 超能文献

核心技术专利:CN118964589B侵权必究
粤ICP备2023148730 号-1Suppr @ 2026

文献检索

告别复杂PubMed语法,用中文像聊天一样搜索,搜遍4000万医学文献。AI智能推荐,让科研检索更轻松。

立即免费搜索

文件翻译

保留排版,准确专业,支持PDF/Word/PPT等文件格式,支持 12+语言互译。

免费翻译文档

深度研究

AI帮你快速写综述,25分钟生成高质量综述,智能提取关键信息,辅助科研写作。

立即免费体验

通过 ERK1/2 和 CDK9 对 ATF4 的转录调节,使突变型 p53 的肿瘤中 p53 通路部分恢复,且不依赖 p53。

P53-independent partial restoration of the p53 pathway in tumors with mutated p53 through ATF4 transcriptional modulation by ERK1/2 and CDK9.

机构信息

Laboratory of Translational Oncology and Experimental Cancer Therapeutics, The Warren Alpert Medical School, Brown University, Providence, RI, USA; The Joint Program in Cancer Biology, Brown University and Lifespan Health System, Providence, RI, USA; Department of Pathology and Laboratory Medicine, Brown University Alpert Medical School, Providence, RI, USA; Division of Biology and Medicine, Brown University, Providence, RI, USA; Molecular Therapeutics Program, Fox Chase Cancer Center, Philadelphia, PA, USA.

The Joint Program in Cancer Biology, Brown University and Lifespan Health System, Providence, RI, USA; COBRE Center for Cancer Research Development, Proteomics Core Facility, Rhode Island Hospital, Providence, RI, USA; Division of Biology and Medicine, Brown University, Providence, RI, USA.

出版信息

Neoplasia. 2021 Mar;23(3):304-325. doi: 10.1016/j.neo.2021.01.004. Epub 2021 Feb 11.

DOI:10.1016/j.neo.2021.01.004
PMID:33582407
原文链接:https://pmc.ncbi.nlm.nih.gov/articles/PMC7890376/
Abstract

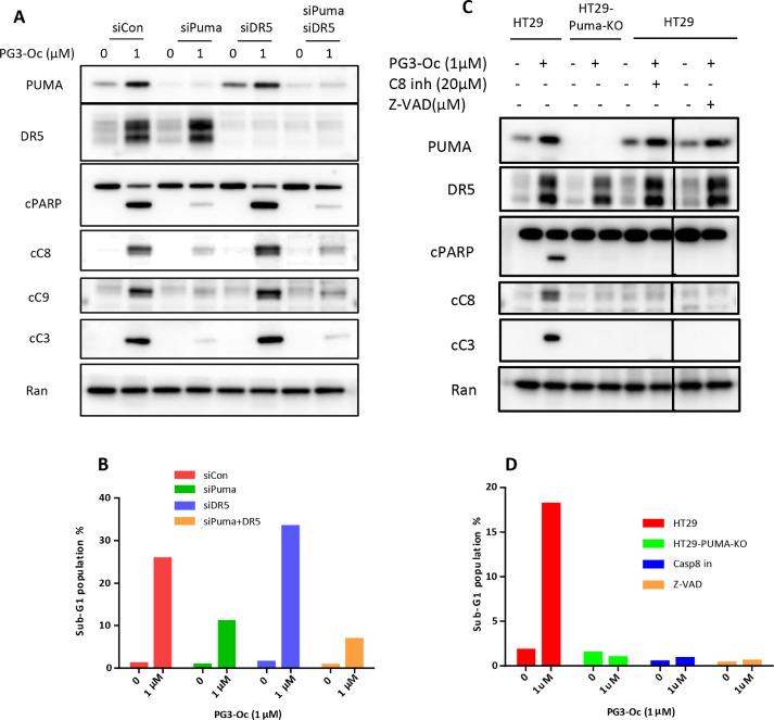
A long-term goal in the cancer-field has been to develop strategies for treating p53-mutated tumors. A novel small-molecule, PG3-Oc, restores p53 pathway-signaling in tumor cells with mutant-p53, independently of p53/p73. PG3-Oc partially upregulates the p53-transcriptome (13.7% of public p53 target-gene dataset; 15.2% of in-house dataset) and p53-proteome (18%, HT29; 16%, HCT116-p53). Bioinformatic analysis indicates critical p53-effectors of growth-arrest (p21), apoptosis (PUMA, DR5, Noxa), autophagy (DRAM1), and metastasis-suppression (NDRG1) are induced by PG3-Oc. ERK1/2- and CDK9-kinases are required to upregulate ATF4 by PG3-Oc which restores p53 transcriptomic-targets in cells without functional-p53. PG3-Oc represses MYC (ATF4-independent), and upregulates PUMA (ATF4-dependent) in mediating cell death. With largely nonoverlapping transcriptomes, induced-ATF4 restores p53 transcriptomic targets in drug-treated cells including functionally important mediators such as PUMA and DR5. Our results demonstrate novel p53-independent drug-induced molecular reprogramming involving ERK1/2, CDK9, and ATF4 to restore upregulation of p53 effector genes required for cell death and tumor suppression.

摘要

长期以来,癌症领域的一个目标是开发治疗 p53 突变肿瘤的策略。一种新型小分子 PG3-Oc 可独立于 p53/p73 恢复具有突变 p53 的肿瘤细胞中的 p53 信号通路。PG3-Oc 部分上调 p53 转录组(公共 p53 靶基因数据集的 13.7%;内部数据集的 15.2%)和 p53 蛋白质组(18%,HT29;16%,HCT116-p53)。生物信息学分析表明,生长抑制(p21)、凋亡(PUMA、DR5、Noxa)、自噬(DRAM1)和转移抑制(NDRG1)的关键 p53 效应物被 PG3-Oc 诱导。ERK1/2 和 CDK9 激酶是 PG3-Oc 上调 ATF4 所必需的,这可以恢复无功能 p53 细胞中的 p53 转录组靶标。PG3-Oc 抑制 MYC(不依赖 ATF4),并在介导细胞死亡时上调 PUMA(依赖 ATF4)。诱导的 ATF4 在药物处理的细胞中恢复 p53 转录组靶标,包括功能重要的介质,如 PUMA 和 DR5,其转录组与 PG3-Oc 有很大的重叠。我们的结果表明,涉及 ERK1/2、CDK9 和 ATF4 的新型 p53 非依赖性药物诱导的分子重编程,可恢复细胞死亡和肿瘤抑制所需的 p53 效应基因的上调。

https://cdn.ncbi.nlm.nih.gov/pmc/blobs/c214/7890376/5d19db9360ec/gr8.jpg
https://cdn.ncbi.nlm.nih.gov/pmc/blobs/c214/7890376/34e81154848e/gr1.jpg
https://cdn.ncbi.nlm.nih.gov/pmc/blobs/c214/7890376/57ece2f96378/gr2a.jpg
https://cdn.ncbi.nlm.nih.gov/pmc/blobs/c214/7890376/819055d291fd/gr3.jpg
https://cdn.ncbi.nlm.nih.gov/pmc/blobs/c214/7890376/7dd9101d3e3a/gr4a.jpg
https://cdn.ncbi.nlm.nih.gov/pmc/blobs/c214/7890376/580ca75dee07/gr5a.jpg
https://cdn.ncbi.nlm.nih.gov/pmc/blobs/c214/7890376/0fe3f8e6fc9b/gr6.jpg
https://cdn.ncbi.nlm.nih.gov/pmc/blobs/c214/7890376/a45f2e7d16b7/gr7a.jpg
https://cdn.ncbi.nlm.nih.gov/pmc/blobs/c214/7890376/5d19db9360ec/gr8.jpg
https://cdn.ncbi.nlm.nih.gov/pmc/blobs/c214/7890376/34e81154848e/gr1.jpg
https://cdn.ncbi.nlm.nih.gov/pmc/blobs/c214/7890376/57ece2f96378/gr2a.jpg
https://cdn.ncbi.nlm.nih.gov/pmc/blobs/c214/7890376/819055d291fd/gr3.jpg
https://cdn.ncbi.nlm.nih.gov/pmc/blobs/c214/7890376/7dd9101d3e3a/gr4a.jpg
https://cdn.ncbi.nlm.nih.gov/pmc/blobs/c214/7890376/580ca75dee07/gr5a.jpg
https://cdn.ncbi.nlm.nih.gov/pmc/blobs/c214/7890376/0fe3f8e6fc9b/gr6.jpg
https://cdn.ncbi.nlm.nih.gov/pmc/blobs/c214/7890376/a45f2e7d16b7/gr7a.jpg
https://cdn.ncbi.nlm.nih.gov/pmc/blobs/c214/7890376/5d19db9360ec/gr8.jpg

相似文献

1
P53-independent partial restoration of the p53 pathway in tumors with mutated p53 through ATF4 transcriptional modulation by ERK1/2 and CDK9.通过 ERK1/2 和 CDK9 对 ATF4 的转录调节,使突变型 p53 的肿瘤中 p53 通路部分恢复,且不依赖 p53。
Neoplasia. 2021 Mar;23(3):304-325. doi: 10.1016/j.neo.2021.01.004. Epub 2021 Feb 11.
2
Integrated stress response (ISR) activation and apoptosis through HRI kinase by PG3 and other p53 pathway-restoring cancer therapeutics.通过 PG3 和其他恢复 p53 通路的癌症治疗药物激活整合应激反应 (ISR) 和 HRI 激酶诱导的细胞凋亡。
Oncotarget. 2024 Sep 17;15:614-633. doi: 10.18632/oncotarget.28637.
3
p53-independent Noxa induction by cisplatin is regulated by ATF3/ATF4 in head and neck squamous cell carcinoma cells.顺铂诱导的 p53 非依赖性 Noxa 表达受头颈部鳞状细胞癌细胞中 ATF3/ATF4 的调控。
Mol Oncol. 2018 Jun;12(6):788-798. doi: 10.1002/1878-0261.12172. Epub 2018 Apr 17.
4
Neuronal apoptosis induced by endoplasmic reticulum stress is regulated by ATF4-CHOP-mediated induction of the Bcl-2 homology 3-only member PUMA.内质网应激诱导的神经元凋亡受 ATF4-CHOP 介导的 Bcl-2 同源结构域 3 仅成员 PUMA 的诱导调控。
J Neurosci. 2010 Dec 15;30(50):16938-48. doi: 10.1523/JNEUROSCI.1598-10.2010.
5
Cyclin-dependent kinase inhibitor 1 plays a more prominent role than activating transcription factor 4 or the p53 tumour suppressor in thapsigargin-induced G1 arrest.周期素依赖性激酶抑制剂 1 在 thapsigargin 诱导的 G1 期阻滞中比激活转录因子 4 或抑癌基因 p53 发挥更重要的作用。
PeerJ. 2023 Dec 18;11:e16683. doi: 10.7717/peerj.16683. eCollection 2023.
6
Induction of DR5-Dependent Apoptosis by PGA through ATF4-CHOP Pathway.PGA 通过 ATF4-CHOP 通路诱导 DR5 依赖性细胞凋亡。
Molecules. 2022 Jun 13;27(12):3804. doi: 10.3390/molecules27123804.
7
Involvement of p38 in signal switching from autophagy to apoptosis via the PERK/eIF2α/ATF4 axis in selenite-treated NB4 cells.亚硒酸盐处理的NB4细胞中p38通过PERK/eIF2α/ATF4轴参与自噬到凋亡的信号转换。
Cell Death Dis. 2014 May 29;5(5):e1270. doi: 10.1038/cddis.2014.200.
8
ONC201 kills solid tumor cells by triggering an integrated stress response dependent on ATF4 activation by specific eIF2α kinases.ONC201通过触发一种依赖于特定eIF2α激酶激活ATF4的综合应激反应来杀死实体瘤细胞。
Sci Signal. 2016 Feb 16;9(415):ra18. doi: 10.1126/scisignal.aac4374.
9
A sustained deficiency of mitochondrial respiratory complex III induces an apoptotic cell death through the p53-mediated inhibition of pro-survival activities of the activating transcription factor 4.线粒体呼吸复合物III的持续缺乏通过p53介导的对激活转录因子4的促生存活性的抑制诱导凋亡性细胞死亡。
Cell Death Dis. 2014 Nov 6;5(11):e1511. doi: 10.1038/cddis.2014.469.
10
CB002, a novel p53 tumor suppressor pathway-restoring small molecule induces tumor cell death through the pro-apoptotic protein NOXA.CB002,一种新型的 p53 肿瘤抑制通路修复小分子,通过促凋亡蛋白 NOXA 诱导肿瘤细胞死亡。
Cell Cycle. 2018;17(5):557-567. doi: 10.1080/15384101.2017.1346762. Epub 2018 Feb 19.

引用本文的文献

1
ACTL6A depletion induces KLF4-mediated anti-tumorigenic effects in colorectal cancer.ACTL6A缺失在结直肠癌中诱导KLF4介导的抗肿瘤作用。
Cell Death Dis. 2025 Aug 28;16(1):653. doi: 10.1038/s41419-025-07946-w.
2
Corrigendum to Targeting apoptotic pathways for cancer therapy.《靶向凋亡途径用于癌症治疗》勘误
J Clin Invest. 2025 Jul 15;135(14). doi: 10.1172/JCI196275.
3
Restoring p53 wild-type conformation in TP53-Y220C-mutant acute myeloid leukemia.在TP53-Y220C突变的急性髓系白血病中恢复p53野生型构象

本文引用的文献

1
Targeting apoptosis in cancer therapy.靶向细胞凋亡治疗癌症。
Nat Rev Clin Oncol. 2020 Jul;17(7):395-417. doi: 10.1038/s41571-020-0341-y. Epub 2020 Mar 23.
2
ATF4 couples MYC-dependent translational activity to bioenergetic demands during tumour progression.转录激活因子 4 (ATF4)在肿瘤进展过程中把 MYC 依赖性翻译活性与能量需求联系起来。
Nat Cell Biol. 2019 Jul;21(7):889-899. doi: 10.1038/s41556-019-0347-9. Epub 2019 Jul 1.
3
Mitochondrial ClpP-Mediated Proteolysis Induces Selective Cancer Cell Lethality.线粒体 ClpP 介导线粒体蛋白酶体诱导选择性癌细胞死亡。
Blood. 2025 Jul 3. doi: 10.1182/blood.2025028935.
4
Dehydroepiandrosterone suppresses human colorectal cancer progression through ER stress-mediated autophagy and apoptosis in a p53-independent manner.脱氢表雄酮以不依赖p53的方式通过内质网应激介导的自噬和凋亡抑制人类结直肠癌进展。
Front Pharmacol. 2024 Oct 2;15:1464647. doi: 10.3389/fphar.2024.1464647. eCollection 2024.
5
Integrated stress response (ISR) activation and apoptosis through HRI kinase by PG3 and other p53 pathway-restoring cancer therapeutics.通过 PG3 和其他恢复 p53 通路的癌症治疗药物激活整合应激反应 (ISR) 和 HRI 激酶诱导的细胞凋亡。
Oncotarget. 2024 Sep 17;15:614-633. doi: 10.18632/oncotarget.28637.
6
Targeting apoptotic pathways for cancer therapy.针对癌症治疗的凋亡途径。
J Clin Invest. 2024 Jul 15;134(14):e179570. doi: 10.1172/JCI179570.
7
Proteomics Analysis of Interactions between Drug-Resistant and Drug-Sensitive Cancer Cells: Comparative Studies of Monoculture and Coculture Cell Systems.蛋白质组学分析耐药和敏感癌细胞之间的相互作用:单培养和共培养细胞系统的比较研究。
J Proteome Res. 2024 Jul 5;23(7):2608-2618. doi: 10.1021/acs.jproteome.4c00338. Epub 2024 Jun 22.
8
Metabolic signature and response to glutamine deprivation are independent of p53 status in B cell malignancies.在B细胞恶性肿瘤中,代谢特征和对谷氨酰胺剥夺的反应与p53状态无关。
iScience. 2024 Mar 28;27(5):109640. doi: 10.1016/j.isci.2024.109640. eCollection 2024 May 17.
9
Crosstalk between metabolism and cell death in tumorigenesis.肿瘤发生过程中代谢与细胞死亡的串扰。
Mol Cancer. 2024 Apr 4;23(1):71. doi: 10.1186/s12943-024-01977-1.
10
Shared Gene Targets of the ATF4 and p53 Transcriptional Networks.ATF4 和 p53 转录网络的共同基因靶标。
Mol Cell Biol. 2023;43(8):426-449. doi: 10.1080/10985549.2023.2229225. Epub 2023 Aug 2.
Cancer Cell. 2019 May 13;35(5):721-737.e9. doi: 10.1016/j.ccell.2019.03.014. Epub 2019 May 2.
4
The C/EBP Homologous Protein (CHOP) Transcription Factor Functions in Endoplasmic Reticulum Stress-Induced Apoptosis and Microbial Infection.C/EBP 同源蛋白(CHOP)转录因子在内质网应激诱导的细胞凋亡和微生物感染中发挥作用。
Front Immunol. 2019 Jan 4;9:3083. doi: 10.3389/fimmu.2018.03083. eCollection 2018.
5
ER Translocation of the MAPK Pathway Drives Therapy Resistance in BRAF-Mutant Melanoma.MAPK 通路的 ER 易位导致 BRAF 突变型黑色素瘤的治疗耐药。
Cancer Discov. 2019 Mar;9(3):396-415. doi: 10.1158/2159-8290.CD-18-0348. Epub 2018 Dec 18.
6
Mutant p53 as a guardian of the cancer cell.突变型 p53 作为癌细胞的守护者。
Cell Death Differ. 2019 Jan;26(2):199-212. doi: 10.1038/s41418-018-0246-9. Epub 2018 Dec 11.
7
The CDK9-cyclin T1 complex mediates saturated fatty acid-induced vascular calcification by inducing expression of the transcription factor CHOP.CDK9-cyclin T1 复合物通过诱导转录因子 CHOP 的表达介导饱和脂肪酸诱导的血管钙化。
J Biol Chem. 2018 Nov 2;293(44):17008-17020. doi: 10.1074/jbc.RA118.004706. Epub 2018 Sep 12.
8
Targeting mutant p53 for efficient cancer therapy.针对突变型 p53 进行有效的癌症治疗。
Nat Rev Cancer. 2018 Feb;18(2):89-102. doi: 10.1038/nrc.2017.109. Epub 2017 Dec 15.
9
The CDK inhibitor p21 is a novel target gene of ATF4 and contributes to cell survival under ER stress.细胞周期蛋白依赖性激酶(CDK)抑制剂p21是活化转录因子4(ATF4)的一个新的靶基因,并有助于在内质网应激情况下的细胞存活。
FEBS Lett. 2017 Nov;591(21):3682-3691. doi: 10.1002/1873-3468.12869. Epub 2017 Oct 11.
10
Identification of a core TP53 transcriptional program with highly distributed tumor suppressive activity.鉴定具有高度分布式肿瘤抑制活性的核心 TP53 转录程序。
Genome Res. 2017 Oct;27(10):1645-1657. doi: 10.1101/gr.220533.117. Epub 2017 Sep 13.