• 文献检索
  • 文档翻译
  • 深度研究
  • 学术资讯
  • Suppr Zotero 插件Zotero 插件
  • 邀请有礼
  • 套餐&价格
  • 历史记录
应用&插件
Suppr Zotero 插件Zotero 插件浏览器插件Mac 客户端Windows 客户端微信小程序
定价
高级版会员购买积分包购买API积分包
服务
文献检索文档翻译深度研究API 文档MCP 服务
关于我们
关于 Suppr公司介绍联系我们用户协议隐私条款
关注我们

Suppr 超能文献

核心技术专利:CN118964589B侵权必究
粤ICP备2023148730 号-1Suppr @ 2026

文献检索

告别复杂PubMed语法,用中文像聊天一样搜索,搜遍4000万医学文献。AI智能推荐,让科研检索更轻松。

立即免费搜索

文件翻译

保留排版,准确专业,支持PDF/Word/PPT等文件格式,支持 12+语言互译。

免费翻译文档

深度研究

AI帮你快速写综述,25分钟生成高质量综述,智能提取关键信息,辅助科研写作。

立即免费体验

基于光子共振吸收显微镜的一步法、免洗数字免疫分析快速定量检测血清中抗 SARS-CoV-2 抗体

Single-step, wash-free digital immunoassay for rapid quantitative analysis of serological antibody against SARS-CoV-2 by photonic resonator absorption microscopy.

机构信息

Carl R. Woese Institute for Genomic Biology, University of Illinois at Urbana-Champaign, Urbana, IL, 61801, USA; Nick Holonyak, Jr. Micro and Nanotechnology Laboratory, University of Illinois at Urbana-Champaign, Urbana, IL, 61801, USA.

Nick Holonyak, Jr. Micro and Nanotechnology Laboratory, University of Illinois at Urbana-Champaign, Urbana, IL, 61801, USA; Department of Bioengineering, University of Illinois at Urbana-Champaign, Urbana, IL, 61801, USA.

出版信息

Talanta. 2021 Apr 1;225:122004. doi: 10.1016/j.talanta.2020.122004. Epub 2020 Dec 23.

DOI:10.1016/j.talanta.2020.122004
PMID:33592744
原文链接:https://pmc.ncbi.nlm.nih.gov/articles/PMC7833826/
Abstract

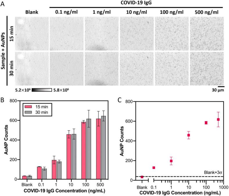
Severe Acute Respiratory Syndrome Coronavirus 2 (SARS-CoV-2), the cause of Coronavirus Disease 2019 (COVID-19), poses extraordinary threats and complex challenges to global public health. Quantitative measurement of SARS-CoV-2 antibody titer plays an important role in understanding the patient-to-patient variability of immune response, assessing the efficacy of vaccines, and identifying donors for blood transfusion therapy. There is an urgent and ever-increasing demand for serological COVID-19 antibody tests that are highly sensitive, quantitative, rapid, simple, minimally invasive, and inexpensive. In this work, we developed a single-step, wash-free immunoassay for rapid and highly sensitive quantitative analysis of serological human IgG against SARS-CoV-2 which requires only a single droplet of serum. By simply incubating 4 μL human serum samples with antibody-functionalized gold nanoparticles, a photonic crystal optical biosensor coated with the recombinant spike protein serves as a sensing platform for the formation of sandwich immunocomplex through specific antigen-antibody interactions, upon which the detected IgG molecules can be counted with digital precision. We demonstrated a single-step 15-min assay capable of detecting as low as 100 pg mL human COVID-19 IgG in serum samples. The calculated limit of detecting (LOD) and limit of quantification (LOQ) is 26.7 ± 7.7 and 32.0 ± 8.9 pg mL, respectively. This work represents the first utilization of the Activate Capture + Digital Counting (AC + DC)-based immunoassay for rapid and quantitative analysis of serological COVID-19 antibody, demonstrating a route toward point-of-care testing, using a portable detection instrument. On the basis of the sandwich immunoassay principle, the biosensing platform can be extended for the multiplexed detection of antigens, additional IgGs, cytokines, and other protein biomarkers.

摘要

严重急性呼吸综合征冠状病毒 2(SARS-CoV-2)是 2019 年冠状病毒病(COVID-19)的病原体,对全球公共卫生构成了非同寻常的威胁和复杂挑战。定量测量 SARS-CoV-2 抗体滴度对于了解患者免疫反应的个体差异、评估疫苗的疗效以及确定输血治疗的供体具有重要意义。目前迫切需要灵敏、定量、快速、简单、微创和廉价的血清学 COVID-19 抗体检测。在这项工作中,我们开发了一种一步法、无洗涤的免疫测定法,用于快速和高度灵敏地定量分析针对 SARS-CoV-2 的血清 IgG,该方法仅需要一滴血清。只需将 4μL 人血清样本与抗体功能化的金纳米颗粒孵育,包被重组刺突蛋白的光子晶体光学生物传感器就可作为传感平台,通过特异性抗原-抗体相互作用形成三明治免疫复合物,然后可以用数字精度计数检测到的 IgG 分子。我们证明了一种一步法 15 分钟的测定法,能够检测低至 100pgmL 的血清样本中的人 COVID-19 IgG。计算出的检测限(LOD)和定量限(LOQ)分别为 26.7±7.7 和 32.0±8.9pgmL。这项工作首次利用基于激活捕获+数字计数(AC+DC)的免疫测定法快速定量分析血清 COVID-19 抗体,为使用便携式检测仪器实现即时检测铺平了道路。基于三明治免疫测定法的原理,该生物传感平台可扩展用于同时检测抗原、其他 IgG、细胞因子和其他蛋白质生物标志物。

https://cdn.ncbi.nlm.nih.gov/pmc/blobs/8eb5/7833826/3b9a139abce8/gr4_lrg.jpg
https://cdn.ncbi.nlm.nih.gov/pmc/blobs/8eb5/7833826/6aca3e440e44/fx1_lrg.jpg
https://cdn.ncbi.nlm.nih.gov/pmc/blobs/8eb5/7833826/8c8d39ac229e/gr1_lrg.jpg
https://cdn.ncbi.nlm.nih.gov/pmc/blobs/8eb5/7833826/61feb4a6b9d2/gr2_lrg.jpg
https://cdn.ncbi.nlm.nih.gov/pmc/blobs/8eb5/7833826/94fb67c90d87/gr3_lrg.jpg
https://cdn.ncbi.nlm.nih.gov/pmc/blobs/8eb5/7833826/3b9a139abce8/gr4_lrg.jpg
https://cdn.ncbi.nlm.nih.gov/pmc/blobs/8eb5/7833826/6aca3e440e44/fx1_lrg.jpg
https://cdn.ncbi.nlm.nih.gov/pmc/blobs/8eb5/7833826/8c8d39ac229e/gr1_lrg.jpg
https://cdn.ncbi.nlm.nih.gov/pmc/blobs/8eb5/7833826/61feb4a6b9d2/gr2_lrg.jpg
https://cdn.ncbi.nlm.nih.gov/pmc/blobs/8eb5/7833826/94fb67c90d87/gr3_lrg.jpg
https://cdn.ncbi.nlm.nih.gov/pmc/blobs/8eb5/7833826/3b9a139abce8/gr4_lrg.jpg

相似文献

1
Single-step, wash-free digital immunoassay for rapid quantitative analysis of serological antibody against SARS-CoV-2 by photonic resonator absorption microscopy.基于光子共振吸收显微镜的一步法、免洗数字免疫分析快速定量检测血清中抗 SARS-CoV-2 抗体
Talanta. 2021 Apr 1;225:122004. doi: 10.1016/j.talanta.2020.122004. Epub 2020 Dec 23.
2
Rapid, label-free, and sensitive point-of-care testing of anti-SARS-CoV-2 IgM/IgG using all-fiber Fresnel reflection microfluidic biosensor.使用全光纤菲涅尔反射微流控生物传感器快速、无标记、灵敏的即时检测抗 SARS-CoV-2 IgM/IgG。
Mikrochim Acta. 2021 Jul 19;188(8):261. doi: 10.1007/s00604-021-04911-0.
3
Evaluation of a multiplexed coronavirus antigen array for detection of SARS-CoV-2 specific IgG in COVID-19 convalescent plasma.用于检测 COVID-19 恢复期血浆中 SARS-CoV-2 特异性 IgG 的多重冠状病毒抗原阵列的评估。
J Immunol Methods. 2021 Oct;497:113104. doi: 10.1016/j.jim.2021.113104. Epub 2021 Jul 22.
4
Simultaneous Detection of SARS-CoV-2 IgG/IgM Antibodies, Using Gold Nanoparticles-Based Lateral Flow Immunoassay.基于金纳米颗粒的侧向流免疫层析法同时检测 SARS-CoV-2 IgG/IgM 抗体。
Monoclon Antib Immunodiagn Immunother. 2021 Oct;40(5):210-218. doi: 10.1089/mab.2021.0027.
5
Microscopy-based assay for semi-quantitative detection of SARS-CoV-2 specific antibodies in human sera: A semi-quantitative, high throughput, microscopy-based assay expands existing approaches to measure SARS-CoV-2 specific antibody levels in human sera.基于显微镜的半定量检测人血清中 SARS-CoV-2 特异性抗体的方法:一种半定量、高通量、基于显微镜的检测方法扩展了现有的方法,可用于测量人血清中 SARS-CoV-2 特异性抗体水平。
Bioessays. 2021 Mar;43(3):e2000257. doi: 10.1002/bies.202000257. Epub 2020 Dec 30.
6
AuNP Coupled Rapid Flow-Through Dot-Blot Immuno-Assay for Enhanced Detection of SARS-CoV-2 Specific Nucleocapsid and Receptor Binding Domain IgG.金纳米粒子偶联快速流动斑点免疫分析增强检测 SARS-CoV-2 特异性核衣壳和受体结合域 IgG
Int J Nanomedicine. 2021 Jul 9;16:4739-4753. doi: 10.2147/IJN.S313140. eCollection 2021.
7
Electrochemical biosensing platform based on hydrogen bonding for detection of the SARS-CoV-2 spike antibody.基于氢键作用的电化学生物传感平台用于检测 SARS-CoV-2 刺突抗体。
Anal Bioanal Chem. 2022 Jan;414(3):1313-1322. doi: 10.1007/s00216-021-03752-3. Epub 2021 Nov 6.
8
Development, performance evaluation, and clinical application of a Rapid SARS-CoV-2 IgM and IgG Test Kit based on automated fluorescence immunoassay.基于自动化荧光免疫分析的快速 SARS-CoV-2 IgM 和 IgG 检测试剂盒的开发、性能评估和临床应用。
J Med Virol. 2021 May;93(5):2838-2847. doi: 10.1002/jmv.26696. Epub 2021 Mar 1.
9
Development and clinical application of a rapid IgM-IgG combined antibody test for SARS-CoV-2 infection diagnosis.新型冠状病毒感染诊断用快速 IgM-IgG 联合抗体检测试剂的研制与临床应用
J Med Virol. 2020 Sep;92(9):1518-1524. doi: 10.1002/jmv.25727. Epub 2020 Apr 13.
10
Sensitive and Simultaneous Detection of SARS-CoV-2-Specific IgM/IgG Using Lateral Flow Immunoassay Based on Dual-Mode Quantum Dot Nanobeads.基于双模式量子点纳米珠的侧向流动免疫分析用于 SARS-CoV-2 特异性 IgM/IgG 的灵敏和同步检测。
Anal Chem. 2020 Dec 1;92(23):15542-15549. doi: 10.1021/acs.analchem.0c03484. Epub 2020 Nov 18.

引用本文的文献

1
Photonic resonator absorption microscopy: why consider metallic and magneto-plasmonic nano-assemblies over bare nanoparticles for digital biosensing?光子谐振器吸收显微镜:为何在数字生物传感中,相较于裸纳米颗粒,要考虑金属和磁等离子体纳米组件?
Anal Bioanal Chem. 2025 Aug 30. doi: 10.1007/s00216-025-06056-y.
2
Digital Immunoassay for Rapid Detection of SARS-CoV-2 exposure in a Broad Spectrum of Animals.用于快速检测多种动物中SARS-CoV-2暴露情况的数字免疫测定法。
IEEE Sens J. 2025 Jul 15;25(14):26599-26607. doi: 10.1109/jsen.2025.3575008. Epub 2025 Jun 4.
3
Photonic Crystal Enhanced Microscopy on a 2D Photonic Crystal Surface.

本文引用的文献

1
Highly Sensitive and Specific Multiplex Antibody Assays To Quantify Immunoglobulins M, A, and G against SARS-CoV-2 Antigens.高灵敏度和特异性多重抗体检测法,用于定量检测针对 SARS-CoV-2 抗原的免疫球蛋白 M、A 和 G。
J Clin Microbiol. 2021 Jan 21;59(2). doi: 10.1128/JCM.01731-20.
2
Performance verification of anti-SARS-CoV-2-specific antibody detection by using four chemiluminescence immunoassay systems.使用四种化学发光免疫分析系统对 SARS-CoV-2 特异性抗体检测进行性能验证。
Ann Clin Biochem. 2020 Nov;57(6):429-434. doi: 10.1177/0004563220963847.
3
Photonic crystal surface mode imaging for multiplexed and high-throughput label-free biosensing.
二维光子晶体表面的光子晶体增强显微镜术
Adv Mater Technol. 2025 Mar 18;10(6). doi: 10.1002/admt.202401837. Epub 2025 Jan 8.
4
Physically grounded deep learning-enabled gold nanoparticle localization and quantification in photonic resonator absorption microscopy for digital resolution molecular diagnostics.用于数字分辨率分子诊断的光子谐振器吸收显微镜中基于深度学习的物理接地金纳米颗粒定位与定量分析
Biosens Bioelectron. 2025 Aug 1;281:117455. doi: 10.1016/j.bios.2025.117455. Epub 2025 Apr 9.
5
Portable, smartphone-linked, and miniaturized photonic resonator absorption microscope (PRAM Mini) for point-of-care diagnostics.用于即时诊断的便携式、与智能手机相连的小型化光子谐振器吸收显微镜(PRAM Mini)。
Biomed Opt Express. 2024 Sep 5;15(10):5691-5705. doi: 10.1364/BOE.531388. eCollection 2024 Oct 1.
6
Serum antibody fingerprinting of SARS-CoV-2 variants in infected and vaccinated subjects by label-free microarray biosensor.通过无标记微阵列生物传感器对感染和接种疫苗的个体中的 SARS-CoV-2 变体进行血清抗体指纹图谱分析。
Front Immunol. 2024 Feb 27;15:1323406. doi: 10.3389/fimmu.2024.1323406. eCollection 2024.
7
Bio-conjugated nanoarchitectonics with dual-labeled nanoparticles for a colorimetric and fluorescent dual-mode serological lateral flow immunoassay sensor in detection of SARS-CoV-2 in clinical samples.用于临床样本中SARS-CoV-2检测的比色和荧光双模式血清侧流免疫分析传感器的具有双标记纳米颗粒的生物共轭纳米结构。
RSC Adv. 2023 Sep 11;13(39):27225-27232. doi: 10.1039/d3ra04373h. eCollection 2023 Sep 8.
8
Highly sensitive digital detection of SARS-CoV-2 nucleocapsid protein through single-molecule counting.通过单分子计数对严重急性呼吸综合征冠状病毒2核衣壳蛋白进行高灵敏度数字检测。
Anal Bioanal Chem. 2023 Oct;415(25):6155-6164. doi: 10.1007/s00216-023-04886-2. Epub 2023 Aug 19.
9
Review of HIV Self Testing Technologies and Promising Approaches for the Next Generation.HIV 自我检测技术回顾及下一代有前景的方法。
Biosensors (Basel). 2023 Feb 20;13(2):298. doi: 10.3390/bios13020298.
10
A Target Recycling Amplification Process for the Digital Detection of Exosomal MicroRNAs through Photonic Resonator Absorption Microscopy.基于光子共振器吸收显微镜的外泌体 microRNAs 数字检测的靶向循环放大过程。
Angew Chem Int Ed Engl. 2023 Apr 11;62(16):e202217932. doi: 10.1002/anie.202217932. Epub 2023 Mar 6.
光子晶体表面模式成像用于多重和高通量无标记生物传感。
Biosens Bioelectron. 2020 Nov 15;168:112575. doi: 10.1016/j.bios.2020.112575. Epub 2020 Sep 1.
4
Validation and performance comparison of three SARS-CoV-2 antibody assays.三种 SARS-CoV-2 抗体检测试剂盒的验证和性能比较。
J Med Virol. 2021 Feb;93(2):916-923. doi: 10.1002/jmv.26341. Epub 2020 Aug 13.
5
Critical Review: digital resolution biomolecular sensing for diagnostics and life science research.批判性综述:用于诊断和生命科学研究的数字分辨率生物分子传感
Lab Chip. 2020 Aug 21;20(16):2816-2840. doi: 10.1039/d0lc00506a. Epub 2020 Jul 23.
6
SERS Detection of Nucleobases in Single Silver Plasmonic Nanopores.表面增强拉曼散射检测单个银等离子体纳米孔中的核碱基。
ACS Sens. 2020 Jul 24;5(7):2198-2204. doi: 10.1021/acssensors.0c00844. Epub 2020 Jul 2.
7
Evaluation of the EUROIMMUN Anti-SARS-CoV-2 ELISA Assay for detection of IgA and IgG antibodies.评估 EUROIMMUN 抗 SARS-CoV-2 ELISA 检测试剂盒用于检测 IgA 和 IgG 抗体。
J Clin Virol. 2020 Aug;129:104468. doi: 10.1016/j.jcv.2020.104468. Epub 2020 May 23.
8
ddPCR: a more accurate tool for SARS-CoV-2 detection in low viral load specimens.ddPCR:一种更精确的检测低病毒载量样本中 SARS-CoV-2 的工具。
Emerg Microbes Infect. 2020 Dec;9(1):1259-1268. doi: 10.1080/22221751.2020.1772678.
9
A serological assay to detect SARS-CoV-2 seroconversion in humans.用于检测人类 SARS-CoV-2 血清转化的血清学检测方法。
Nat Med. 2020 Jul;26(7):1033-1036. doi: 10.1038/s41591-020-0913-5. Epub 2020 May 12.
10
Assay Techniques and Test Development for COVID-19 Diagnosis.用于新冠病毒诊断的检测技术与测试开发
ACS Cent Sci. 2020 May 27;6(5):591-605. doi: 10.1021/acscentsci.0c00501. Epub 2020 Apr 30.