Xiong Xingcheng, Feng Jiarui, Yang Xiao, Li Hanjun, Shi Qiao, Tao Jing, Chang Jian
Department of Pancreatic Surgery, Renmin Hospital of Wuhan University, 238 Jiefang Road, Wuhan, 430060, Hubei, China.
Department of Medical Management, Renmin Hospital of Wuhan University, 238 Jiefang Road, Wuhan, 430060, Hubei, China.
Cancer Cell Int. 2021 Feb 16;21(1):112. doi: 10.1186/s12935-021-01812-3.
Pancreatic cancer (PC), characterized with high growth rate and metastatic rate. It's urgently necessary to explore new mechanism of PC. Circular RNA/miRNA/mRNA network was widely reported to participate in the cancer progression.
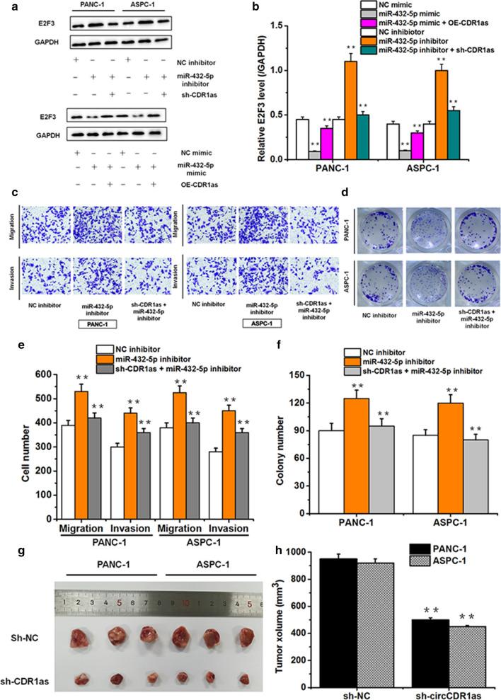
In this research, circular RNA CDR1as (circCDR1as) was identified by microarray analysis and detected in pancreatic cancer (PC) tissues and cells. Transwell, colony-forming assay, nude mouse tumorigenicity assay were used to determine the function of circCDR1as in PC. Western blot, dual luciferase reporting test were applied to investigate the mechanism.
We found that circCDR1as was highly expressed in PC tissues. The levels of circCDR1as in PC tissues and cells were higher than those in controls. CircCDR1as promoted the migration, invasion and proliferation of PC cells in vitro and tumor growth in vivo via mediating E2F3 expression by sponging miR-432-5p.
In conclusion, circCDR1as could promote the development of PC and might be a novel diagnostic target for PC.
胰腺癌(PC)具有高生长率和高转移率的特点。迫切需要探索胰腺癌的新机制。环状RNA/微小RNA/信使核糖核酸网络被广泛报道参与癌症进展。
在本研究中,通过微阵列分析鉴定环状RNA CDR1as(circCDR1as),并在胰腺癌(PC)组织和细胞中进行检测。采用Transwell实验、集落形成实验、裸鼠致瘤实验来确定circCDR1as在胰腺癌中的功能。应用蛋白质免疫印迹法、双荧光素酶报告基因检测实验来探究其机制。
我们发现circCDR1as在胰腺癌组织中高表达。胰腺癌组织和细胞中circCDR1as的水平高于对照组。CircCDR1as通过海绵吸附miR-432-5p介导E2F3表达,从而促进胰腺癌细胞的体外迁移、侵袭和增殖以及体内肿瘤生长。
总之,circCDR1as可促进胰腺癌的发展,可能是胰腺癌的一种新型诊断靶点。