• 文献检索
  • 文档翻译
  • 深度研究
  • 学术资讯
  • Suppr Zotero 插件Zotero 插件
  • 邀请有礼
  • 套餐&价格
  • 历史记录
应用&插件
Suppr Zotero 插件Zotero 插件浏览器插件Mac 客户端Windows 客户端微信小程序
定价
高级版会员购买积分包购买API积分包
服务
文献检索文档翻译深度研究API 文档MCP 服务
关于我们
关于 Suppr公司介绍联系我们用户协议隐私条款
关注我们

Suppr 超能文献

核心技术专利:CN118964589B侵权必究
粤ICP备2023148730 号-1Suppr @ 2026

文献检索

告别复杂PubMed语法,用中文像聊天一样搜索,搜遍4000万医学文献。AI智能推荐,让科研检索更轻松。

立即免费搜索

文件翻译

保留排版,准确专业,支持PDF/Word/PPT等文件格式,支持 12+语言互译。

免费翻译文档

深度研究

AI帮你快速写综述,25分钟生成高质量综述,智能提取关键信息,辅助科研写作。

立即免费体验

鉴定新型细胞糖酵解相关基因标志物预测乳腺癌患者的生存情况。

Identification of novel cell glycolysis related gene signature predicting survival in patients with breast cancer.

机构信息

Department of Neonatology, Obstetrics and Gynecology Hospital of Fudan University, No. 419, Fangxie Road, Shanghai, 200011, China.

Department of Rehabilitation Medicine, The First Affiliated Hospital of Nanjing Medical University, Nanjing, 210029, China.

出版信息

Sci Rep. 2021 Feb 17;11(1):3986. doi: 10.1038/s41598-021-83628-9.

DOI:10.1038/s41598-021-83628-9
PMID:33597614
原文链接:https://pmc.ncbi.nlm.nih.gov/articles/PMC7889867/
Abstract

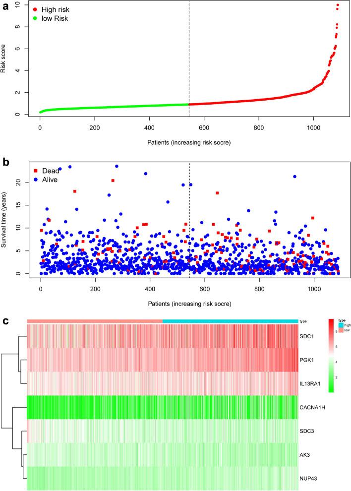
One of the most frequently identified tumors and a contributing cause of death in women is breast cancer (BC). Many biomarkers associated with survival and prognosis were identified in previous studies through database mining. Nevertheless, the predictive capabilities of single-gene biomarkers are not accurate enough. Genetic signatures can be an enhanced prediction method. This research analyzed data from The Cancer Genome Atlas (TCGA) for the detection of a new genetic signature to predict BC prognosis. Profiling of mRNA expression was carried out in samples of patients with TCGA BC (n = 1222). Gene set enrichment research has been undertaken to classify gene sets that vary greatly between BC tissues and normal tissues. Cox models for additive hazards regression were used to classify genes that were strongly linked to overall survival. A subsequent Cox regression multivariate analysis was used to construct a predictive risk parameter model. Kaplan-Meier survival predictions and log-rank validation have been used to verify the value of risk prediction parameters. Seven genes (PGK1, CACNA1H, IL13RA1, SDC1, AK3, NUP43, SDC3) correlated with glycolysis were shown to be strongly linked to overall survival. Depending on the 7-gene-signature, 1222 BC patients were classified into subgroups of high/low-risk. Certain variables have not impaired the prognostic potential of the seven-gene signature. A seven-gene signature correlated with cellular glycolysis was developed to predict the survival of BC patients. The results include insight into cellular glycolysis mechanisms and the detection of patients with poor BC prognosis.

摘要

乳腺癌 (BC) 是女性最常见的肿瘤之一,也是导致死亡的一个重要原因。许多与生存和预后相关的生物标志物在以前的研究中通过数据库挖掘被鉴定出来。然而,单个基因生物标志物的预测能力还不够准确。遗传特征可以作为一种增强的预测方法。本研究通过分析癌症基因组图谱 (TCGA) 中的数据,发现了一种新的遗传特征,用于预测 BC 的预后。对 TCGA BC 患者的样本进行了 mRNA 表达谱分析(n=1222)。进行了基因集富集研究,以分类在 BC 组织和正常组织之间差异很大的基因集。采用 Cox 模型进行加性风险回归分析,以分类与总生存期密切相关的基因。随后进行 Cox 回归多变量分析,构建预测风险参数模型。采用 Kaplan-Meier 生存预测和对数秩验证来验证风险预测参数的价值。与糖酵解相关的 7 个基因(PGK1、CACNA1H、IL13RA1、SDC1、AK3、NUP43、SDC3)与总生存期密切相关。根据 7 基因特征,将 1222 例 BC 患者分为高/低风险亚组。某些变量并没有损害七个基因特征的预后潜力。已经开发出与细胞糖酵解相关的七个基因特征来预测 BC 患者的生存情况。研究结果包括对细胞糖酵解机制的深入了解和检测预后不良的 BC 患者。

https://cdn.ncbi.nlm.nih.gov/pmc/blobs/a28b/7889867/0c137ece4901/41598_2021_83628_Fig7_HTML.jpg
https://cdn.ncbi.nlm.nih.gov/pmc/blobs/a28b/7889867/892340fd1d88/41598_2021_83628_Fig1_HTML.jpg
https://cdn.ncbi.nlm.nih.gov/pmc/blobs/a28b/7889867/edf0e5de4ab7/41598_2021_83628_Fig2_HTML.jpg
https://cdn.ncbi.nlm.nih.gov/pmc/blobs/a28b/7889867/5cd552468b58/41598_2021_83628_Fig3_HTML.jpg
https://cdn.ncbi.nlm.nih.gov/pmc/blobs/a28b/7889867/2095f980258d/41598_2021_83628_Fig4_HTML.jpg
https://cdn.ncbi.nlm.nih.gov/pmc/blobs/a28b/7889867/8ac89f87103e/41598_2021_83628_Fig5_HTML.jpg
https://cdn.ncbi.nlm.nih.gov/pmc/blobs/a28b/7889867/2628b55759ca/41598_2021_83628_Fig6_HTML.jpg
https://cdn.ncbi.nlm.nih.gov/pmc/blobs/a28b/7889867/0c137ece4901/41598_2021_83628_Fig7_HTML.jpg
https://cdn.ncbi.nlm.nih.gov/pmc/blobs/a28b/7889867/892340fd1d88/41598_2021_83628_Fig1_HTML.jpg
https://cdn.ncbi.nlm.nih.gov/pmc/blobs/a28b/7889867/edf0e5de4ab7/41598_2021_83628_Fig2_HTML.jpg
https://cdn.ncbi.nlm.nih.gov/pmc/blobs/a28b/7889867/5cd552468b58/41598_2021_83628_Fig3_HTML.jpg
https://cdn.ncbi.nlm.nih.gov/pmc/blobs/a28b/7889867/2095f980258d/41598_2021_83628_Fig4_HTML.jpg
https://cdn.ncbi.nlm.nih.gov/pmc/blobs/a28b/7889867/8ac89f87103e/41598_2021_83628_Fig5_HTML.jpg
https://cdn.ncbi.nlm.nih.gov/pmc/blobs/a28b/7889867/2628b55759ca/41598_2021_83628_Fig6_HTML.jpg
https://cdn.ncbi.nlm.nih.gov/pmc/blobs/a28b/7889867/0c137ece4901/41598_2021_83628_Fig7_HTML.jpg

相似文献

1
Identification of novel cell glycolysis related gene signature predicting survival in patients with breast cancer.鉴定新型细胞糖酵解相关基因标志物预测乳腺癌患者的生存情况。
Sci Rep. 2021 Feb 17;11(1):3986. doi: 10.1038/s41598-021-83628-9.
2
Identification of a novel glycolysis-related signature to predict the prognosis of patients with breast cancer.鉴定一个新的糖酵解相关特征来预测乳腺癌患者的预后。
World J Surg Oncol. 2021 Oct 2;19(1):294. doi: 10.1186/s12957-021-02409-w.
3
Identification and prognostic value of a glycolysis-related gene signature in patients with bladder cancer.膀胱癌患者中糖酵解相关基因特征的鉴定及预后价值
Medicine (Baltimore). 2021 Jan 22;100(3):e23836. doi: 10.1097/MD.0000000000023836.
4
Identification of a glycolysis-related miRNA Signature for Predicting Breast cancer Survival.鉴定与糖酵解相关的 miRNA 特征,用于预测乳腺癌患者的生存情况。
Mol Biotechnol. 2024 Aug;66(8):1988-2006. doi: 10.1007/s12033-023-00837-5. Epub 2023 Aug 3.
5
Systematic analysis of lncRNA-miRNA-mRNA competing endogenous RNA network identifies four-lncRNA signature as a prognostic biomarker for breast cancer.系统分析 lncRNA-miRNA-mRNA 竞争内源性 RNA 网络鉴定出四个 lncRNA 特征作为乳腺癌的预后生物标志物。
J Transl Med. 2018 Sep 27;16(1):264. doi: 10.1186/s12967-018-1640-2.
6
Identification of a novel glycolysis-related gene signature for predicting metastasis and survival in patients with lung adenocarcinoma.鉴定一种新型糖酵解相关基因特征,用于预测肺腺癌患者的转移和生存。
J Transl Med. 2019 Dec 17;17(1):423. doi: 10.1186/s12967-019-02173-2.
7
Prediction of Overall Survival Among Female Patients With Breast Cancer Using a Prognostic Signature Based on 8 DNA Repair-Related Genes.基于 8 个 DNA 修复相关基因的预后signature 预测女性乳腺癌患者的总生存期。
JAMA Netw Open. 2020 Oct 1;3(10):e2014622. doi: 10.1001/jamanetworkopen.2020.14622.
8
Identification of novel cell glycolysis related gene signature predicting survival in patients with endometrial cancer.鉴定预测子宫内膜癌患者生存的新型细胞糖酵解相关基因特征
Cancer Cell Int. 2019 Nov 14;19:296. doi: 10.1186/s12935-019-1001-0. eCollection 2019.
9
Development and validation of a novel glycolysis-related risk signature for predicting survival in pancreatic adenocarcinoma.一种用于预测胰腺腺癌患者生存情况的新型糖酵解相关风险特征的开发与验证
Clin Chim Acta. 2021 Jul;518:156-161. doi: 10.1016/j.cca.2021.03.020. Epub 2021 Mar 26.
10
A novel 10 glycolysis-related genes signature could predict overall survival for clear cell renal cell carcinoma.一种新型的 10 个糖酵解相关基因特征可预测透明细胞肾细胞癌的总生存期。
BMC Cancer. 2021 Apr 9;21(1):381. doi: 10.1186/s12885-021-08111-0.

引用本文的文献

1
SDC1 is a critical transmembrane proteoglycan in breast cancer.SDC1是乳腺癌中一种关键的跨膜蛋白聚糖。
World J Surg Oncol. 2025 May 16;23(1):193. doi: 10.1186/s12957-025-03840-z.
2
TRanscriptome ANalysis of StratifiEd CohorTs (TRANSECT) enables automated assessment of global gene regulation linked to disparate expression in user defined genes and gene sets.分层队列转录组分析(TRANSECT)能够自动评估与用户定义基因和基因集的不同表达相关的全局基因调控。
NAR Genom Bioinform. 2025 Apr 12;7(2):lqaf041. doi: 10.1093/nargab/lqaf041. eCollection 2025 Jun.
3
Advances in the understanding of nuclear pore complexes in human diseases.

本文引用的文献

1
Cancer statistics, 2020.癌症统计数据,2020 年。
CA Cancer J Clin. 2020 Jan;70(1):7-30. doi: 10.3322/caac.21590. Epub 2020 Jan 8.
2
Integrative Analysis of DiseaseLand Omics Database for Disease Signatures and Treatments: A Bipolar Case Study.疾病领域组学数据库用于疾病特征与治疗的综合分析:一项双相病例研究
Front Genet. 2019 Apr 30;10:396. doi: 10.3389/fgene.2019.00396. eCollection 2019.
3
The Warburg metabolism fuels tumor metastasis.瓦伯格代谢为肿瘤转移提供燃料。
人类疾病中核孔复合物的研究进展。
J Cancer Res Clin Oncol. 2024 Jul 30;150(7):374. doi: 10.1007/s00432-024-05881-5.
4
Prognostic value of amino acid metabolism-related gene expression in invasive breast carcinoma.氨基酸代谢相关基因表达在浸润性乳腺癌中的预后价值。
J Cancer Res Clin Oncol. 2023 Oct;149(13):11117-11133. doi: 10.1007/s00432-023-04985-8. Epub 2023 Jun 21.
5
Regulation of Adenine Nucleotide Metabolism by Adenylate Kinase Isozymes: Physiological Roles and Diseases.腺苷酸激酶同工酶对腺嘌呤核苷酸代谢的调节:生理作用和疾病。
Int J Mol Sci. 2023 Mar 14;24(6):5561. doi: 10.3390/ijms24065561.
6
Revisiting the Syndecans: Master Signaling Regulators with Prognostic and Targetable Therapeutic Values in Breast Carcinoma.重新审视Syndecans:乳腺癌中具有预后和可靶向治疗价值的主要信号调节因子
Cancers (Basel). 2023 Mar 16;15(6):1794. doi: 10.3390/cancers15061794.
7
Facts and Perspectives: Implications of tumor glycolysis on immunotherapy response in triple negative breast cancer.事实与观点:肿瘤糖酵解对三阴性乳腺癌免疫治疗反应的影响
Front Oncol. 2023 Jan 10;12:1061789. doi: 10.3389/fonc.2022.1061789. eCollection 2022.
8
Increased tumor glycolysis is associated with decreased immune infiltration across human solid tumors.肿瘤糖酵解增加与人类实体瘤中免疫浸润减少有关。
Front Immunol. 2022 Nov 24;13:880959. doi: 10.3389/fimmu.2022.880959. eCollection 2022.
9
Comprehensive evaluation of breast cancer immunotherapy and tumor microenvironment characterization based on interleukin genes-related risk model.基于白细胞介素基因相关风险模型的乳腺癌免疫治疗综合评估及肿瘤微环境特征分析
Sci Rep. 2022 Nov 28;12(1):20524. doi: 10.1038/s41598-022-25059-8.
10
Identification of a prognostic risk-scoring model and risk signatures based on glycosylation-associated cluster in breast cancer.基于糖基化相关簇的乳腺癌预后风险评分模型及风险特征的鉴定
Front Genet. 2022 Oct 20;13:960567. doi: 10.3389/fgene.2022.960567. eCollection 2022.
Cancer Metastasis Rev. 2019 Jun;38(1-2):157-164. doi: 10.1007/s10555-019-09794-5.
4
Lamc1 promotes the Warburg effect in hepatocellular carcinoma cells by regulating PKM2 expression through AKT pathway.Lamc1 通过 AKT 通路调节 PKM2 表达促进肝癌细胞的瓦博格效应。
Cancer Biol Ther. 2019;20(5):711-719. doi: 10.1080/15384047.2018.1564558. Epub 2019 Feb 12.
5
Prognostic value of DKK2 from the Dickkopf family in human breast cancer.Dickkopf 家族成员 DKK2 在人乳腺癌中的预后价值。
Int J Oncol. 2018 Dec;53(6):2555-2565. doi: 10.3892/ijo.2018.4588. Epub 2018 Oct 9.
6
Cancer treatment and survivorship statistics, 2016.癌症治疗和生存统计,2016 年。
CA Cancer J Clin. 2016 Jul;66(4):271-89. doi: 10.3322/caac.21349. Epub 2016 Jun 2.
7
Epithelial-Mesenchymal Transition and Breast Cancer.上皮-间质转化与乳腺癌
J Clin Med. 2016 Jan 26;5(2):13. doi: 10.3390/jcm5020013.
8
Heparan Sulfate Proteoglycans May Promote or Inhibit Cancer Progression by Interacting with Integrins and Affecting Cell Migration.硫酸乙酰肝素蛋白聚糖可能通过与整合素相互作用并影响细胞迁移来促进或抑制癌症进展。
Biomed Res Int. 2015;2015:453801. doi: 10.1155/2015/453801. Epub 2015 Oct 19.
9
Mechanisms of endocrine resistance in breast cancer: an overview of the proposed roles of noncoding RNA.乳腺癌内分泌抵抗的机制:非编码RNA所提议作用的概述
Breast Cancer Res. 2015 Mar 17;17:40. doi: 10.1186/s13058-015-0542-y.
10
Histologic grade remains a prognostic factor for breast cancer regardless of the number of positive lymph nodes and tumor size: a study of 161 708 cases of breast cancer from the SEER Program.组织学分级仍然是乳腺癌的预后因素,与阳性淋巴结的数量和肿瘤大小无关:来自 SEER 计划的 161708 例乳腺癌研究。
Arch Pathol Lab Med. 2014 Aug;138(8):1048-52. doi: 10.5858/arpa.2013-0435-OA.