Suppr超能文献

甲基苯丙胺使用改变了人体血浆细胞外囊泡及其 microRNA 货物:一项探索性研究。

Methamphetamine use alters human plasma extracellular vesicles and their microRNA cargo: An exploratory study.

机构信息

Department of Anesthesiology & Perioperative Medicine Oregon Health & Science University Portland Oregon USA.

Scintillon Institute San Diego California USA.

出版信息

J Extracell Vesicles. 2020 Nov;10(1):e12028. doi: 10.1002/jev2.12028. Epub 2020 Nov 28.

Abstract

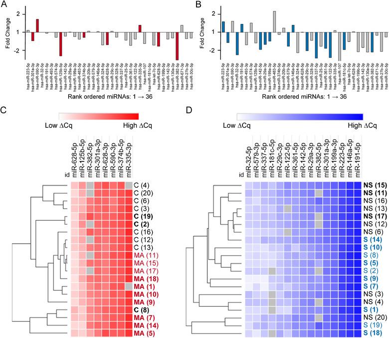
Methamphetamine (MA) is the largest drug threat across the globe, with health effects including neurotoxicity and cardiovascular disease. Recent studies have begun to link microRNAs (miRNAs) to the processes related to MA use and addiction. Our studies are the first to analyse plasma EVs and their miRNA cargo in humans actively using MA (MA-ACT) and control participants (CTL). In this cohort we also assessed the effects of tobacco use on plasma EVs. We used vesicle flow cytometry to show that the MA-ACT group had an increased abundance of EV tetraspanin markers (CD9, CD63, CD81), but not pro-coagulant, platelet-, and red blood cell-derived EVs. We also found that of the 169 plasma EV miRNAs, eight were of interest in MA-ACT based on multiple statistical criteria. In smokers, we identified 15 miRNAs of interest, two that overlapped with the eight MA-ACT miRNAs. Three of the MA-ACT miRNAs significantly correlated with clinical features of MA use and target prediction with these miRNAs identified pathways implicated in MA use, including cardiovascular disease and neuroinflammation. Together our findings indicate that MA use regulates EVs and their miRNA cargo, and support that further studies are warranted to investigate their mechanistic role in addiction, recovery, and recidivism.

摘要

甲基苯丙胺(MA)是全球最大的毒品威胁,其对健康的影响包括神经毒性和心血管疾病。最近的研究开始将 microRNAs(miRNAs)与与 MA 使用和成瘾相关的过程联系起来。我们的研究首次分析了人类中活跃使用 MA(MA-ACT)和对照组参与者(CTL)的血浆 EV 及其 miRNA 货物。在这个队列中,我们还评估了吸烟对血浆 EV 的影响。我们使用囊泡流式细胞术表明,MA-ACT 组 EV 四跨膜蛋白标志物(CD9、CD63、CD81)的丰度增加,但没有促凝、血小板和红细胞衍生的 EV。我们还发现,在 169 种血浆 EV miRNAs 中,有 8 种基于多个统计标准对 MA-ACT 有意义。在吸烟者中,我们确定了 15 个感兴趣的 miRNA,其中两个与 MA-ACT 的八个 miRNAs 重叠。三个 MA-ACT miRNAs 与 MA 使用的临床特征显著相关,对这些 miRNA 的预测确定了与 MA 使用相关的途径,包括心血管疾病和神经炎症。总的来说,我们的研究结果表明,MA 使用调节 EV 及其 miRNA 货物,并支持进一步研究它们在成瘾、恢复和复吸中的机制作用。

https://cdn.ncbi.nlm.nih.gov/pmc/blobs/350a/7890470/77046e231428/JEV2-10-e12028-g001.jpg

文献检索

告别复杂PubMed语法,用中文像聊天一样搜索,搜遍4000万医学文献。AI智能推荐,让科研检索更轻松。

立即免费搜索

文件翻译

保留排版,准确专业,支持PDF/Word/PPT等文件格式,支持 12+语言互译。

免费翻译文档

深度研究

AI帮你快速写综述,25分钟生成高质量综述,智能提取关键信息,辅助科研写作。

立即免费体验