Suppr超能文献

人类常见遗传变异影响体外 SARS-CoV-2 感染易感性。

Common Genetic Variation in Humans Impacts In Vitro Susceptibility to SARS-CoV-2 Infection.

机构信息

Pamela Sklar Division of Psychiatric Genomics, Department of Genetics and Genomics, Icahn Institute of Genomics and Multiscale Biology, Icahn School of Medicine at Mount Sinai, New York, NY 10029, USA; Nash Family Department of Neuroscience, Friedman Brain Institute, Icahn School of Medicine at Mount Sinai, New York, NY 10029, USA; Black Family Stem Cell Institute, Icahn School of Medicine at Mount Sinai, New York, NY 10029, USA.

Department of Microbiology, Icahn School of Medicine at Mount Sinai, One Gustave L. Levy Place, Box 1603, New York, NY 10029, USA; Graduate School of Biomedical Science, Icahn School of Medicine at Mount Sinai, New York, NY 10029, USA.

出版信息

Stem Cell Reports. 2021 Mar 9;16(3):505-518. doi: 10.1016/j.stemcr.2021.02.010. Epub 2021 Feb 13.

Abstract

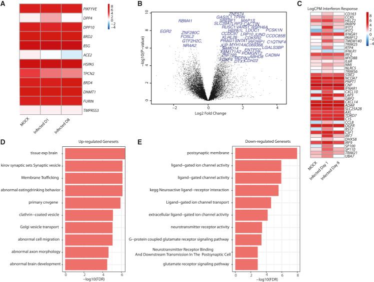
The host response to SARS-CoV-2, the etiologic agent of the COVID-19 pandemic, demonstrates significant interindividual variability. In addition to showing more disease in males, the elderly, and individuals with underlying comorbidities, SARS-CoV-2 can seemingly afflict healthy individuals with profound clinical complications. We hypothesize that, in addition to viral load and host antibody repertoire, host genetic variants influence vulnerability to infection. Here we apply human induced pluripotent stem cell (hiPSC)-based models and CRISPR engineering to explore the host genetics of SARS-CoV-2. We demonstrate that a single-nucleotide polymorphism (rs4702), common in the population and located in the 3' UTR of the protease FURIN, influences alveolar and neuron infection by SARS-CoV-2 in vitro. Thus, we provide a proof-of-principle finding that common genetic variation can have an impact on viral infection and thus contribute to clinical heterogeneity in COVID-19. Ongoing genetic studies will help to identify high-risk individuals, predict clinical complications, and facilitate the discovery of drugs.

摘要

宿主对 COVID-19 大流行病原体 SARS-CoV-2 的反应表现出显著的个体间变异性。除了在男性、老年人和有潜在合并症的个体中表现出更多疾病外,SARS-CoV-2 似乎还会使健康个体出现严重的临床并发症。我们假设,除了病毒载量和宿主抗体库外,宿主遗传变异也会影响感染的易感性。在这里,我们应用基于人诱导多能干细胞(hiPSC)的模型和 CRISPR 工程来探索 SARS-CoV-2 的宿主遗传学。我们证明,一种常见于人群中的单核苷酸多态性(rs4702)位于蛋白酶 FURIN 的 3'UTR 中,会影响 SARS-CoV-2 在体外对肺泡和神经元的感染。因此,我们提供了一个原理证明,即常见的遗传变异会对病毒感染产生影响,从而导致 COVID-19 的临床异质性。正在进行的遗传研究将有助于识别高危个体、预测临床并发症,并促进药物的发现。

https://cdn.ncbi.nlm.nih.gov/pmc/blobs/70b8/7940447/5b585cf42efc/fx1.jpg

文献检索

告别复杂PubMed语法,用中文像聊天一样搜索,搜遍4000万医学文献。AI智能推荐,让科研检索更轻松。

立即免费搜索

文件翻译

保留排版,准确专业,支持PDF/Word/PPT等文件格式,支持 12+语言互译。

免费翻译文档

深度研究

AI帮你快速写综述,25分钟生成高质量综述,智能提取关键信息,辅助科研写作。

立即免费体验