• 文献检索
  • 文档翻译
  • 深度研究
  • 学术资讯
  • Suppr Zotero 插件Zotero 插件
  • 邀请有礼
  • 套餐&价格
  • 历史记录
应用&插件
Suppr Zotero 插件Zotero 插件浏览器插件Mac 客户端Windows 客户端微信小程序
定价
高级版会员购买积分包购买API积分包
服务
文献检索文档翻译深度研究API 文档MCP 服务
关于我们
关于 Suppr公司介绍联系我们用户协议隐私条款
关注我们

Suppr 超能文献

核心技术专利:CN118964589B侵权必究
粤ICP备2023148730 号-1Suppr @ 2026

文献检索

告别复杂PubMed语法,用中文像聊天一样搜索,搜遍4000万医学文献。AI智能推荐,让科研检索更轻松。

立即免费搜索

文件翻译

保留排版,准确专业,支持PDF/Word/PPT等文件格式,支持 12+语言互译。

免费翻译文档

深度研究

AI帮你快速写综述,25分钟生成高质量综述,智能提取关键信息,辅助科研写作。

立即免费体验

SARS-CoV-2 受体结合域优先识别血型 A。

The SARS-CoV-2 receptor-binding domain preferentially recognizes blood group A.

机构信息

Joint Program in Transfusion Medicine, Department of Pathology, Brigham and Women's Hospital, Harvard Medical School, Boston, MA.

Center for Transfusion Medicine and Cellular Therapies, Emory University School of Medicine, Atlanta, GA; and.

出版信息

Blood Adv. 2021 Mar 9;5(5):1305-1309. doi: 10.1182/bloodadvances.2020003259.

DOI:10.1182/bloodadvances.2020003259
PMID:33656534
原文链接:https://pmc.ncbi.nlm.nih.gov/articles/PMC7929867/
Abstract

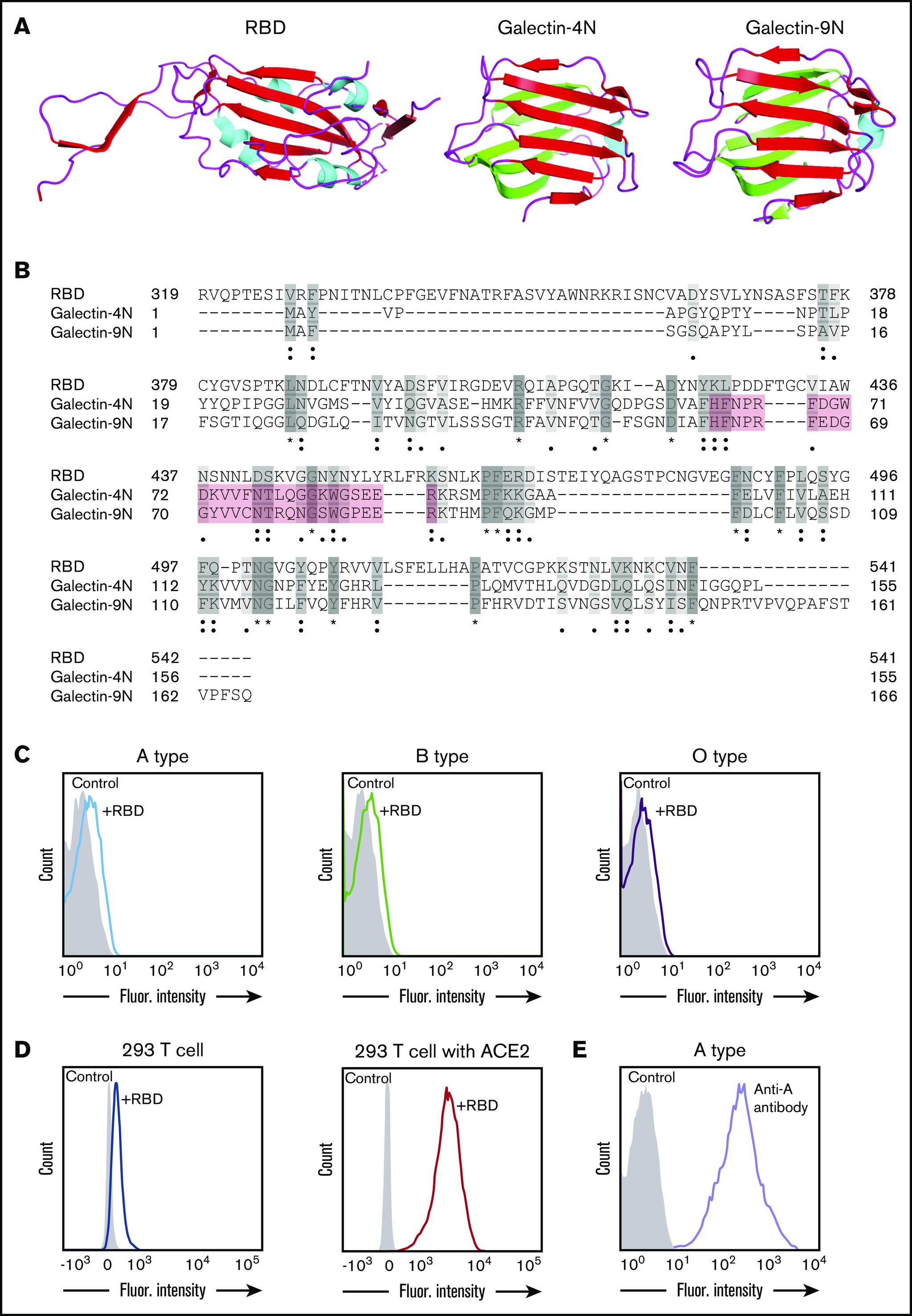
The RBD of SARS-CoV-2 shares sequence similarity with an ancient lectin family known to bind blood group antigens. SARS-CoV-2 RBD binds the blood group A expressed on respiratory epithelial cells, directly linking blood group A and SARS-CoV-2.

摘要

SARS-CoV-2 的 RBD 与已知结合血型抗原的古老凝集素家族具有序列相似性。SARS-CoV-2 的 RBD 结合呼吸道上皮细胞上表达的血型 A,直接将血型 A 与 SARS-CoV-2 联系起来。

https://cdn.ncbi.nlm.nih.gov/pmc/blobs/6999/7948275/04463a9dcec2/advancesADV2020003259f2.jpg
https://cdn.ncbi.nlm.nih.gov/pmc/blobs/6999/7948275/95a571237150/advancesADV2020003259absf1.jpg
https://cdn.ncbi.nlm.nih.gov/pmc/blobs/6999/7948275/a08c9e6f73b9/advancesADV2020003259f1.jpg
https://cdn.ncbi.nlm.nih.gov/pmc/blobs/6999/7948275/04463a9dcec2/advancesADV2020003259f2.jpg
https://cdn.ncbi.nlm.nih.gov/pmc/blobs/6999/7948275/95a571237150/advancesADV2020003259absf1.jpg
https://cdn.ncbi.nlm.nih.gov/pmc/blobs/6999/7948275/a08c9e6f73b9/advancesADV2020003259f1.jpg
https://cdn.ncbi.nlm.nih.gov/pmc/blobs/6999/7948275/04463a9dcec2/advancesADV2020003259f2.jpg

相似文献

1
The SARS-CoV-2 receptor-binding domain preferentially recognizes blood group A.SARS-CoV-2 受体结合域优先识别血型 A。
Blood Adv. 2021 Mar 9;5(5):1305-1309. doi: 10.1182/bloodadvances.2020003259.
2
Synergistic antiviral effect of hydroxychloroquine and azithromycin in combination against SARS-CoV-2: What molecular dynamics studies of virus-host interactions reveal.羟氯喹和阿奇霉素联合治疗 SARS-CoV-2 的协同抗病毒作用:病毒-宿主相互作用的分子动力学研究揭示了什么。
Int J Antimicrob Agents. 2020 Aug;56(2):106020. doi: 10.1016/j.ijantimicag.2020.106020. Epub 2020 May 13.
3
Role of the GTNGTKR motif in the N-terminal receptor-binding domain of the SARS-CoV-2 spike protein.GTNGTKR 基序在 SARS-CoV-2 刺突蛋白 N 端受体结合域中的作用。
Virus Res. 2020 Sep;286:198058. doi: 10.1016/j.virusres.2020.198058. Epub 2020 Jun 9.
4
Generation and utility of a single-chain fragment variable monoclonal antibody platform against a baculovirus expressed recombinant receptor binding domain of SARS-CoV-2 spike protein.生成和利用针对 SARS-CoV-2 刺突蛋白表达的重组受体结合域的单链片段可变单克隆抗体平台。
Mol Immunol. 2022 Jan;141:287-296. doi: 10.1016/j.molimm.2021.12.006. Epub 2021 Dec 10.
5
The galectin CvGal1 from the eastern oyster (Crassostrea virginica) binds to blood group A oligosaccharides on the hemocyte surface.东方牡蛎(Crassostrea virginica)中的半乳糖凝集素 CvGal1 与血红细胞表面的 A 血型寡糖结合。
J Biol Chem. 2013 Aug 23;288(34):24394-409. doi: 10.1074/jbc.M113.476531. Epub 2013 Jul 3.
6
Targeting SARS-CoV2 Spike Protein Receptor Binding Domain by Therapeutic Antibodies.靶向 SARS-CoV-2 刺突蛋白受体结合域的治疗性抗体。
Biomed Pharmacother. 2020 Oct;130:110559. doi: 10.1016/j.biopha.2020.110559. Epub 2020 Aug 1.
7
X-ray structure of a protease-resistant mutant form of human galectin-8 with two carbohydrate recognition domains.X 射线结构解析具有两个糖识别结构域的人半乳糖凝集素-8蛋白酶抗性突变体形式。
FEBS J. 2012 Oct;279(20):3937-51. doi: 10.1111/j.1742-4658.2012.08753.x. Epub 2012 Sep 11.
8
The influence of ABO blood groups on COVID-19 susceptibility and severity: A molecular hypothesis based on carbohydrate-carbohydrate interactions.ABO 血型对 COVID-19 易感性和严重程度的影响:基于碳水化合物-碳水化合物相互作用的分子假说。
Med Hypotheses. 2020 Nov;144:110155. doi: 10.1016/j.mehy.2020.110155. Epub 2020 Aug 2.
9
Site-specific characterization of SARS-CoV-2 spike glycoprotein receptor-binding domain.SARS-CoV-2 刺突糖蛋白受体结合域的位点特异性特征描述。
Glycobiology. 2021 Apr 1;31(3):181-187. doi: 10.1093/glycob/cwaa085.
10
Static all-atom energetic mappings of the SARS-Cov-2 spike protein and dynamic stability analysis of "Up" versus "Down" protomer states.SARS-CoV-2 刺突蛋白的静态全原子能量映射和“向上”与“向下”构象状态的动态稳定性分析。
PLoS One. 2020 Nov 10;15(11):e0241168. doi: 10.1371/journal.pone.0241168. eCollection 2020.

引用本文的文献

1
COVID-19 and blood group-related antigens: can natural anti-carbohydrate antibodies provide innate protection from symptomatic SARS-CoV-2 infection?新型冠状病毒肺炎与血型相关抗原:天然抗碳水化合物抗体能否对有症状的严重急性呼吸综合征冠状病毒2感染提供先天性保护?
Front Med (Lausanne). 2025 Apr 30;12:1554785. doi: 10.3389/fmed.2025.1554785. eCollection 2025.
2
ABO blood group and COVID-19 severity: Associations with endothelial and adipocyte activation in critically ill patients.ABO血型与新冠病毒病严重程度:与危重症患者内皮细胞和脂肪细胞激活的关联
PLoS One. 2025 Apr 2;20(4):e0320251. doi: 10.1371/journal.pone.0320251. eCollection 2025.
3

本文引用的文献

1
Reduced prevalence of SARS-CoV-2 infection in ABO blood group O.O 型血人群 SARS-CoV-2 感染率降低。
Blood Adv. 2020 Oct 27;4(20):4990-4993. doi: 10.1182/bloodadvances.2020002657.
2
Association Between ABO Blood Group System and COVID-19 Susceptibility in Wuhan.ABO 血型系统与武汉地区 COVID-19 易感性的关系
Front Cell Infect Microbiol. 2020 Jul 21;10:404. doi: 10.3389/fcimb.2020.00404. eCollection 2020.
3
Relationship Between the ABO Blood Group and the Coronavirus Disease 2019 (COVID-19) Susceptibility.ABO 血型与 2019 年冠状病毒病(COVID-19)易感性的关系。
ABO blood groups and galectins: Implications in transfusion medicine and innate immunity.
ABO 血型与半乳糖凝集素:在输血医学和天然免疫中的意义。
Semin Immunol. 2024 Jul-Sep;74-75:101892. doi: 10.1016/j.smim.2024.101892. Epub 2024 Oct 14.
4
Single-molecule imaging reveals allosteric stimulation of SARS-CoV-2 spike receptor binding domain by host sialic acid.单分子成像揭示宿主唾液酸对新冠病毒刺突受体结合域的变构刺激作用。
Sci Adv. 2024 Jul 19;10(29):eadk4920. doi: 10.1126/sciadv.adk4920. Epub 2024 Jul 17.
5
Complete combinatorial mutational enumeration of a protein functional site enables sequence-landscape mapping and identifies highly-mutated variants that retain activity.完整的蛋白质功能位点组合突变枚举可实现序列景观图谱绘制,并鉴定出保留活性的高突变变体。
Protein Sci. 2024 Aug;33(8):e5109. doi: 10.1002/pro.5109.
6
Dendritic cell-specific intercellular adhesion molecule-3-grabbing nonintegrin (DC-SIGN) is a cellular receptor for delta inulin adjuvant.树突状细胞特异性细胞间黏附分子 3 抓取非整合素(DC-SIGN)是 delta 菊糖佐剂的细胞受体。
Immunol Cell Biol. 2024 Aug;102(7):593-604. doi: 10.1111/imcb.12774. Epub 2024 May 17.
7
Genetics of glycosylation in mammalian development and disease.哺乳动物发育和疾病中的糖基化遗传学。
Nat Rev Genet. 2024 Oct;25(10):715-729. doi: 10.1038/s41576-024-00725-x. Epub 2024 May 9.
8
COVID-19 host genetics and ABO blood group susceptibility.新冠病毒的宿主遗传学与ABO血型易感性
Camb Prism Precis Med. 2023 Jan 10;1:e10. doi: 10.1017/pcm.2022.12. eCollection 2023.
9
Hyperimmune Plasma and Immunoglobulins against COVID-19: A Narrative Review.抗新冠病毒的高效价免疫血浆和免疫球蛋白:叙述性综述
Life (Basel). 2024 Feb 1;14(2):214. doi: 10.3390/life14020214.
10
ABO and Rh blood groups and risk of infection: systematic review and meta-analysis.ABO 和 Rh 血型与感染风险:系统评价和荟萃分析。
BMC Infect Dis. 2023 Nov 14;23(1):797. doi: 10.1186/s12879-023-08792-x.
Clin Infect Dis. 2021 Jul 15;73(2):328-331. doi: 10.1093/cid/ciaa1150.
4
Association between ABO blood groups and COVID-19 infection, severity and demise: A systematic review and meta-analysis.ABO 血型与 COVID-19 感染、严重程度和死亡的关联:系统评价和荟萃分析。
Infect Genet Evol. 2020 Oct;84:104485. doi: 10.1016/j.meegid.2020.104485. Epub 2020 Jul 30.
5
Blood type and outcomes in patients with COVID-19.COVID-19 患者的血型与结局。
Ann Hematol. 2020 Sep;99(9):2113-2118. doi: 10.1007/s00277-020-04169-1. Epub 2020 Jul 12.
6
Relationship between ABO blood group distribution and clinical characteristics in patients with COVID-19.ABO 血型分布与 COVID-19 患者临床特征的关系。
Clin Chim Acta. 2020 Oct;509:220-223. doi: 10.1016/j.cca.2020.06.026. Epub 2020 Jun 17.
7
Genomewide Association Study of Severe Covid-19 with Respiratory Failure.全基因组关联研究严重新冠肺炎伴呼吸衰竭。
N Engl J Med. 2020 Oct 15;383(16):1522-1534. doi: 10.1056/NEJMoa2020283. Epub 2020 Jun 17.
8
Harnessing the natural anti-glycan immune response to limit the transmission of enveloped viruses such as SARS-CoV-2.利用天然抗聚糖免疫反应来限制诸如SARS-CoV-2等包膜病毒的传播。
PLoS Pathog. 2020 May 21;16(5):e1008556. doi: 10.1371/journal.ppat.1008556. eCollection 2020 May.
9
More on 'Association between ABO blood groups and risk of SARS-CoV-2 pneumonia'.更多关于“ABO血型与新型冠状病毒肺炎风险之间的关联”的内容。
Br J Haematol. 2020 Jul;190(1):27-28. doi: 10.1111/bjh.16845. Epub 2020 Jun 1.
10
A serological assay to detect SARS-CoV-2 seroconversion in humans.用于检测人类 SARS-CoV-2 血清转化的血清学检测方法。
Nat Med. 2020 Jul;26(7):1033-1036. doi: 10.1038/s41591-020-0913-5. Epub 2020 May 12.