Centre de Recherche en Biologie cellulaire de Montpellier (CRBM), Université de Montpellier, Centre National de la Recherche Scientifique, 34293 Montpellier CEDEX 05, France.
International ImMunoGeneTics Information System (IMGT®), Institut de Génétique Humaine (IGH), Université de Montpellier, Centre National de la Recherche Scientifique, 34396 Montpellier CEDEX 05, France.
Cells. 2021 Feb 22;10(2):472. doi: 10.3390/cells10020472.
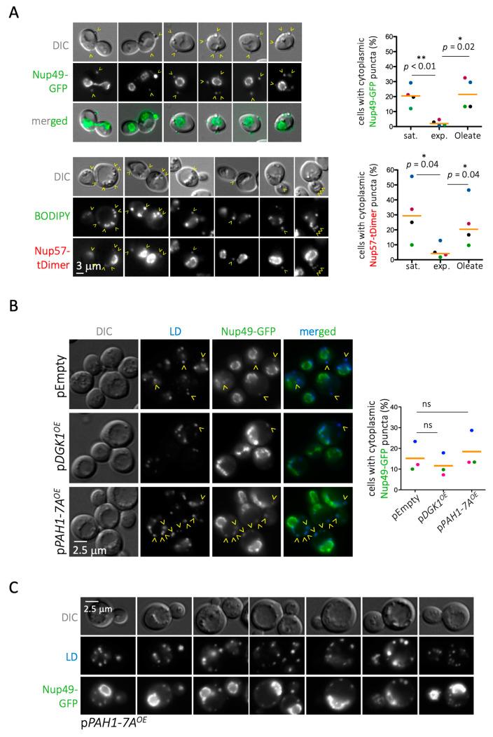
Lipid Droplets (LD) are dynamic organelles that originate in the Endoplasmic Reticulum and mostly bud off toward the cytoplasm, where they store neutral lipids for energy and protection purposes. LD also have diverse proteins on their surface, many of which are necessary for the their correct homeostasis. However, these organelles also act as reservoirs of proteins that can be made available elsewhere in the cell. In this sense, they act as sinks that titrate key regulators of many cellular processes. Among the specialized factors that reside on cytoplasmic LD are proteins destined for functions in the nucleus, but little is known about them and their impact on nuclear processes. By screening for nuclear proteins in publicly available LD proteomes, we found that they contain a subset of nucleoporins from the Nuclear Pore Complex (NPC). Exploring this, we demonstrate that LD act as a physiological reservoir, for nucleoporins, that impacts the conformation of NPCs and hence their function in nucleo-cytoplasmic transport, chromatin configuration, and genome stability. Furthermore, our in silico modeling predicts a role for LD-released fatty acids in regulating the transit of nucleoporins from LD through the cytoplasm and to nuclear pores.
脂滴(LD)是起源于内质网的动态细胞器,主要向细胞质中出芽,在细胞质中储存中性脂质以提供能量和保护。LD 表面还有许多不同的蛋白质,其中许多对于它们的正确的体内平衡是必需的。然而,这些细胞器也作为蛋白质的储存库,这些蛋白质可以在细胞的其他部位提供。从这个意义上说,它们充当了滴定许多细胞过程关键调节剂的汇。位于细胞质 LD 中的特殊因子包括那些定位于细胞核中的蛋白质,但关于它们及其对核过程的影响知之甚少。通过在公开可用的 LD 蛋白质组中筛选核蛋白,我们发现它们包含核孔复合物(NPC)中核孔蛋白的一个子集。通过探索这一点,我们证明 LD 作为核孔蛋白的一种生理储库,影响 NPC 的构象,从而影响核质转运、染色质构型和基因组稳定性。此外,我们的计算机建模预测 LD 释放的脂肪酸在调节核孔蛋白从 LD 通过细胞质到核孔的运输中发挥作用。