Díez Paula, Lucena-Sánchez Elena, Escudero Andrea, Llopis-Lorente Antoni, Villalonga Reynaldo, Martínez-Máñez Ramón
Instituto Interuniversitario de Investigacio'n de Reconocimiento Molecular y Desarrollo Tecnolo'gico (IDM), Universitat Politècnica de València, Universitat de València, Spain, Camino de Vera s/n, 46022 València, Spain.
Unidad Mixta UPV-CIPF de Investigacio'n en Mecanismos de Enfermedades y Nanomedicina, Valencia, Universitat Politècnica de València, Centro de Investigacio'n Príncipe Felipe, 46012 València, Spain.
ACS Nano. 2021 Mar 23;15(3):4467-4480. doi: 10.1021/acsnano.0c08404. Epub 2021 Mar 6.
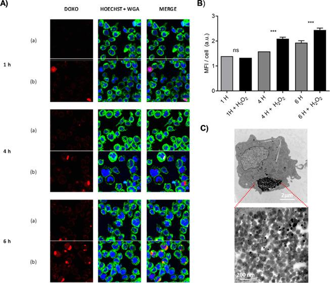
Development of bioinspired nanomachines with an efficient propulsion and cargo-towing has attracted much attention in the last years due to their potential biosensing, diagnostics, and therapeutics applications. In this context, self-propelled synthetic nanomotors are promising carriers for intelligent and controlled release of therapeutic payloads. However, the implementation of this technology in real biomedical applications is still facing several challenges. Herein, we report the design, synthesis, and characterization of innovative multifunctional gated platinum-mesoporous silica nanomotors constituted of a propelling element (platinum nanodendrite face), a drug-loaded nanocontainer (mesoporous silica nanoparticle face), and a disulfide-containing oligo(ethylene glycol) chain (S-S-PEG) as a gating system. These Janus-type nanomotors present an ultrafast self-propelled motion due to the catalytic decomposition of low concentrations of hydrogen peroxide. Likewise, nanomotors exhibit a directional movement, which drives the engines toward biological targets, THP-1 cancer cells, as demonstrated using a microchip device that mimics penetration from capillary to postcapillary vessels. This fast and directional displacement facilitates the rapid cellular internalization and the on-demand specific release of a cytotoxic drug into the cytosol, due to the reduction of the disulfide bonds of the capping ensemble by intracellular glutathione levels. In the microchip device and in the absence of fuel, nanomotors are neither able to move directionally nor reach cancer cells and deliver their cargo, revealing that the fuel is required to get into inaccessible areas and to enhance nanoparticle internalization and drug release. Our proposed nanosystem shows many of the suitable characteristics for ideal biomedical destined nanomotors, such as rapid autonomous motion, versatility, and stimuli-responsive controlled drug release.
近年来,具有高效推进和货物牵引功能的仿生纳米机器因其潜在的生物传感、诊断和治疗应用而备受关注。在这种背景下,自驱动合成纳米马达是用于智能和可控释放治疗载荷的有前途的载体。然而,这项技术在实际生物医学应用中的实施仍面临若干挑战。在此,我们报告了一种创新的多功能门控铂-介孔二氧化硅纳米马达的设计、合成和表征,该纳米马达由推进元件(铂纳米枝晶面)、载药纳米容器(介孔二氧化硅纳米颗粒面)和作为门控系统的含二硫键的聚乙二醇链(S-S-PEG)组成。由于低浓度过氧化氢的催化分解,这些Janus型纳米马达呈现超快的自驱动运动。同样,纳米马达表现出定向运动,能将发动机驱动向生物靶标——THP-1癌细胞,这是通过一个模拟从毛细血管到后毛细血管穿透的微芯片装置所证实。这种快速定向位移促进了细胞的快速内化以及细胞毒性药物因细胞内谷胱甘肽水平还原封端组件的二硫键而按需特异性释放到细胞质中。在微芯片装置中且没有燃料的情况下,纳米马达既不能定向移动,也无法到达癌细胞并递送其货物,这表明需要燃料才能进入难以到达的区域并增强纳米颗粒的内化和药物释放。我们提出的纳米系统展现出许多理想的生物医学纳米马达所具备的合适特性,如快速自主运动、多功能性和刺激响应可控药物释放。