Suppr超能文献

应激颗粒清除的比较分析揭示了泛素系统的不同贡献。

Comparative profiling of stress granule clearance reveals differential contributions of the ubiquitin system.

机构信息

Department of Biochemistry, Biocenter, University of Würzburg, Würzburg, Germany.

Department of Biochemistry, Biocenter, University of Würzburg, Würzburg, Germany

出版信息

Life Sci Alliance. 2021 Mar 9;4(5). doi: 10.26508/lsa.202000927. Print 2021 May.

Abstract

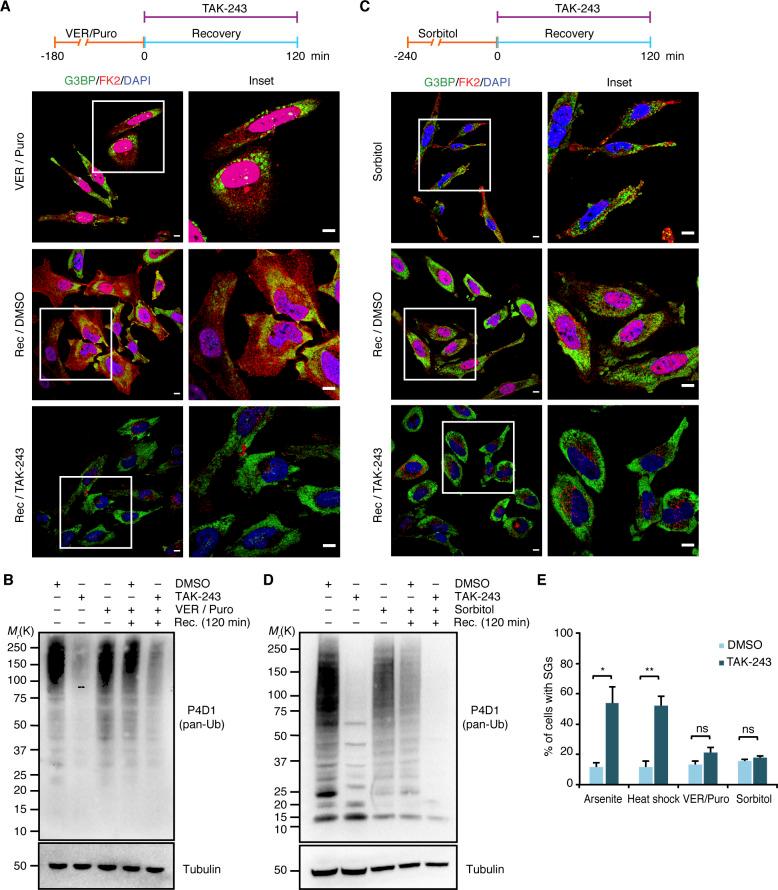
Stress granules (SGs) are cytoplasmic condensates containing untranslated mRNP complexes. They are induced by various proteotoxic conditions such as heat, oxidative, and osmotic stress. SGs are believed to protect mRNPs from degradation and to enable cells to rapidly resume translation when stress conditions subside. SG dynamics are controlled by various posttranslational modifications, but the role of the ubiquitin system has remained controversial. Here, we present a comparative analysis addressing the involvement of the ubiquitin system in SG clearance. Using high-resolution immunofluorescence microscopy, we found that ubiquitin associated to varying extent with SGs induced by heat, arsenite, HO, sorbitol, or combined puromycin and Hsp70 inhibitor treatment. SG-associated ubiquitin species included K48- and K63-linked conjugates, whereas free ubiquitin was not significantly enriched. Inhibition of the ubiquitin activating enzyme, deubiquitylating enzymes, the 26S proteasome and p97/VCP impaired the clearance of arsenite- and heat-induced SGs, whereas SGs induced by other stress conditions were little affected. Our data underline the differential involvement of the ubiquitin system in SG clearance, a process important to prevent the formation of disease-linked aberrant SGs.

摘要

应激颗粒(SGs)是含有未翻译的 mRNP 复合物的细胞质凝聚物。它们是由各种蛋白毒性条件诱导产生的,如热、氧化和渗透胁迫。人们认为 SGs 可以保护 mRNP 免受降解,并使细胞在应激条件缓解后能够快速恢复翻译。SG 的动态变化受各种翻译后修饰的控制,但泛素系统的作用一直存在争议。在这里,我们进行了一项比较分析,以确定泛素系统在 SG 清除中的作用。使用高分辨率免疫荧光显微镜,我们发现泛素与由热、亚砷酸盐、HO、山梨醇或联合嘌呤霉素和 Hsp70 抑制剂处理诱导的 SG 以不同程度相关。SG 相关的泛素物种包括 K48- 和 K63-连接的缀合物,而游离泛素没有明显富集。泛素激活酶、去泛素化酶、26S 蛋白酶体和 p97/VCP 的抑制作用损害了亚砷酸盐和热诱导的 SG 的清除,而其他应激条件诱导的 SG 则几乎不受影响。我们的数据强调了泛素系统在 SG 清除中的差异作用,这一过程对于防止形成与疾病相关的异常 SG 非常重要。

https://cdn.ncbi.nlm.nih.gov/pmc/blobs/c5bb/8008963/f885e7dbad65/LSA-2020-00927_Fig1.jpg

文献AI研究员

20分钟写一篇综述,助力文献阅读效率提升50倍。

立即体验

用中文搜PubMed

大模型驱动的PubMed中文搜索引擎

马上搜索

文档翻译

学术文献翻译模型,支持多种主流文档格式。

立即体验