• 文献检索
  • 文档翻译
  • 深度研究
  • 学术资讯
  • Suppr Zotero 插件Zotero 插件
  • 邀请有礼
  • 套餐&价格
  • 历史记录
应用&插件
Suppr Zotero 插件Zotero 插件浏览器插件Mac 客户端Windows 客户端微信小程序
定价
高级版会员购买积分包购买API积分包
服务
文献检索文档翻译深度研究API 文档MCP 服务
关于我们
关于 Suppr公司介绍联系我们用户协议隐私条款
关注我们

Suppr 超能文献

核心技术专利:CN118964589B侵权必究
粤ICP备2023148730 号-1Suppr @ 2026

文献检索

告别复杂PubMed语法,用中文像聊天一样搜索,搜遍4000万医学文献。AI智能推荐,让科研检索更轻松。

立即免费搜索

文件翻译

保留排版,准确专业,支持PDF/Word/PPT等文件格式,支持 12+语言互译。

免费翻译文档

深度研究

AI帮你快速写综述,25分钟生成高质量综述,智能提取关键信息,辅助科研写作。

立即免费体验

LINC00184通过ceRNA介导的miR-145抑制作用参与胃癌中ANGPT2的调控网络。

LINC00184 involved in the regulatory network of ANGPT2 via ceRNA mediated miR-145 inhibition in gastric cancer.

作者信息

Piao Hai-Yan, Guo Shuai, Jin Haoyi, Wang Yue, Zhang Jun

机构信息

Medical Oncology Department of Gastrointestinal cancer, Liaoning Province Cancer Hospital & Institute (Cancer Hospital of China Medical University), No. 44 Xiaoheyan Road, Dadong District, Shenyang City, Liaoning Province, China 110042.

Gastric Cancer Department, Liaoning Province Cancer Hospital & Institute (Cancer Hospital of China Medical University), No. 44 Xiaoheyan Road, Dadong District, Shenyang City, Liaoning Province, China 110042.

出版信息

J Cancer. 2021 Feb 22;12(8):2336-2350. doi: 10.7150/jca.49138. eCollection 2021.

DOI:10.7150/jca.49138
PMID:33758610
原文链接:https://pmc.ncbi.nlm.nih.gov/articles/PMC7974899/
Abstract

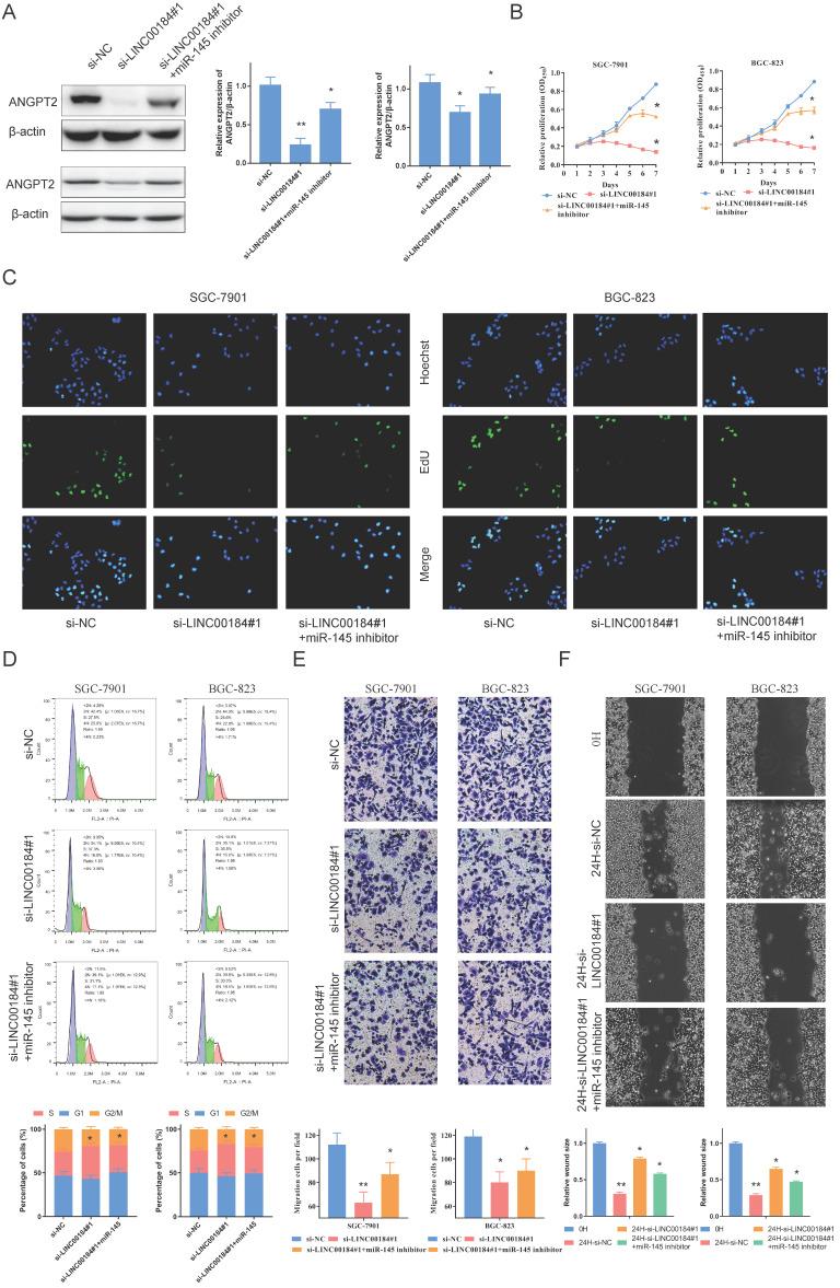
Disrupted gene levels are intimately correlated with the occurrence and prognosis of gastric cancer (GC). As genes do not function in isolation, we set out to investigate the possible relationship among mRNA and non-coding RNAs (ncRNAs). RNA sequencing from 406 cases of GC was acquired through the TCGA database. R packages were utilized to assess differential RNA expression. The competing endogenous RNA (ceRNA) network was predicted using miRcode, miRDB, mirTarBase, Target Scan and constructed by Cytoscape 3.6.1. GO enrichment analysis, KEGG pathway analysis, GSEA, and WGCNA were applied for pathway analysis. The expression of select candidate molecules was confirmed using western blot and RT-PCR in GC cells and tissues. CCK-8, EdU staining, and Transwell assays were conducted to assess the influence of candidate molecules on proliferation and invasion. The gain and loss-of-function were achieved by co-culture with sh-lncRNA, mimics and sh-mRNA. Luciferase reporters were created using the psiCHECK2 vector, and the relative luciferase activity was calculated. Using data from TCGA, we determined differentially expressed RNAs and created a ceRNA regulatory network. Interestingly, we identified a regulatory complex surrounding ANGPT2. We detected that ANGPT2 was highly expressed in GC, which correlated with a worse prognosis. Our findings indicated that ANGPT2 encourages growth, invasion, and epithelial-mesenchymal transition (EMT) in GC. Importantly, miR-145 inhibits ANGPT2 and abrogates its effects. Furthermore, LINC00184, a ceRNA, blocks miR-145, thereby improving ANGPT2-mediated carcinogenesis. Our findings indicate that the LINC00184/miR-145/ANGPT2 pathway has a crucial function in the development of GC and can act as a possible biomarker and targets for GC therapy.

摘要

基因水平的破坏与胃癌(GC)的发生和预后密切相关。由于基因并非独立发挥作用,我们着手研究mRNA与非编码RNA(ncRNA)之间可能存在的关系。通过TCGA数据库获取了406例GC病例的RNA测序数据。利用R软件包评估RNA差异表达。使用miRcode、miRDB、mirTarBase、Target Scan预测竞争性内源性RNA(ceRNA)网络,并通过Cytoscape 3.6.1构建该网络。应用GO富集分析、KEGG通路分析、GSEA和WGCNA进行通路分析。使用蛋白质免疫印迹法和RT-PCR在GC细胞和组织中验证了所选候选分子的表达。进行CCK-8、EdU染色和Transwell实验以评估候选分子对增殖和侵袭的影响。通过与sh-lncRNA、模拟物和sh-mRNA共培养实现功能获得和功能缺失。使用psiCHECK2载体构建荧光素酶报告基因,并计算相对荧光素酶活性。利用来自TCGA的数据,我们确定了差异表达的RNA并创建了一个ceRNA调控网络。有趣的是,我们发现了一个围绕ANGPT2的调控复合体。我们检测到ANGPT2在GC中高表达,这与较差的预后相关。我们的研究结果表明,ANGPT2促进GC的生长、侵袭和上皮-间质转化(EMT)。重要的是,miR-145抑制ANGPT2并消除其作用。此外,ceRNA LINC00184阻断miR-145,从而促进ANGPT2介导的致癌作用。我们的研究结果表明,LINC00184/miR-145/ANGPT2通路在GC的发展中具有关键作用,并且可以作为GC治疗的潜在生物标志物和靶点。

https://cdn.ncbi.nlm.nih.gov/pmc/blobs/2684/7974899/8ef13ee6e709/jcav12p2336g008.jpg
https://cdn.ncbi.nlm.nih.gov/pmc/blobs/2684/7974899/302a8bd5186d/jcav12p2336g001.jpg
https://cdn.ncbi.nlm.nih.gov/pmc/blobs/2684/7974899/227c55c8c22e/jcav12p2336g002.jpg
https://cdn.ncbi.nlm.nih.gov/pmc/blobs/2684/7974899/0a5db3d3ec0f/jcav12p2336g003.jpg
https://cdn.ncbi.nlm.nih.gov/pmc/blobs/2684/7974899/f1d4c59e18f7/jcav12p2336g004.jpg
https://cdn.ncbi.nlm.nih.gov/pmc/blobs/2684/7974899/0df65f949097/jcav12p2336g005.jpg
https://cdn.ncbi.nlm.nih.gov/pmc/blobs/2684/7974899/a2ef48d8dd37/jcav12p2336g006.jpg
https://cdn.ncbi.nlm.nih.gov/pmc/blobs/2684/7974899/6dc6cd239294/jcav12p2336g007.jpg
https://cdn.ncbi.nlm.nih.gov/pmc/blobs/2684/7974899/8ef13ee6e709/jcav12p2336g008.jpg
https://cdn.ncbi.nlm.nih.gov/pmc/blobs/2684/7974899/302a8bd5186d/jcav12p2336g001.jpg
https://cdn.ncbi.nlm.nih.gov/pmc/blobs/2684/7974899/227c55c8c22e/jcav12p2336g002.jpg
https://cdn.ncbi.nlm.nih.gov/pmc/blobs/2684/7974899/0a5db3d3ec0f/jcav12p2336g003.jpg
https://cdn.ncbi.nlm.nih.gov/pmc/blobs/2684/7974899/f1d4c59e18f7/jcav12p2336g004.jpg
https://cdn.ncbi.nlm.nih.gov/pmc/blobs/2684/7974899/0df65f949097/jcav12p2336g005.jpg
https://cdn.ncbi.nlm.nih.gov/pmc/blobs/2684/7974899/a2ef48d8dd37/jcav12p2336g006.jpg
https://cdn.ncbi.nlm.nih.gov/pmc/blobs/2684/7974899/6dc6cd239294/jcav12p2336g007.jpg
https://cdn.ncbi.nlm.nih.gov/pmc/blobs/2684/7974899/8ef13ee6e709/jcav12p2336g008.jpg

相似文献

1
LINC00184 involved in the regulatory network of ANGPT2 via ceRNA mediated miR-145 inhibition in gastric cancer.LINC00184通过ceRNA介导的miR-145抑制作用参与胃癌中ANGPT2的调控网络。
J Cancer. 2021 Feb 22;12(8):2336-2350. doi: 10.7150/jca.49138. eCollection 2021.
2
[Construction and analysis of competitive endogenous RNA regulatory network related to gastric cancer].[与胃癌相关的竞争性内源性RNA调控网络的构建与分析]
Zhonghua Zhong Liu Za Zhi. 2020 Feb 23;42(2):115-121. doi: 10.3760/cma.j.issn.0253-3766.2020.02.006.
3
Comprehensive Analysis of Aberrantly Expressed ceRNA network in gastric cancer with and without infection.感染与未感染胃癌中异常表达的ceRNA网络的综合分析
J Cancer. 2019 Jan 29;10(4):853-863. doi: 10.7150/jca.27803. eCollection 2019.
4
LINC00163 inhibits the invasion and metastasis of gastric cancer cells as a ceRNA by sponging miR-183 to regulate the expression of AKAP12.LINC00163 通过海绵吸附 miR-183 调控 AKAP12 的表达来作为 ceRNA 抑制胃癌细胞的侵袭和转移。
Int J Clin Oncol. 2020 Apr;25(4):570-583. doi: 10.1007/s10147-019-01604-w. Epub 2020 Jan 1.
5
MiR-145-5p suppresses the proliferation, migration and invasion of gastric cancer epithelial cells via the NOD_LIKE_RECEPTOR axis.微小RNA-145-5p通过核苷酸结合寡聚化结构域样受体轴抑制胃癌上皮细胞的增殖、迁移和侵袭。
Cancer Cell Int. 2020 Aug 28;20:416. doi: 10.1186/s12935-020-01483-6. eCollection 2020.
6
LINC01133 as ceRNA inhibits gastric cancer progression by sponging miR-106a-3p to regulate APC expression and the Wnt/β-catenin pathway.LINC01133 通过海绵吸附 miR-106a-3p 来抑制胃癌进展,从而调节 APC 表达和 Wnt/β-catenin 通路。
Mol Cancer. 2018 Aug 22;17(1):126. doi: 10.1186/s12943-018-0874-1.
7
Construction for Long Non-Coding RNA (lncRNA)-Associated Competing Endogenous RNA (ceRNA) Network in Human Retinal Detachment (RD) with Proliferative Vitreoretinopathy (PVR).构建伴有增生性玻璃体视网膜病变的人视网膜脱离相关长链非编码 RNA(lncRNA)竞争性内源性 RNA(ceRNA)网络。
Med Sci Monit. 2020 Feb 27;26:e919871. doi: 10.12659/MSM.919871.
8
Construction of a Competitive Endogenous RNA Network and Identification of Potential Regulatory Axis in Gastric Cancer.胃癌竞争性内源RNA网络的构建及潜在调控轴的鉴定
Front Oncol. 2019 Oct 4;9:912. doi: 10.3389/fonc.2019.00912. eCollection 2019.
9
Comprehensive Analysis of lncRNA-Mediated ceRNA Crosstalk and Identification of Prognostic Biomarkers in Wilms' Tumor.lncRNA 介导的 ceRNA 串扰的综合分析及肾母细胞瘤预后生物标志物的鉴定。
Biomed Res Int. 2020 Feb 21;2020:4951692. doi: 10.1155/2020/4951692. eCollection 2020.
10
LncRNA-mediated ceRNA network was identified as a crucial determinant of differential effects in periodontitis and periimplantitis by high-throughput sequencing.通过高通量测序,鉴定了 LncRNA 介导的 ceRNA 网络是牙周炎和种植体周炎差异作用的关键决定因素。
Clin Implant Dent Relat Res. 2020 Jun;22(3):424-450. doi: 10.1111/cid.12911. Epub 2020 Apr 22.

引用本文的文献

1
Association of miR-938 rs2505901 T > C polymorphism with reduced risk of venous malformations in a Chinese population.miR-938 rs2505901基因座T > C多态性与中国人群静脉畸形风险降低的关联
Sci Rep. 2025 Jul 1;15(1):21388. doi: 10.1038/s41598-025-06437-4.
2
ESM1 facilitates the EGFR/HER3-triggered epithelial-to-mesenchymal transition and progression of gastric cancer via modulating interplay between Akt and angiopoietin-2 signaling.ESM1 通过调节 Akt 和血管生成素-2 信号之间的相互作用,促进 EGFR/HER3 触发的胃上皮-间质转化和胃癌的进展。
Int J Biol Sci. 2024 Sep 9;20(12):4819-4837. doi: 10.7150/ijbs.100276. eCollection 2024.
3

本文引用的文献

1
Genetic mechanisms of primary chemotherapy resistance in pediatric acute myeloid leukemia.儿童急性髓系白血病原发化疗耐药的遗传机制。
Leukemia. 2019 Aug;33(8):1934-1943. doi: 10.1038/s41375-019-0402-3. Epub 2019 Feb 13.
2
Pathway enrichment analysis and visualization of omics data using g:Profiler, GSEA, Cytoscape and EnrichmentMap.使用 g:Profiler、GSEA、Cytoscape 和 EnrichmentMap 进行组学数据的通路富集分析和可视化。
Nat Protoc. 2019 Feb;14(2):482-517. doi: 10.1038/s41596-018-0103-9.
3
Long Noncoding RNA GMAN, Up-regulated in Gastric Cancer Tissues, Is Associated With Metastasis in Patients and Promotes Translation of Ephrin A1 by Competitively Binding GMAN-AS.
Predictive genetic panel for adult asthma using machine learning methods.
使用机器学习方法的成人哮喘预测基因检测板
J Allergy Clin Immunol Glob. 2024 May 18;3(3):100282. doi: 10.1016/j.jacig.2024.100282. eCollection 2024 Aug.
4
SRY-box transcription factor 21 antisense divergent transcript 1: Regulatory roles and clinical significance in neoplastic conditions and Alzheimer's Disease.SRY 盒转录因子 21 反义发散转录本 1:在肿瘤疾病和阿尔茨海默病中的调控作用及临床意义
J Cancer. 2023 Oct 2;14(17):3258-3274. doi: 10.7150/jca.89619. eCollection 2023.
5
Combining a machine-learning derived 4-lncRNA signature with AFP and TNM stages in predicting early recurrence of hepatocellular carcinoma.基于机器学习的 4 个长链非编码 RNA 标志物联合 AFP 和 TNM 分期预测肝细胞癌早期复发。
BMC Genomics. 2023 Feb 27;24(1):89. doi: 10.1186/s12864-023-09194-8.
6
LncRNA mediates expression by targeting and affects the growth of gastric cancer.长链非编码RNA通过靶向作用介导基因表达并影响胃癌的生长。
J Gastrointest Oncol. 2022 Dec;13(6):2832-2844. doi: 10.21037/jgo-22-1014.
7
Epithelial-mesenchymal transition-related long noncoding RNAs in gastric carcinoma.胃癌中上皮-间质转化相关的长链非编码RNA
Front Mol Biosci. 2022 Oct 12;9:977280. doi: 10.3389/fmolb.2022.977280. eCollection 2022.
8
Ang2-Targeted Combination Therapy for Cancer Treatment.血管生成素 2 靶向联合治疗癌症。
Front Immunol. 2022 Jul 8;13:949553. doi: 10.3389/fimmu.2022.949553. eCollection 2022.
9
LINC01088 regulates the miR-95/LATS2 pathway through the ceRNA mechanism to inhibit the growth, invasion and migration of gastric cancer cells.LINC01088 通过 ceRNA 机制调节 miR-95/LATS2 通路抑制胃癌细胞的生长、侵袭和迁移。
Int J Immunopathol Pharmacol. 2022 Jan-Dec;36:3946320221108271. doi: 10.1177/03946320221108271.
10
A positive feedback loop between gastric cancer cells and tumor-associated macrophage induces malignancy progression.胃癌细胞与肿瘤相关巨噬细胞之间的正反馈环诱导恶性进展。
J Exp Clin Cancer Res. 2022 May 14;41(1):174. doi: 10.1186/s13046-022-02366-6.
长链非编码 RNA GMAN 在胃癌组织中上调,与患者的转移有关,并通过竞争性结合 GMAN-AS 促进 Ephrin A1 的翻译。
Gastroenterology. 2019 Feb;156(3):676-691.e11. doi: 10.1053/j.gastro.2018.10.054. Epub 2018 Nov 13.
4
TRIB3 Interacts With β-Catenin and TCF4 to Increase Stem Cell Features of Colorectal Cancer Stem Cells and Tumorigenesis.TRIB3 通过与β-catenin 和 TCF4 相互作用来增加结直肠癌细胞干细胞的干细胞特征和肿瘤发生。
Gastroenterology. 2019 Feb;156(3):708-721.e15. doi: 10.1053/j.gastro.2018.10.031. Epub 2018 Oct 24.
5
A novel long noncoding RNA HOXC-AS3 mediates tumorigenesis of gastric cancer by binding to YBX1.一种新型长链非编码 RNA HOXC-AS3 通过与 YBX1 结合介导胃癌的肿瘤发生。
Genome Biol. 2018 Oct 4;19(1):154. doi: 10.1186/s13059-018-1523-0.
6
Non-coding RNA networks in cancer.癌症中的非编码RNA网络
Nat Rev Cancer. 2018 Jan;18(1):5-18. doi: 10.1038/nrc.2017.99. Epub 2017 Nov 24.
7
Non-coding RNAs participate in the regulatory network of CLDN4 via ceRNA mediated miRNA evasion.非编码RNA通过ceRNA介导的miRNA逃避参与CLDN4的调控网络。
Nat Commun. 2017 Aug 18;8(1):289. doi: 10.1038/s41467-017-00304-1.
8
Next-Generation Sequencing of Circulating Tumor DNA for Early Cancer Detection.循环肿瘤 DNA 的下一代测序用于早期癌症检测。
Cell. 2017 Feb 9;168(4):571-574. doi: 10.1016/j.cell.2017.01.030.
9
miR-218 suppresses gastric cancer cell proliferation and invasion via regulation of angiopoietin-2.微小RNA-218通过调控血管生成素-2抑制胃癌细胞的增殖和侵袭。
Exp Ther Med. 2016 Dec;12(6):3837-3842. doi: 10.3892/etm.2016.3893. Epub 2016 Nov 11.
10
Cancer Statistics, 2017.《2017 年癌症统计》
CA Cancer J Clin. 2017 Jan;67(1):7-30. doi: 10.3322/caac.21387. Epub 2017 Jan 5.