• 文献检索
  • 文档翻译
  • 深度研究
  • 学术资讯
  • Suppr Zotero 插件Zotero 插件
  • 邀请有礼
  • 套餐&价格
  • 历史记录
应用&插件
Suppr Zotero 插件Zotero 插件浏览器插件Mac 客户端Windows 客户端微信小程序
定价
高级版会员购买积分包购买API积分包
服务
文献检索文档翻译深度研究API 文档MCP 服务
关于我们
关于 Suppr公司介绍联系我们用户协议隐私条款
关注我们

Suppr 超能文献

核心技术专利:CN118964589B侵权必究
粤ICP备2023148730 号-1Suppr @ 2026

文献检索

告别复杂PubMed语法,用中文像聊天一样搜索,搜遍4000万医学文献。AI智能推荐,让科研检索更轻松。

立即免费搜索

文件翻译

保留排版,准确专业,支持PDF/Word/PPT等文件格式,支持 12+语言互译。

免费翻译文档

深度研究

AI帮你快速写综述,25分钟生成高质量综述,智能提取关键信息,辅助科研写作。

立即免费体验

转录激活肽与环化绿色荧光蛋白的基因融合改善了稳定性、细胞内递送和肿瘤滞留。

Genetic Fusion of Transacting Activator of Transcription Peptide to Cyclized Green Fluorescence Protein Improves Stability, Intracellular Delivery, and Tumor Retention.

作者信息

Shi Jianquan, Hu Jin, Yuan Yeshuang, Zhang Bo, Guo Wenting, Wu Yuanhao, Jiang Lingjuan

机构信息

Department of Intensive Care Unit, Beijing Chest Hospital, Capital Medical University, Beijing Tuberculosis and Thoracic Tumor Research Institute, Beijing 101149, China.

Department of Medical Research Center, State Key Laboratory of Complex Severe and Rare Diseases, Peking Union Medical College Hospital, Chinese Academy of Medical Science and Peking Union Medical College, Beijing 100730, China.

出版信息

ACS Omega. 2021 Mar 12;6(11):7931-7940. doi: 10.1021/acsomega.1c00532. eCollection 2021 Mar 23.

DOI:10.1021/acsomega.1c00532
PMID:33778304
原文链接:https://pmc.ncbi.nlm.nih.gov/articles/PMC7992142/
Abstract

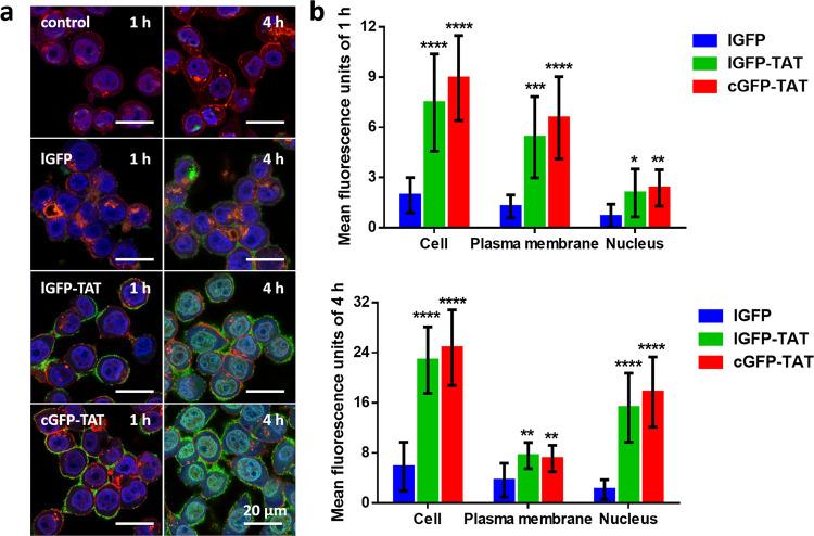
Therapeutic proteins such as enzymes, hormones, and cytokines suffer from poor stability, inefficient cellular penetration, and rapid clearance from circulation. Conjugation with polymers (such as poly(ethylene glycol)) and fusion with long-acting proteins (such as albumin and Fc fragments) have been utilized to partially address the delivery issues, but these strategies require the introduction of new macromolecular substances, resulting in potential immunogenicity and toxicity. Herein, we report an easy strategy to increase the intracellular delivery efficiency and stability of proteins by combining of sortase-mediated protein cyclization and cell-penetrating peptide (CPP)-mediated intracellular delivery. We, for the first time, genetically constructed a green fluorescence protein (GFP) fused with a CPP, a transacting activator of transcription (TAT) peptide, at its C-terminus for intracellular internalization, and two sortase recognition sequences, pentaglycine and LPETG, at its N- and C-termini for cyclization. Notably, he cyclized GFP-TAT (cGFP-TAT) not only highly retained the photophysical properties of the protein but also significantly improved the stability compared with the native linear GFP (lGFP) and linear TAT peptide-fused GFP (lGFP-TAT).Moreover, cGFP-TAT showed better cellular internalization ability compared with lGFP. In C26 tumor-inoculated mice, cGFP-TAT exhibited enhanced tumor retention, with increases of 7.79- and 6.52-fold relative to lGFP and lGFP-TAT in tumor retention 3 h after intratumor administration. This proof-of-concept study has provided an easy strategy to increase the stability, intracellular delivery efficiency, and tumor retention of GFP, which would be applicable to numerous therapeutic proteins and peptides for clinical practice.

摘要

诸如酶、激素和细胞因子等治疗性蛋白质存在稳定性差、细胞穿透效率低以及从循环中快速清除的问题。与聚合物(如聚乙二醇)缀合以及与长效蛋白质(如白蛋白和Fc片段)融合已被用于部分解决递送问题,但这些策略需要引入新的大分子物质,从而导致潜在的免疫原性和毒性。在此,我们报告了一种简单的策略,即通过将分选酶介导的蛋白质环化与细胞穿透肽(CPP)介导的细胞内递送相结合,来提高蛋白质的细胞内递送效率和稳定性。我们首次通过基因工程构建了一种绿色荧光蛋白(GFP),其C末端融合了一种CPP,即转录反式激活因子(TAT)肽,用于细胞内内化,其N末端和C末端有两个分选酶识别序列,即五甘氨酸和LPETG,用于环化。值得注意的是,环化的GFP-TAT(cGFP-TAT)不仅高度保留了蛋白质的光物理性质,而且与天然线性GFP(lGFP)和线性TAT肽融合的GFP(lGFP-TAT)相比,稳定性显著提高。此外,与lGFP相比,cGFP-TAT表现出更好的细胞内化能力。在接种C26肿瘤的小鼠中,瘤内给药3小时后,cGFP-TAT在肿瘤中的保留增强,相对于lGFP和lGFP-TAT,肿瘤保留增加了7.79倍和6.52倍。这项概念验证研究提供了一种简单的策略来提高GFP的稳定性、细胞内递送效率和肿瘤保留率,这将适用于众多用于临床实践的治疗性蛋白质和肽。

https://cdn.ncbi.nlm.nih.gov/pmc/blobs/d472/7992142/77a278f63e3b/ao1c00532_0006.jpg
https://cdn.ncbi.nlm.nih.gov/pmc/blobs/d472/7992142/d121420c988c/ao1c00532_0002.jpg
https://cdn.ncbi.nlm.nih.gov/pmc/blobs/d472/7992142/8252f4b4b205/ao1c00532_0007.jpg
https://cdn.ncbi.nlm.nih.gov/pmc/blobs/d472/7992142/9d9136f5123f/ao1c00532_0003.jpg
https://cdn.ncbi.nlm.nih.gov/pmc/blobs/d472/7992142/60cd485fd49e/ao1c00532_0004.jpg
https://cdn.ncbi.nlm.nih.gov/pmc/blobs/d472/7992142/44fa60076eeb/ao1c00532_0005.jpg
https://cdn.ncbi.nlm.nih.gov/pmc/blobs/d472/7992142/77a278f63e3b/ao1c00532_0006.jpg
https://cdn.ncbi.nlm.nih.gov/pmc/blobs/d472/7992142/d121420c988c/ao1c00532_0002.jpg
https://cdn.ncbi.nlm.nih.gov/pmc/blobs/d472/7992142/8252f4b4b205/ao1c00532_0007.jpg
https://cdn.ncbi.nlm.nih.gov/pmc/blobs/d472/7992142/9d9136f5123f/ao1c00532_0003.jpg
https://cdn.ncbi.nlm.nih.gov/pmc/blobs/d472/7992142/60cd485fd49e/ao1c00532_0004.jpg
https://cdn.ncbi.nlm.nih.gov/pmc/blobs/d472/7992142/44fa60076eeb/ao1c00532_0005.jpg
https://cdn.ncbi.nlm.nih.gov/pmc/blobs/d472/7992142/77a278f63e3b/ao1c00532_0006.jpg

相似文献

1
Genetic Fusion of Transacting Activator of Transcription Peptide to Cyclized Green Fluorescence Protein Improves Stability, Intracellular Delivery, and Tumor Retention.转录激活肽与环化绿色荧光蛋白的基因融合改善了稳定性、细胞内递送和肿瘤滞留。
ACS Omega. 2021 Mar 12;6(11):7931-7940. doi: 10.1021/acsomega.1c00532. eCollection 2021 Mar 23.
2
Site-specific in situ growth of a cyclized protein-polymer conjugate with improved stability and tumor retention.具有改进的稳定性和肿瘤保留能力的环状蛋白-聚合物缀合物的位点特异性原位生长。
Biomaterials. 2015 Apr;47:13-9. doi: 10.1016/j.biomaterials.2015.01.002. Epub 2015 Feb 2.
3
Can the Cellular Internalization of Cargo Proteins Be Enhanced by Fusing a Tat Peptide in the Center of Proteins? A Fluorescence Study.融合蛋白中心的 Tat 肽能否增强货物蛋白的细胞内化?荧光研究。
J Pharm Sci. 2018 Mar;107(3):879-886. doi: 10.1016/j.xphs.2017.11.002. Epub 2017 Nov 11.
4
Enhancement of bioactivity, thermal stability and tumor retention by self-fused concatenation of green fluorescent protein.通过绿色荧光蛋白的自融合串联增强生物活性、热稳定性和肿瘤滞留性。
Biochem Biophys Rep. 2021 Aug 24;28:101112. doi: 10.1016/j.bbrep.2021.101112. eCollection 2021 Dec.
5
Reinforcing thermostability and pH robustness of exo-inulinase facilitated by ReverseTag/ReverseCatcher tagging system.通过 ReverseTag/ReverseCatcher 标签系统增强外切菊粉酶的热稳定性和 pH 稳定性。
Int J Biol Macromol. 2024 Oct;278(Pt 1):134502. doi: 10.1016/j.ijbiomac.2024.134502. Epub 2024 Aug 9.
6
Induction of a robust immune response against avian influenza virus following transdermal inoculation with H5-DNA vaccine formulated in modified dendrimer-based delivery system in mouse model.在小鼠模型中,采用基于修饰树枝状大分子的递送系统配制的H5-DNA疫苗经皮接种后,诱导针对禽流感病毒的强大免疫反应。
Int J Nanomedicine. 2017 Nov 30;12:8573-8585. doi: 10.2147/IJN.S139126. eCollection 2017.
7
Systemic delivery of lentivirus-mediated secretable TAT-apoptin eradicates hepatocellular carcinoma xenografts in nude mice.慢病毒介导的分泌型 TAT-apoptin 系统递送根除裸鼠肝癌异种移植物。
Int J Oncol. 2012 Sep;41(3):1013-20. doi: 10.3892/ijo.2012.1547. Epub 2012 Jul 5.
8
Integration of Cell-Penetrating Peptides with Rod-like Bionanoparticles: Virus-Inspired Gene-Silencing Technology.细胞穿透肽与棒状生物纳米粒子的整合:受病毒启发的基因沉默技术。
Nano Lett. 2018 Sep 12;18(9):5453-5460. doi: 10.1021/acs.nanolett.8b01805. Epub 2018 Aug 13.
9
Tumor-targeted paclitaxel delivery and enhanced penetration using TAT-decorated liposomes comprising redox-responsive poly(ethylene glycol).使用包含氧化还原响应性聚乙二醇的经TAT修饰的脂质体实现肿瘤靶向紫杉醇递送并增强渗透作用。
J Pharm Sci. 2015 Mar;104(3):1160-73. doi: 10.1002/jps.24291. Epub 2014 Dec 1.
10
Intracellular protein target detection by quantum dots optimized for live cell imaging.量子点优化用于活细胞成像的细胞内蛋白质靶标检测。
Bioconjug Chem. 2011 Aug 17;22(8):1576-86. doi: 10.1021/bc200126k. Epub 2011 Jul 18.

引用本文的文献

1
Applications of cell penetrating peptide-based drug delivery system in immunotherapy.基于细胞穿透肽的药物递送系统在免疫治疗中的应用。
Front Immunol. 2025 Jan 22;16:1540192. doi: 10.3389/fimmu.2025.1540192. eCollection 2025.
2
Sortase-mediated labeling: Expanding frontiers in site-specific protein functionalization opens new research avenues.Sortase 介导的标记:拓展定点蛋白质功能化的前沿,开辟新的研究途径。
Curr Opin Chem Biol. 2024 Jun;80:102443. doi: 10.1016/j.cbpa.2024.102443. Epub 2024 Mar 19.

本文引用的文献

1
Engineering Cell-Permeable Proteins through Insertion of Cell-Penetrating Motifs into Surface Loops.通过将穿膜肽插入表面环来工程化细胞穿透蛋白。
ACS Chem Biol. 2020 Sep 18;15(9):2568-2576. doi: 10.1021/acschembio.0c00593. Epub 2020 Aug 20.
2
A cell-permeable peptide-based PROTAC against the oncoprotein CREPT proficiently inhibits pancreatic cancer.一种针对癌蛋白CREPT的细胞穿透性肽基PROTAC可有效抑制胰腺癌。
Theranostics. 2020 Feb 19;10(8):3708-3721. doi: 10.7150/thno.41677. eCollection 2020.
3
Cell-penetrating peptide inhibits retromer-mediated human papillomavirus trafficking during virus entry.
穿膜肽抑制病毒进入过程中内体相关蛋白复合物介导的人乳头瘤病毒运输。
Proc Natl Acad Sci U S A. 2020 Mar 17;117(11):6121-6128. doi: 10.1073/pnas.1917748117. Epub 2020 Mar 2.
4
A single centre retrospective study of low dose prophylaxis with extended half-life factor IX for severe haemophilia B.单中心回顾性研究:使用延长半衰期因子 IX 对重度乙型血友病进行低剂量预防治疗。
Haemophilia. 2020 Mar;26(2):278-281. doi: 10.1111/hae.13936. Epub 2020 Feb 21.
5
Crossing the blood-brain-barrier with nanoligand drug carriers self-assembled from a phage display peptide.利用噬菌体展示肽自组装的纳米配体药物载体穿越血脑屏障。
Nat Commun. 2019 Oct 11;10(1):4635. doi: 10.1038/s41467-019-12554-2.
6
From perinuclear to intranuclear localization: A cell-penetrating peptide modification strategy to modulate cancer cell migration under mild laser irradiation and improve photothermal therapeutic performance.从核周定位到核内定位:一种细胞穿透肽修饰策略,可调节温和激光照射下癌细胞的迁移并提高光热治疗性能。
Biomaterials. 2019 Dec;223:119443. doi: 10.1016/j.biomaterials.2019.119443. Epub 2019 Aug 23.
7
Molecular mechanism of HIV-1 TAT peptide and its conjugated gold nanoparticles translocating across lipid membranes.HIV-1 TAT 肽及其共轭金纳米颗粒穿过脂膜的分子机制。
Phys Chem Chem Phys. 2019 May 22;21(20):10300-10310. doi: 10.1039/c9cp01543d.
8
Crystal Structures of Protein-Bound Cyclic Peptides.蛋白质结合环肽的晶体结构。
Chem Rev. 2019 Sep 11;119(17):9861-9914. doi: 10.1021/acs.chemrev.8b00807. Epub 2019 May 2.
9
Cell-penetrating peptide sequence and modification dependent uptake and subcellular distribution of green florescent protein in different cell lines.穿膜肽序列和修饰依赖性对不同细胞系中绿色荧光蛋白的摄取和亚细胞分布。
Sci Rep. 2019 Apr 18;9(1):6298. doi: 10.1038/s41598-019-42456-8.
10
Targeted Subcellular Protein Delivery Using Cleavable Cyclic Cell-Penetrating Peptides.靶向细胞穿透肽的可切割环状细胞穿透肽的亚细胞蛋白递药。
Bioconjug Chem. 2019 Feb 20;30(2):400-404. doi: 10.1021/acs.bioconjchem.8b00855. Epub 2019 Jan 14.