Zhou Xiaofang, Liu Mu, Deng Guanming, Chen Le, Sun Lijuan, Zhang Yun, Luo Chenhui, Tang Jie
Department of Gynecologic Oncology, Hunan Cancer Hospital, The Affiliated Cancer Hospital of Xiangya School of Medicine, Central South University, Changsha 410013, P.R. China.
Department of Gynecology and Obstetrics, Zhuhai Center for Maternal and Child Health Care, Zhuhai 519001, P.R. China.
Mol Ther Nucleic Acids. 2021 Mar 5;24:294-309. doi: 10.1016/j.omtn.2021.03.001. eCollection 2021 Jun 4.
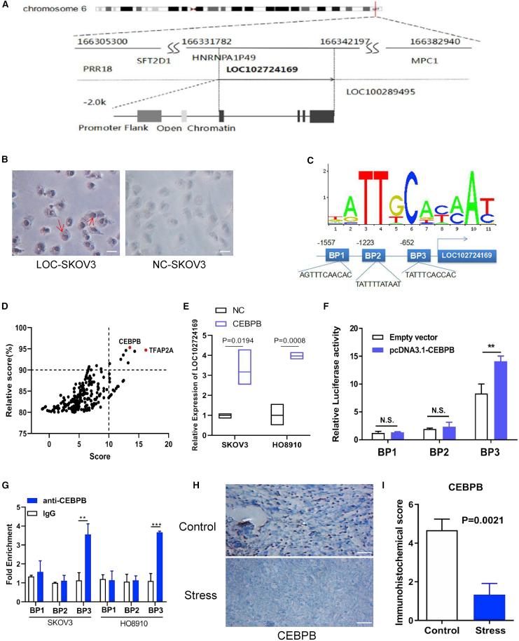
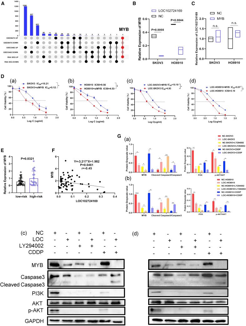
Chronic stress has been proven to accelerate the development and progression of ovarian cancer, but the underlying molecular mechanisms have not been fully elucidated. In a combination survey of ovarian cancer with chronic stress (OCCS) mouse models and high-throughput sequencing, a key lncRNA named LOC102724169 on chromosome 6q27 has been identified, which functions as a dominant tumor suppressor in OCCS. Transcriptionally regulated by CCAAT enhancer binding protein (CEBP) beta (CEBPB), LOC102724169 shows low expression and correlates with poor progression-free survival (PFS) in OCCS patients. LOC102724169 is an instructive molecular inhibitor of malignancy of ovarian cancer cells, which is necessary to improve the curative effect of cisplatin therapy on ovarian cancer. This function stems from the inactivation of molecules in phosphatidylinositol 3-kinase (PI3K)/AKT signaling, repressing MYB expression and retaining the responsiveness of cancer cells to cisplatin. These findings provide a mechanistic understanding of the synergistic anti-tumor purpose of LOC102724169 as a bona fide tumor suppressor, enhancing the therapeutic effect of cisplatin. The new regulatory model of "lncRNA-MYB" provides new perspectives for LOC102724169 as a chronic stress-related molecule and also provides mechanistic insight into exploring the cancer-promoting mechanism of MYB in OCCS, which may be a promising therapeutic strategy for ovarian cancer.
慢性应激已被证明会加速卵巢癌的发展和进程,但其潜在的分子机制尚未完全阐明。在对慢性应激相关卵巢癌(OCCS)小鼠模型和高通量测序的联合研究中,已鉴定出位于6号染色体6q27上的一个关键长链非编码RNA(lncRNA),命名为LOC102724169,它在OCCS中作为一种主要的肿瘤抑制因子发挥作用。LOC102724169受CCAAT增强子结合蛋白(CEBP)β(CEBPB)转录调控,在OCCS患者中表达较低,且与无进展生存期(PFS)较差相关。LOC102724169是卵巢癌细胞恶性程度的一种指导性分子抑制剂,对于提高顺铂治疗卵巢癌的疗效是必需的。该功能源于磷脂酰肌醇3激酶(PI3K)/AKT信号通路中分子的失活,抑制MYB表达并保持癌细胞对顺铂的反应性。这些发现为LOC102724169作为一种真正的肿瘤抑制因子的协同抗肿瘤作用提供了机制性理解,增强了顺铂的治疗效果。“lncRNA-MYB”的新调控模型为LOC102724169作为一种慢性应激相关分子提供了新的视角,也为探索MYB在OCCS中的促癌机制提供了机制性见解,这可能是一种有前景的卵巢癌治疗策略。