Suppr超能文献

一种用于预测肝细胞癌患者预后和治疗反应的代谢相关基因特征。

A metabolism-related gene signature for predicting the prognosis and therapeutic responses in patients with hepatocellular carcinoma.

作者信息

Dai Xiaoyan, Jiang Wei, Ma Liang, Sun Jie, Yan Xiaodi, Qian Jing, Wang Yan, Shi Yu, Ni Shujie, Yao Ninghua

机构信息

Department of Oncology, Affiliated Hospital of Nantong University, Nantong, China.

Department of Gastroenterology, Affiliated Hospital of Nantong University, Nantong, China.

出版信息

Ann Transl Med. 2021 Mar;9(6):500. doi: 10.21037/atm-21-927.

Abstract

BACKGROUND

Hepatocellular carcinoma (HCC) often has an insidious onset and rapid progression. Often, when the disease is first diagnosed, the opportune time for surgical intervention has already lapsed. In addition, the effects of systemic treatment is relatively unsatisfactory. Metabolic reprogramming is one of the hallmarks of cancer. This study aimed to identify a set of genes related to metabolism to construct a predictive model for the prognosis of HCC.

METHODS

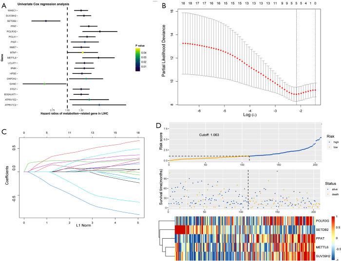
The transcriptomic and clinical data of 352 HCC patients were obtained from The Cancer Genome Atlas (TCGA) Liver Hepatocellular Carcinoma (LIHC) dataset and divided into a training cohort (n=212) and a testing cohort (n=140) at a ratio of 6:4. Univariate Cox regression analysis and the LASSO Cox regression model were used to identify 5 genes to establish a risk score for predicting the prognosis of HCC patients. Subsequently, the molecular characteristics of the model were assessed and the ability of the model to predict the tumor immune microenvironment and patient response to immunotherapy and chemotherapy was also examined.

RESULTS

The risk score model was constructed based on the five genes, methyltransferase-like protein 6 (METTL6), RNA polymerase III subunit G (POLR3G), phosphoribosyl pyrophosphate amidotransferase (PPAT), SET Domain Bifurcated 2 (SETDB2), and suppressor of variegation 3-9 homolog 2 (SUV39H2). The Kaplan-Meier survival analysis and time-dependent receiver operating characteristic (ROC) curves demonstrated that high-risk patients had a poorer overall survival (OS) compared to low-risk patients. he nomogram score had a better predictive ability compared to the common factors. Our results finally showed that high-risk cases were associated with cell proliferation and cell cycle related gene sets, high tumor protein P53 (TP53) mutation rate, suppressive immunity and increased sensitivity to cisplatin, gemcitabine and docetaxel. Meanwhile, low-risk cases were associated with cell cycle and immune response related pathways, low TP53 mutation rate, active immunity and more benefit from immunotherapy.

CONCLUSIONS

This study provided novel insights into the role of metabolism-related genes in HCC, and demonstrated that our model could be a promising prognostic biomarker for distinguishing the molecular and immune characteristics and inferring the potential response to chemotherapy and immunotherapy.

摘要

背景

肝细胞癌(HCC)通常起病隐匿且进展迅速。通常,当该疾病首次被诊断时,手术干预的时机已然错过。此外,全身治疗的效果相对不尽人意。代谢重编程是癌症的标志之一。本研究旨在鉴定一组与代谢相关的基因,以构建一个用于预测HCC预后的模型。

方法

从癌症基因组图谱(TCGA)肝细胞癌(LIHC)数据集中获取352例HCC患者的转录组和临床数据,并按照6:4的比例分为训练队列(n = 212)和测试队列(n = 140)。采用单因素Cox回归分析和LASSO Cox回归模型鉴定5个基因,以建立预测HCC患者预后的风险评分。随后,评估该模型的分子特征,并检验该模型预测肿瘤免疫微环境以及患者对免疫治疗和化疗反应的能力。

结果

基于甲基转移酶样蛋白6(METTL6)、RNA聚合酶III亚基G(POLR3G)、磷酸核糖焦磷酸酰胺转移酶(PPAT)、SET结构域分叉2(SETDB2)和异染色质蛋白3-9同源物2(SUV39H2)这5个基因构建了风险评分模型。Kaplan-Meier生存分析和时间依赖性受试者工作特征(ROC)曲线表明,与低风险患者相比,高风险患者的总生存期(OS)较差。列线图评分比常见因素具有更好的预测能力。我们的结果最终表明,高风险病例与细胞增殖和细胞周期相关基因集、高肿瘤蛋白P53(TP53)突变率、免疫抑制以及对顺铂、吉西他滨和多西他赛的敏感性增加相关。同时,低风险病例与细胞周期和免疫反应相关通路、低TP53突变率、主动免疫以及从免疫治疗中获益更多相关。

结论

本研究为代谢相关基因在HCC中的作用提供了新的见解,并证明我们的模型可能是一种有前景的预后生物标志物,可用于区分分子和免疫特征,并推断对化疗和免疫治疗的潜在反应。

https://cdn.ncbi.nlm.nih.gov/pmc/blobs/7fa5/8039687/15699a009740/atm-09-06-500-f1.jpg

文献检索

告别复杂PubMed语法,用中文像聊天一样搜索,搜遍4000万医学文献。AI智能推荐,让科研检索更轻松。

立即免费搜索

文件翻译

保留排版,准确专业,支持PDF/Word/PPT等文件格式,支持 12+语言互译。

免费翻译文档

深度研究

AI帮你快速写综述,25分钟生成高质量综述,智能提取关键信息,辅助科研写作。

立即免费体验