• 文献检索
  • 文档翻译
  • 深度研究
  • 学术资讯
  • Suppr Zotero 插件Zotero 插件
  • 邀请有礼
  • 套餐&价格
  • 历史记录
应用&插件
Suppr Zotero 插件Zotero 插件浏览器插件Mac 客户端Windows 客户端微信小程序
定价
高级版会员购买积分包购买API积分包
服务
文献检索文档翻译深度研究API 文档MCP 服务
关于我们
关于 Suppr公司介绍联系我们用户协议隐私条款
关注我们

Suppr 超能文献

核心技术专利:CN118964589B侵权必究
粤ICP备2023148730 号-1Suppr @ 2026

文献检索

告别复杂PubMed语法,用中文像聊天一样搜索,搜遍4000万医学文献。AI智能推荐,让科研检索更轻松。

立即免费搜索

文件翻译

保留排版,准确专业,支持PDF/Word/PPT等文件格式,支持 12+语言互译。

免费翻译文档

深度研究

AI帮你快速写综述,25分钟生成高质量综述,智能提取关键信息,辅助科研写作。

立即免费体验

参与剪接调控和髓系肿瘤的人 LUC7 样蛋白的功能分析。

Functional analyses of human LUC7-like proteins involved in splicing regulation and myeloid neoplasms.

机构信息

Department of Molecular Medicine, Cleveland Clinic Lerner College of Medicine, School of Medicine, Case Western Reserve University, Cleveland, OH, USA; Department of Cardiovascular and Metabolic Sciences, Lerner Research Institute, Cleveland Clinic, Cleveland, OH, USA.

Department of Translational Hematology and Oncology Research, Taussig Cancer Institute, Cleveland Clinic, Cleveland, OH, USA.

出版信息

Cell Rep. 2021 Apr 13;35(2):108989. doi: 10.1016/j.celrep.2021.108989.

DOI:10.1016/j.celrep.2021.108989
PMID:33852859
原文链接:https://pmc.ncbi.nlm.nih.gov/articles/PMC8078730/
Abstract

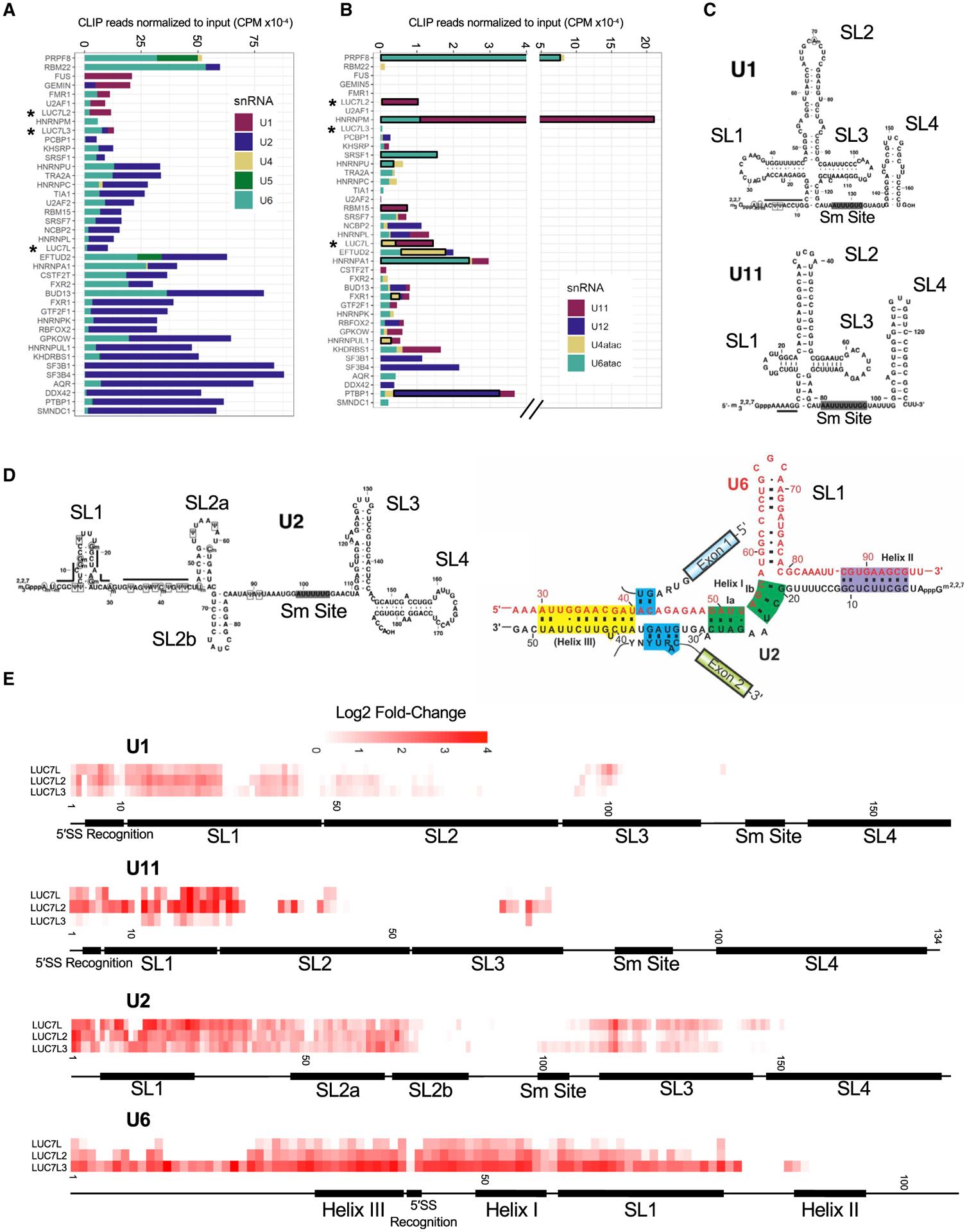
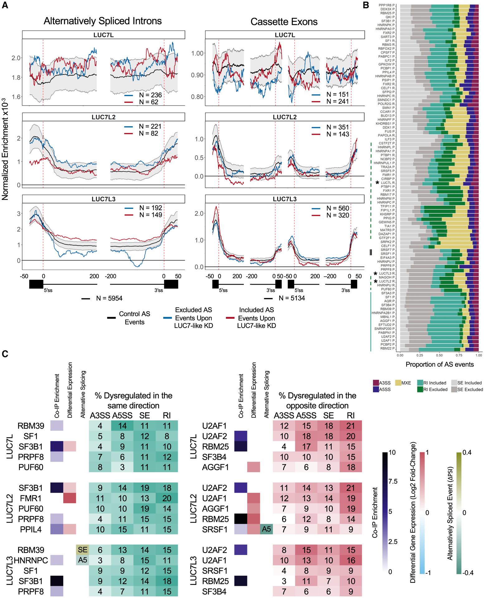
Vertebrates have evolved three paralogs, termed LUC7L, LUC7L2, and LUC7L3, of the essential yeast U1 small nuclear RNA (snRNA)-associated splicing factor Luc7p. We investigated the mechanistic and regulatory functions of these putative splicing factors, of which one (LUC7L2) is mutated or deleted in myeloid neoplasms. Protein interaction data show that all three proteins bind similar core but distinct regulatory splicing factors, probably mediated through their divergent arginine-serine-rich domains, which are not present in Luc7p. Knockdown of each factor reveals mostly unique sets of significantly dysregulated alternative splicing events dependent on their binding locations, which are largely non-overlapping. Notably, knockdown of LUC7L2 alone significantly upregulates the expression of multiple spliceosomal factors and downregulates glycolysis genes, possibly contributing to disease pathogenesis. RNA binding studies reveal that LUC7L2 and LUC7L3 crosslink to weak 5' splice sites and to the 5' end of U1 snRNA, establishing an evolutionarily conserved role in 5' splice site selection.

摘要

脊椎动物进化出了三个酵母 U1 小核 RNA(snRNA)相关剪接因子 Luc7p 的直系同源物,分别称为 LUC7L、LUC7L2 和 LUC7L3。我们研究了这些潜在剪接因子的机制和调节功能,其中一个(LUC7L2)在髓系肿瘤中发生突变或缺失。蛋白相互作用数据表明,这三种蛋白均结合相似的核心但不同的调节性剪接因子,可能通过其发散的精氨酸-丝氨酸富含结构域介导,而该结构域在 Luc7p 中不存在。敲低每种因子都会导致大量独特的、显著失调的剪接事件,这取决于它们的结合位置,而这些位置大多是不重叠的。值得注意的是,单独敲低 LUC7L2 会显著上调多个剪接体因子的表达,并下调糖酵解基因,这可能有助于疾病的发病机制。RNA 结合研究表明,LUC7L2 和 LUC7L3 与弱 5' 剪接位点和 U1 snRNA 的 5' 端交联,在 5' 剪接位点选择中发挥保守作用。

https://cdn.ncbi.nlm.nih.gov/pmc/blobs/32ba/8078730/5dbe88b30a27/nihms-1693706-f0007.jpg
https://cdn.ncbi.nlm.nih.gov/pmc/blobs/32ba/8078730/e003bca1c34b/nihms-1693706-f0002.jpg
https://cdn.ncbi.nlm.nih.gov/pmc/blobs/32ba/8078730/7e8e1d86d32c/nihms-1693706-f0003.jpg
https://cdn.ncbi.nlm.nih.gov/pmc/blobs/32ba/8078730/cba73406267f/nihms-1693706-f0004.jpg
https://cdn.ncbi.nlm.nih.gov/pmc/blobs/32ba/8078730/66b7d27fe4d6/nihms-1693706-f0005.jpg
https://cdn.ncbi.nlm.nih.gov/pmc/blobs/32ba/8078730/6a93c9f97025/nihms-1693706-f0006.jpg
https://cdn.ncbi.nlm.nih.gov/pmc/blobs/32ba/8078730/5dbe88b30a27/nihms-1693706-f0007.jpg
https://cdn.ncbi.nlm.nih.gov/pmc/blobs/32ba/8078730/e003bca1c34b/nihms-1693706-f0002.jpg
https://cdn.ncbi.nlm.nih.gov/pmc/blobs/32ba/8078730/7e8e1d86d32c/nihms-1693706-f0003.jpg
https://cdn.ncbi.nlm.nih.gov/pmc/blobs/32ba/8078730/cba73406267f/nihms-1693706-f0004.jpg
https://cdn.ncbi.nlm.nih.gov/pmc/blobs/32ba/8078730/66b7d27fe4d6/nihms-1693706-f0005.jpg
https://cdn.ncbi.nlm.nih.gov/pmc/blobs/32ba/8078730/6a93c9f97025/nihms-1693706-f0006.jpg
https://cdn.ncbi.nlm.nih.gov/pmc/blobs/32ba/8078730/5dbe88b30a27/nihms-1693706-f0007.jpg

相似文献

1
Functional analyses of human LUC7-like proteins involved in splicing regulation and myeloid neoplasms.参与剪接调控和髓系肿瘤的人 LUC7 样蛋白的功能分析。
Cell Rep. 2021 Apr 13;35(2):108989. doi: 10.1016/j.celrep.2021.108989.
2
Functional analysis of the zinc finger modules of the splicing factor Luc7.Luc7 剪接因子锌指模块的功能分析。
RNA. 2024 Jul 16;30(8):1058-1069. doi: 10.1261/rna.079956.124.
3
Interactions of SR45, an SR-like protein, with spliceosomal proteins and an intronic sequence: insights into regulated splicing.类SR蛋白SR45与剪接体蛋白及内含子序列的相互作用:对可变剪接的深入理解
Plant J. 2012 Sep;71(6):936-47. doi: 10.1111/j.1365-313X.2012.05042.x. Epub 2012 Jun 28.
4
Structure-function analysis and genetic interactions of the Luc7 subunit of the Saccharomyces cerevisiae U1 snRNP.酿酒酵母U1 snRNP的Luc7亚基的结构-功能分析及遗传相互作用
RNA. 2016 Sep;22(9):1302-10. doi: 10.1261/rna.056911.116. Epub 2016 Jun 27.
5
Luc7p, a novel yeast U1 snRNP protein with a role in 5' splice site recognition.Luc7p,一种在5'剪接位点识别中起作用的新型酵母U1 snRNP蛋白。
Genes Dev. 1999 Sep 15;13(18):2425-38. doi: 10.1101/gad.13.18.2425.
6
RPL30 regulation of splicing reveals distinct roles for Cbp80 in U1 and U2 snRNP cotranscriptional recruitment.RPL30 剪接调控揭示了 Cbp80 在 U1 和 U2 snRNP 共转录募集中的不同作用。
RNA. 2010 Oct;16(10):2033-41. doi: 10.1261/rna.2366310. Epub 2010 Aug 27.
7
Functional Analysis of the Zinc Finger Modules of the Splicing Factor Luc7.剪接因子Luc7锌指模块的功能分析
bioRxiv. 2024 Feb 4:2024.02.04.578419. doi: 10.1101/2024.02.04.578419.
8
An intronic splicing enhancer binds U1 snRNPs to enhance splicing and select 5' splice sites.内含子剪接增强子结合U1小核核糖核蛋白颗粒以增强剪接并选择5'剪接位点。
Mol Cell Biol. 2000 Dec;20(24):9225-35. doi: 10.1128/MCB.20.24.9225-9235.2000.
9
How Is Precursor Messenger RNA Spliced by the Spliceosome?剪接体如何对前体信使 RNA 进行剪接?
Annu Rev Biochem. 2020 Jun 20;89:333-358. doi: 10.1146/annurev-biochem-013118-111024. Epub 2019 Dec 9.
10
Protein arginine methylation of Npl3 promotes splicing of the SUS1 intron harboring non-consensus 5' splice site and branch site.Npl3 的蛋白精氨酸甲基化促进了含有非一致 5' 剪接位点和分支位点的 SUS1 内含子的剪接。
Biochim Biophys Acta Gene Regul Mech. 2017 Jun;1860(6):730-739. doi: 10.1016/j.bbagrm.2017.04.001. Epub 2017 Apr 6.

引用本文的文献

1
Early Dysregulation of RNA Splicing and Translation Processes Are Key Markers from Mild Cognitive Impairment to Alzheimer's Disease: An In Silico Transcriptomic Analysis.RNA剪接和翻译过程的早期失调是从轻度认知障碍到阿尔茨海默病的关键标志物:一项计算机转录组学分析
Int J Mol Sci. 2025 Jul 28;26(15):7303. doi: 10.3390/ijms26157303.
2
RNA-coupled CRISPR Screens Reveal ZNF207 as a Regulator of LMNA Aberrant Splicing in Progeria.RNA偶联的CRISPR筛选揭示ZNF207是早衰症中LMNA异常剪接的调节因子。
bioRxiv. 2025 Apr 26:2025.04.25.648738. doi: 10.1101/2025.04.25.648738.
3
Multiplex gene editing models of del(7q) reveal combined and loss drives clonal expansion and drug resistance.

本文引用的文献

1
Loss of LUC7L2 and U1 snRNP subunits shifts energy metabolism from glycolysis to OXPHOS.缺失 LUC7L2 和 U1 snRNP 亚基会将能量代谢从糖酵解转移到 OXPHOS。
Mol Cell. 2021 May 6;81(9):1905-1919.e12. doi: 10.1016/j.molcel.2021.02.033. Epub 2021 Apr 13.
2
Spliceosomal factor mutations and mis-splicing in MDS.剪接体因子突变与 MDS 中的错剪接。
Best Pract Res Clin Haematol. 2020 Sep;33(3):101199. doi: 10.1016/j.beha.2020.101199. Epub 2020 Aug 1.
3
Complex landscape of alternative splicing in myeloid neoplasms.髓系肿瘤中可变剪接的复杂景观。
7号染色体长臂缺失(del(7q))的多重基因编辑模型揭示,联合缺失和功能丧失驱动克隆性扩增和耐药性。
Blood Neoplasia. 2025 Mar 3;2(2):100083. doi: 10.1016/j.bneo.2025.100083. eCollection 2025 May.
4
Congenital Heart Diseases and Neurodevelopmental Disorders: New Insights Through the DOHaD Hypothesis.先天性心脏病与神经发育障碍:通过发育起源健康与疾病假说获得的新见解
JACC Basic Transl Sci. 2025 Aug;10(8):101251. doi: 10.1016/j.jacbts.2025.01.022. Epub 2025 Apr 23.
5
LUC7 proteins define two major classes of 5' splice sites in animals and plants.LUC7蛋白在动物和植物中定义了两类主要的5'剪接位点。
Nat Commun. 2025 Feb 20;16(1):1574. doi: 10.1038/s41467-025-56577-4.
6
RNA splicing: a split consensus reveals two major 5' splice site classes.RNA剪接:一个分裂的共有序列揭示了两类主要的5'剪接位点。
Open Biol. 2025 Jan;15(1):240293. doi: 10.1098/rsob.240293. Epub 2025 Jan 15.
7
RNPS1 in PSAP complex controls periodic pre-mRNA splicing over the cell cycle.PSAP复合物中的RNPS1在细胞周期中控制周期性前体mRNA剪接。
iScience. 2024 Nov 15;27(12):111400. doi: 10.1016/j.isci.2024.111400. eCollection 2024 Dec 20.
8
Mechanisms and regulation of spliceosome-mediated pre-mRNA splicing in Saccharomyces cerevisiae.酿酒酵母中转录前 mRNA 剪接的剪接体介导的机制和调控。
Wiley Interdiscip Rev RNA. 2024 Jul-Aug;15(4):e1866. doi: 10.1002/wrna.1866.
9
PRPF40A induces inclusion of exons in GC-rich regions important for human myeloid cell differentiation.PRPF40A 诱导富含 GC 区域的外显子包含,这对于人类髓样细胞分化很重要。
Nucleic Acids Res. 2024 Aug 27;52(15):8800-8814. doi: 10.1093/nar/gkae557.
10
Proteomics Identifies LUC7L3 as a Prognostic Biomarker for Hepatocellular Carcinoma.蛋白质组学鉴定LUC7L3作为肝细胞癌的预后生物标志物。
Curr Issues Mol Biol. 2024 Apr 27;46(5):4004-4020. doi: 10.3390/cimb46050247.
Leukemia. 2021 Apr;35(4):1108-1120. doi: 10.1038/s41375-020-1002-y. Epub 2020 Aug 4.
4
A large-scale binding and functional map of human RNA-binding proteins.人类 RNA 结合蛋白的大规模结合和功能图谱。
Nature. 2020 Jul;583(7818):711-719. doi: 10.1038/s41586-020-2077-3. Epub 2020 Jul 29.
5
Comprehensive database and evolutionary dynamics of U12-type introns.U12 型内含子的综合数据库和进化动态。
Nucleic Acids Res. 2020 Jul 27;48(13):7066-7078. doi: 10.1093/nar/gkaa464.
6
Transcriptome assembly from long-read RNA-seq alignments with StringTie2.基于长读 RNA-seq 比对的转录组组装与 StringTie2。
Genome Biol. 2019 Dec 16;20(1):278. doi: 10.1186/s13059-019-1910-1.
7
RNA Splicing by the Spliceosome.剪接体的 RNA 剪接。
Annu Rev Biochem. 2020 Jun 20;89:359-388. doi: 10.1146/annurev-biochem-091719-064225. Epub 2019 Dec 3.
8
Mutations in Splicing Factor Genes in Myeloid Malignancies: Significance and Impact on Clinical Features.髓系恶性肿瘤中剪接因子基因的突变:意义及对临床特征的影响
Cancers (Basel). 2019 Nov 22;11(12):1844. doi: 10.3390/cancers11121844.
9
Structural Insights into Nuclear pre-mRNA Splicing in Higher Eukaryotes.高等真核生物核前体 mRNA 剪接的结构见解。
Cold Spring Harb Perspect Biol. 2019 Nov 1;11(11):a032417. doi: 10.1101/cshperspect.a032417.
10
STRING v11: protein-protein association networks with increased coverage, supporting functional discovery in genome-wide experimental datasets.STRING v11:具有增强覆盖范围的蛋白质-蛋白质相互作用网络,支持在全基因组实验数据集的功能发现。
Nucleic Acids Res. 2019 Jan 8;47(D1):D607-D613. doi: 10.1093/nar/gky1131.