• 文献检索
  • 文档翻译
  • 深度研究
  • 学术资讯
  • Suppr Zotero 插件Zotero 插件
  • 邀请有礼
  • 套餐&价格
  • 历史记录
应用&插件
Suppr Zotero 插件Zotero 插件浏览器插件Mac 客户端Windows 客户端微信小程序
定价
高级版会员购买积分包购买API积分包
服务
文献检索文档翻译深度研究API 文档MCP 服务
关于我们
关于 Suppr公司介绍联系我们用户协议隐私条款
关注我们

Suppr 超能文献

核心技术专利:CN118964589B侵权必究
粤ICP备2023148730 号-1Suppr @ 2026

文献检索

告别复杂PubMed语法,用中文像聊天一样搜索,搜遍4000万医学文献。AI智能推荐,让科研检索更轻松。

立即免费搜索

文件翻译

保留排版,准确专业,支持PDF/Word/PPT等文件格式,支持 12+语言互译。

免费翻译文档

深度研究

AI帮你快速写综述,25分钟生成高质量综述,智能提取关键信息,辅助科研写作。

立即免费体验

通过多组学分析定义三阴性乳腺癌中的超级增强子景观。

Defining super-enhancer landscape in triple-negative breast cancer by multiomic profiling.

机构信息

Department of Biomedical Sciences, City University of Hong Kong, Kowloon, Hong Kong.

Key Laboratory of Biochip Technology, Biotech and Health Centre, Shenzhen Research Institute, City University of Hong Kong, Shenzhen, China.

出版信息

Nat Commun. 2021 Apr 14;12(1):2242. doi: 10.1038/s41467-021-22445-0.

DOI:10.1038/s41467-021-22445-0
PMID:33854062
原文链接:https://pmc.ncbi.nlm.nih.gov/articles/PMC8046763/
Abstract

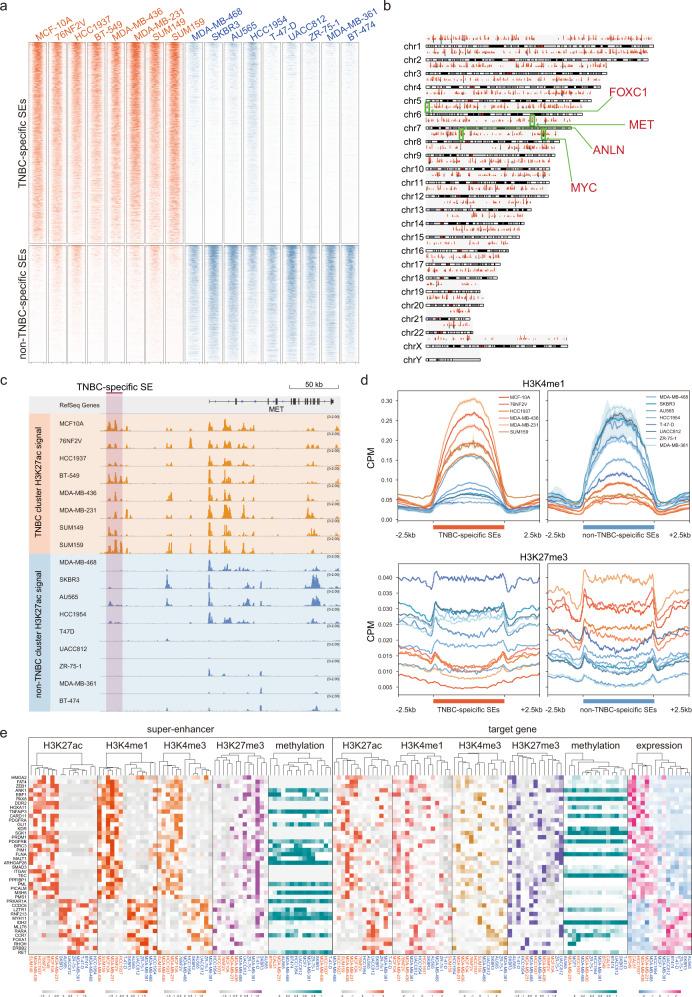
Breast cancer is a heterogeneous disease, affecting over 3.5 million women worldwide, yet the functional role of cis-regulatory elements including super-enhancers in different breast cancer subtypes remains poorly characterized. Triple-negative breast cancer (TNBC) is an aggressive subtype of breast cancer with a poor prognosis. Here we apply integrated epigenomic and transcriptomic profiling to uncover super-enhancer heterogeneity between breast cancer subtypes, and provide clinically relevant biological insights towards TNBC. Using CRISPR/Cas9-mediated gene editing, we identify genes that are specifically regulated by TNBC-specific super-enhancers, including FOXC1 and MET, thereby unveiling a mechanism for specific overexpression of the key oncogenes in TNBC. We also identify ANLN as a TNBC-specific gene regulated by super-enhancer. Our studies reveal a TNBC-specific epigenomic landscape, contributing to the dysregulated oncogene expression in breast tumorigenesis.

摘要

乳腺癌是一种异质性疾病,影响着全球超过 350 万名女性,然而不同乳腺癌亚型中顺式调控元件(包括超级增强子)的功能作用仍未被充分描述。三阴性乳腺癌(TNBC)是一种侵袭性乳腺癌,预后较差。在这里,我们应用整合的表观基因组和转录组谱分析方法,揭示了乳腺癌亚型之间超级增强子的异质性,并为 TNBC 提供了具有临床相关性的生物学见解。我们使用 CRISPR/Cas9 介导的基因编辑技术,鉴定了受 TNBC 特异性超级增强子特异性调控的基因,包括 FOXC1 和 MET,从而揭示了 TNBC 中关键致癌基因特异性过表达的机制。我们还发现 ANLN 是受超级增强子调控的 TNBC 特异性基因。我们的研究揭示了 TNBC 特异性的表观基因组景观,导致了乳腺癌发生中失调的致癌基因表达。

https://cdn.ncbi.nlm.nih.gov/pmc/blobs/b7f8/8046763/59896da3ce54/41467_2021_22445_Fig6_HTML.jpg
https://cdn.ncbi.nlm.nih.gov/pmc/blobs/b7f8/8046763/abaaa347e0a9/41467_2021_22445_Fig1_HTML.jpg
https://cdn.ncbi.nlm.nih.gov/pmc/blobs/b7f8/8046763/eb39f5ba7dfb/41467_2021_22445_Fig2_HTML.jpg
https://cdn.ncbi.nlm.nih.gov/pmc/blobs/b7f8/8046763/6244d8bfeb34/41467_2021_22445_Fig3_HTML.jpg
https://cdn.ncbi.nlm.nih.gov/pmc/blobs/b7f8/8046763/b95455478e3a/41467_2021_22445_Fig4_HTML.jpg
https://cdn.ncbi.nlm.nih.gov/pmc/blobs/b7f8/8046763/4bd06940460f/41467_2021_22445_Fig5_HTML.jpg
https://cdn.ncbi.nlm.nih.gov/pmc/blobs/b7f8/8046763/59896da3ce54/41467_2021_22445_Fig6_HTML.jpg
https://cdn.ncbi.nlm.nih.gov/pmc/blobs/b7f8/8046763/abaaa347e0a9/41467_2021_22445_Fig1_HTML.jpg
https://cdn.ncbi.nlm.nih.gov/pmc/blobs/b7f8/8046763/eb39f5ba7dfb/41467_2021_22445_Fig2_HTML.jpg
https://cdn.ncbi.nlm.nih.gov/pmc/blobs/b7f8/8046763/6244d8bfeb34/41467_2021_22445_Fig3_HTML.jpg
https://cdn.ncbi.nlm.nih.gov/pmc/blobs/b7f8/8046763/b95455478e3a/41467_2021_22445_Fig4_HTML.jpg
https://cdn.ncbi.nlm.nih.gov/pmc/blobs/b7f8/8046763/4bd06940460f/41467_2021_22445_Fig5_HTML.jpg
https://cdn.ncbi.nlm.nih.gov/pmc/blobs/b7f8/8046763/59896da3ce54/41467_2021_22445_Fig6_HTML.jpg

相似文献

1
Defining super-enhancer landscape in triple-negative breast cancer by multiomic profiling.通过多组学分析定义三阴性乳腺癌中的超级增强子景观。
Nat Commun. 2021 Apr 14;12(1):2242. doi: 10.1038/s41467-021-22445-0.
2
Super-enhancer acquisition drives oncogene expression in triple negative breast cancer.超级增强子获得驱动三阴性乳腺癌中癌基因的表达。
PLoS One. 2020 Jun 25;15(6):e0235343. doi: 10.1371/journal.pone.0235343. eCollection 2020.
3
TCOF1 upregulation in triple-negative breast cancer promotes stemness and tumour growth and correlates with poor prognosis.三阴性乳腺癌中 TCOF1 的上调促进了肿瘤干细胞特性和肿瘤生长,并与不良预后相关。
Br J Cancer. 2022 Jan;126(1):57-71. doi: 10.1038/s41416-021-01596-3. Epub 2021 Oct 30.
4
Cis-acting super-enhancer lncRNAs as biomarkers to early-stage breast cancer.顺式作用超级增强子长非编码 RNA 作为早期乳腺癌的生物标志物。
Breast Cancer Res. 2021 Oct 30;23(1):101. doi: 10.1186/s13058-021-01479-8.
5
TWEAK/Fn14 signalling driven super-enhancer reprogramming promotes pro-metastatic metabolic rewiring in triple-negative breast cancer.TWEAK/Fn14 信号驱动的超级增强子重编程促进三阴性乳腺癌的促转移代谢重排。
Nat Commun. 2024 Jul 5;15(1):5638. doi: 10.1038/s41467-024-50071-z.
6
Enhancer transcription reveals subtype-specific gene expression programs controlling breast cancer pathogenesis.增强子转录揭示了控制乳腺癌发病机制的特定亚型基因表达程序。
Genome Res. 2018 Feb;28(2):159-170. doi: 10.1101/gr.226019.117. Epub 2017 Dec 22.
7
FOXC1-induced non-canonical WNT5A-MMP7 signaling regulates invasiveness in triple-negative breast cancer.FOXC1 诱导的非经典 WNT5A-MMP7 信号通路调控三阴性乳腺癌的侵袭性。
Oncogene. 2018 Mar;37(10):1399-1408. doi: 10.1038/s41388-017-0021-2. Epub 2017 Dec 18.
8
Therapeutic genome editing of triple-negative breast tumors using a noncationic and deformable nanolipogel.使用一种非阳离子和可变形的纳米脂质体凝胶对三阴性乳腺癌进行治疗性基因组编辑。
Proc Natl Acad Sci U S A. 2019 Sep 10;116(37):18295-18303. doi: 10.1073/pnas.1904697116. Epub 2019 Aug 26.
9
A large collection of integrated genomically characterized patient-derived xenografts highlighting the heterogeneity of triple-negative breast cancer.大量整合的基因组特征患者来源异种移植物突出了三阴性乳腺癌的异质性。
Int J Cancer. 2019 Oct 1;145(7):1902-1912. doi: 10.1002/ijc.32266. Epub 2019 Apr 4.
10
ANLN Enhances Triple-Negative Breast Cancer Stemness Through TWIST1 and BMP2 and Promotes its Spheroid Growth.ANLN通过TWIST1和BMP2增强三阴性乳腺癌干性并促进其球体生长。
Front Mol Biosci. 2021 Jul 1;8:700973. doi: 10.3389/fmolb.2021.700973. eCollection 2021.

引用本文的文献

1
Current progress and future perspective of super-enhancers: a viable and effective bridge between the transcriptional apparatus and disease.超级增强子的当前进展与未来展望:转录装置与疾病之间可行且有效的桥梁
Front Genet. 2025 Jul 2;16:1611905. doi: 10.3389/fgene.2025.1611905. eCollection 2025.
2
Enhancer hijacking drives FAM20C expression to promote papillary thyroid cancer progression.增强子劫持驱动FAM20C表达以促进甲状腺乳头状癌进展。
Cancer Gene Ther. 2025 Jun 30. doi: 10.1038/s41417-025-00930-8.
3
Super-enhancers orchestrate transcriptional dysregulation and metabolic reprogramming in uveal melanoma.

本文引用的文献

1
Super-enhancer acquisition drives oncogene expression in triple negative breast cancer.超级增强子获得驱动三阴性乳腺癌中癌基因的表达。
PLoS One. 2020 Jun 25;15(6):e0235343. doi: 10.1371/journal.pone.0235343. eCollection 2020.
2
Oncogenic super-enhancer formation in tumorigenesis and its molecular mechanisms.致癌性超级增强子在肿瘤发生中的形成及其分子机制。
Exp Mol Med. 2020 May;52(5):713-723. doi: 10.1038/s12276-020-0428-7. Epub 2020 May 7.
3
Anillin regulates breast cancer cell migration, growth, and metastasis by non-canonical mechanisms involving control of cell stemness and differentiation.
超级增强子在葡萄膜黑色素瘤中协调转录失调和代谢重编程。
Commun Biol. 2025 Jun 23;8(1):951. doi: 10.1038/s42003-025-08338-8.
4
SVCROWS: A User-Defined Tool for Interpreting Significant Structural Variants in Heterogeneous Datasets.SVCROWS:一种用于解释异构数据集中显著结构变异的用户定义工具。
bioRxiv. 2025 May 19:2025.01.24.634734. doi: 10.1101/2025.01.24.634734.
5
Dissecting the Emerging Regulatory and Mechanistic Paradigms of Transcribed Conserved Non-Coding Elements in Breast Cancer.剖析乳腺癌中转录保守非编码元件新出现的调控及作用机制范式
Biomolecules. 2025 Apr 27;15(5):627. doi: 10.3390/biom15050627.
6
OCT-2 Is Associated With Pro-Metastatic Epigenomic Properties of Triple-Negative Breast Cancer Cells.OCT-2与三阴性乳腺癌细胞的促转移表观基因组特性相关。
Cancer Sci. 2025 Aug;116(8):2150-2162. doi: 10.1111/cas.70093. Epub 2025 May 14.
7
Profiling triple-negative breast cancer-specific super-enhancers identifies high-risk mesenchymal development subtype and BETi-Targetable vulnerabilities.对三阴性乳腺癌特异性超级增强子进行分析可识别高危间充质发育亚型及溴结构域和末端外结构域抑制剂(BETi)可靶向的脆弱性。
Mol Cancer. 2025 May 13;24(1):141. doi: 10.1186/s12943-025-02342-6.
8
Enhancer reprogramming: critical roles in cancer and promising therapeutic strategies.增强子重编程:在癌症中的关键作用及有前景的治疗策略
Cell Death Discov. 2025 Mar 3;11(1):84. doi: 10.1038/s41420-025-02366-3.
9
Defining the regulatory logic of breast cancer using single-cell epigenetic and transcriptome profiling.利用单细胞表观遗传学和转录组分析确定乳腺癌的调控逻辑。
Cell Genom. 2025 Feb 12;5(2):100765. doi: 10.1016/j.xgen.2025.100765. Epub 2025 Feb 5.
10
Genomic clustering tendency of transcription factors reflects phase-separated transcriptional condensates at super-enhancers.转录因子的基因组聚类趋势反映了超级增强子处相分离的转录凝聚物。
Nucleic Acids Res. 2025 Jan 24;53(3). doi: 10.1093/nar/gkaf015.
肌球蛋白结合蛋白 Anillin 通过涉及控制细胞干性和分化的非经典机制调节乳腺癌细胞的迁移、生长和转移。
Breast Cancer Res. 2020 Jan 7;22(1):3. doi: 10.1186/s13058-019-1241-x.
4
JASPAR 2020: update of the open-access database of transcription factor binding profiles.JASPAR 2020:转录因子结合谱开放获取数据库的更新。
Nucleic Acids Res. 2020 Jan 8;48(D1):D87-D92. doi: 10.1093/nar/gkz1001.
5
The hyper-activation of transcriptional enhancers in breast cancer.乳腺癌中转录增强子的过度激活。
Clin Epigenetics. 2019 Mar 12;11(1):48. doi: 10.1186/s13148-019-0645-x.
6
Forkhead box C1 boosts triple-negative breast cancer metastasis through activating the transcription of chemokine receptor-4.叉头框蛋白 C1 通过激活趋化因子受体 4 的转录促进三阴性乳腺癌转移。
Cancer Sci. 2018 Dec;109(12):3794-3804. doi: 10.1111/cas.13823. Epub 2018 Nov 18.
7
Global cancer statistics 2018: GLOBOCAN estimates of incidence and mortality worldwide for 36 cancers in 185 countries.全球癌症统计数据 2018:GLOBOCAN 对全球 185 个国家/地区 36 种癌症的发病率和死亡率的估计。
CA Cancer J Clin. 2018 Nov;68(6):394-424. doi: 10.3322/caac.21492. Epub 2018 Sep 12.
8
Anillin is required for tumor growth and regulated by miR-15a/miR-16-1 in HBV-related hepatocellular carcinoma.在乙肝相关肝细胞癌中,膜收缩蛋白对于肿瘤生长是必需的,且受miR-15a/miR-16-1调控。
Aging (Albany NY). 2018 Aug 9;10(8):1884-1901. doi: 10.18632/aging.101510.
9
Dissecting super-enhancer hierarchy based on chromatin interactions.基于染色质相互作用剖析超级增强子层级结构。
Nat Commun. 2018 Mar 5;9(1):943. doi: 10.1038/s41467-018-03279-9.
10
Histone modification profiling in breast cancer cell lines highlights commonalities and differences among subtypes.乳腺癌细胞系中的组蛋白修饰谱分析突出了亚型之间的共性和差异。
BMC Genomics. 2018 Feb 20;19(1):150. doi: 10.1186/s12864-018-4533-0.