• 文献检索
  • 文档翻译
  • 深度研究
  • 学术资讯
  • Suppr Zotero 插件Zotero 插件
  • 邀请有礼
  • 套餐&价格
  • 历史记录
应用&插件
Suppr Zotero 插件Zotero 插件浏览器插件Mac 客户端Windows 客户端微信小程序
定价
高级版会员购买积分包购买API积分包
服务
文献检索文档翻译深度研究API 文档MCP 服务
关于我们
关于 Suppr公司介绍联系我们用户协议隐私条款
关注我们

Suppr 超能文献

核心技术专利:CN118964589B侵权必究
粤ICP备2023148730 号-1Suppr @ 2026

文献检索

告别复杂PubMed语法,用中文像聊天一样搜索,搜遍4000万医学文献。AI智能推荐,让科研检索更轻松。

立即免费搜索

文件翻译

保留排版,准确专业,支持PDF/Word/PPT等文件格式,支持 12+语言互译。

免费翻译文档

深度研究

AI帮你快速写综述,25分钟生成高质量综述,智能提取关键信息,辅助科研写作。

立即免费体验

利用 Aklimate 进行准确的癌症表型预测,Aklimate 是一种集成多模态基因组数据和通路知识的堆叠核学习器。

Accurate cancer phenotype prediction with AKLIMATE, a stacked kernel learner integrating multimodal genomic data and pathway knowledge.

机构信息

Department of Biomolecular Engineering, University of California, Santa Cruz, California, United States of America.

出版信息

PLoS Comput Biol. 2021 Apr 16;17(4):e1008878. doi: 10.1371/journal.pcbi.1008878. eCollection 2021 Apr.

DOI:10.1371/journal.pcbi.1008878
PMID:33861732
原文链接:https://pmc.ncbi.nlm.nih.gov/articles/PMC8081343/
Abstract

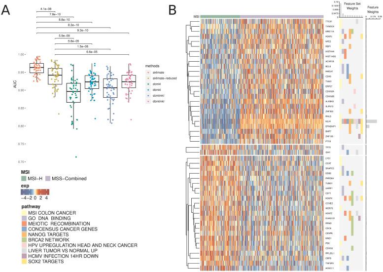
Advancements in sequencing have led to the proliferation of multi-omic profiles of human cells under different conditions and perturbations. In addition, many databases have amassed information about pathways and gene "signatures"-patterns of gene expression associated with specific cellular and phenotypic contexts. An important current challenge in systems biology is to leverage such knowledge about gene coordination to maximize the predictive power and generalization of models applied to high-throughput datasets. However, few such integrative approaches exist that also provide interpretable results quantifying the importance of individual genes and pathways to model accuracy. We introduce AKLIMATE, a first kernel-based stacked learner that seamlessly incorporates multi-omics feature data with prior information in the form of pathways for either regression or classification tasks. AKLIMATE uses a novel multiple-kernel learning framework where individual kernels capture the prediction propensities recorded in random forests, each built from a specific pathway gene set that integrates all omics data for its member genes. AKLIMATE has comparable or improved performance relative to state-of-the-art methods on diverse phenotype learning tasks, including predicting microsatellite instability in endometrial and colorectal cancer, survival in breast cancer, and cell line response to gene knockdowns. We show how AKLIMATE is able to connect feature data across data platforms through their common pathways to identify examples of several known and novel contributors of cancer and synthetic lethality.

摘要

测序技术的进步使得在不同条件和干扰下对人类细胞的多组学特征进行了大量研究。此外,许多数据库已经积累了有关途径和基因“特征”(与特定细胞和表型背景相关的基因表达模式)的信息。系统生物学中的一个重要当前挑战是利用这些关于基因协调的知识,最大限度地提高应用于高通量数据集的模型的预测能力和泛化能力。然而,很少有这样的综合方法存在,这些方法还提供了可解释的结果,量化了个体基因和途径对模型准确性的重要性。我们引入了 Aklimate,这是一种基于核的堆叠学习者,它可以无缝地将多组学特征数据与以途径形式提供的先验信息结合起来,用于回归或分类任务。Aklimate 使用了一种新颖的多核学习框架,其中每个核都捕获了随机森林中记录的预测倾向,每个核都是从特定的途径基因集构建的,该途径基因集集成了其成员基因的所有组学数据。Aklimate 在各种表型学习任务中的性能与最先进的方法相当或有所提高,包括预测子宫内膜癌和结直肠癌中的微卫星不稳定性、乳腺癌的生存情况以及基因敲低对细胞系的反应。我们展示了 Aklimate 如何通过它们的共同途径将不同数据平台的特征数据联系起来,以识别几种已知和新型癌症和合成致死性贡献者的例子。

https://cdn.ncbi.nlm.nih.gov/pmc/blobs/6770/8081343/1d603712d62d/pcbi.1008878.g005.jpg
https://cdn.ncbi.nlm.nih.gov/pmc/blobs/6770/8081343/134b61aba556/pcbi.1008878.g001.jpg
https://cdn.ncbi.nlm.nih.gov/pmc/blobs/6770/8081343/a3f09ddfa59e/pcbi.1008878.g002.jpg
https://cdn.ncbi.nlm.nih.gov/pmc/blobs/6770/8081343/25804463d875/pcbi.1008878.g003.jpg
https://cdn.ncbi.nlm.nih.gov/pmc/blobs/6770/8081343/26b3f3df70df/pcbi.1008878.g004.jpg
https://cdn.ncbi.nlm.nih.gov/pmc/blobs/6770/8081343/1d603712d62d/pcbi.1008878.g005.jpg
https://cdn.ncbi.nlm.nih.gov/pmc/blobs/6770/8081343/134b61aba556/pcbi.1008878.g001.jpg
https://cdn.ncbi.nlm.nih.gov/pmc/blobs/6770/8081343/a3f09ddfa59e/pcbi.1008878.g002.jpg
https://cdn.ncbi.nlm.nih.gov/pmc/blobs/6770/8081343/25804463d875/pcbi.1008878.g003.jpg
https://cdn.ncbi.nlm.nih.gov/pmc/blobs/6770/8081343/26b3f3df70df/pcbi.1008878.g004.jpg
https://cdn.ncbi.nlm.nih.gov/pmc/blobs/6770/8081343/1d603712d62d/pcbi.1008878.g005.jpg

相似文献

1
Accurate cancer phenotype prediction with AKLIMATE, a stacked kernel learner integrating multimodal genomic data and pathway knowledge.利用 Aklimate 进行准确的癌症表型预测,Aklimate 是一种集成多模态基因组数据和通路知识的堆叠核学习器。
PLoS Comput Biol. 2021 Apr 16;17(4):e1008878. doi: 10.1371/journal.pcbi.1008878. eCollection 2021 Apr.
2
Subtype identification from heterogeneous TCGA datasets on a genomic scale by multi-view clustering with enhanced consensus.通过具有增强一致性的多视图聚类,从基因组规模的异质TCGA数据集中进行亚型识别。
BMC Med Genomics. 2017 Dec 21;10(Suppl 4):75. doi: 10.1186/s12920-017-0306-x.
3
PrognosiT: Pathway/gene set-based tumour volume prediction using multiple kernel learning.PrognosiT:基于多内核学习的通路/基因集肿瘤体积预测。
BMC Bioinformatics. 2021 Nov 2;22(1):537. doi: 10.1186/s12859-021-04460-6.
4
Robust pathway-based multi-omics data integration using directed random walks for survival prediction in multiple cancer studies.基于有向随机游走的稳健通路多组学数据整合用于多种癌症研究的生存预测。
Biol Direct. 2019 Apr 29;14(1):8. doi: 10.1186/s13062-019-0239-8.
5
A cross-level information transmission network for hierarchical omics data integration and phenotype prediction from a new genotype.一种跨层次信息传递网络,用于从新基因型进行层次组学数据集成和表型预测。
Bioinformatics. 2021 Dec 22;38(1):204-210. doi: 10.1093/bioinformatics/btab580.
6
Survey and comparative assessments of computational multi-omics integrative methods with multiple regulatory networks identifying distinct tumor compositions across pan-cancer data sets.对具有多个调控网络的计算多组学综合方法进行调查和比较评估,以识别泛癌数据集之间不同的肿瘤组成。
Brief Bioinform. 2021 May 20;22(3). doi: 10.1093/bib/bbaa102.
7
DROEG: a method for cancer drug response prediction based on omics and essential genes integration.DROEG:一种基于组学和必需基因整合的癌症药物反应预测方法。
Brief Bioinform. 2023 Mar 19;24(2). doi: 10.1093/bib/bbad003.
8
DeepDRK: a deep learning framework for drug repurposing through kernel-based multi-omics integration.DeepDRK:一种基于核的多组学整合的药物重定位深度学习框架。
Brief Bioinform. 2021 Sep 2;22(5). doi: 10.1093/bib/bbab048.
9
Translational Metabolomics of Head Injury: Exploring Dysfunctional Cerebral Metabolism with Ex Vivo NMR Spectroscopy-Based Metabolite Quantification头部损伤的转化代谢组学:基于体外核磁共振波谱的代谢物定量分析探索脑代谢功能障碍
10
Integrating gene set analysis and nonlinear predictive modeling of disease phenotypes using a Bayesian multitask formulation.使用贝叶斯多任务公式整合疾病表型的基因集分析和非线性预测建模。
BMC Bioinformatics. 2016 Dec 13;17(Suppl 16):0. doi: 10.1186/s12859-016-1311-3.

引用本文的文献

1
Visible neural networks for multi-omics integration: a critical review.用于多组学整合的可视化神经网络:批判性综述
Front Artif Intell. 2025 Jul 17;8:1595291. doi: 10.3389/frai.2025.1595291. eCollection 2025.
2
RRMSE-enhanced weighted voting regressor for improved ensemble regression.用于改进集成回归的RRMSE增强加权投票回归器。
PLoS One. 2025 Mar 17;20(3):e0319515. doi: 10.1371/journal.pone.0319515. eCollection 2025.
3
Classification of non-TCGA cancer samples to TCGA molecular subtypes using compact feature sets.使用紧凑特征集将非TCGA癌症样本分类为TCGA分子亚型。

本文引用的文献

1
PIMKL: Pathway-Induced Multiple Kernel Learning.PIMKL:基于通路的多核学习。
NPJ Syst Biol Appl. 2019 Mar 5;5:8. doi: 10.1038/s41540-019-0086-3. eCollection 2019.
2
Graph- and rule-based learning algorithms: a comprehensive review of their applications for cancer type classification and prognosis using genomic data.基于图和规则的学习算法:使用基因组数据对癌症类型分类和预后的应用的全面综述。
Brief Bioinform. 2020 Mar 23;21(2):368-394. doi: 10.1093/bib/bby120.
3
Multi-omic and multi-view clustering algorithms: review and cancer benchmark.
Cancer Cell. 2025 Feb 10;43(2):195-212.e11. doi: 10.1016/j.ccell.2024.12.002. Epub 2025 Jan 2.
4
Novel DNA Damage-Related Subtypes Characterization Identifies Uterine Corpus Endometrial Carcinoma (UCEC) Based on Machine Learning.基于机器学习的新型DNA损伤相关亚型特征鉴定子宫内膜癌
J Oncol. 2022 Aug 28;2022:3588117. doi: 10.1155/2022/3588117. eCollection 2022.
5
Widespread redundancy in -omics profiles of cancer mutation states.癌症突变状态的组学特征中广泛存在冗余。
Genome Biol. 2022 Jun 27;23(1):137. doi: 10.1186/s13059-022-02705-y.
6
PrognosiT: Pathway/gene set-based tumour volume prediction using multiple kernel learning.PrognosiT:基于多内核学习的通路/基因集肿瘤体积预测。
BMC Bioinformatics. 2021 Nov 2;22(1):537. doi: 10.1186/s12859-021-04460-6.
7
Machine Learning in Epigenomics: Insights into Cancer Biology and Medicine.机器学习在表观基因组学中的应用:癌症生物学和医学的新视角。
Biochim Biophys Acta Rev Cancer. 2021 Dec;1876(2):188588. doi: 10.1016/j.bbcan.2021.188588. Epub 2021 Jul 7.
8
Prior Biological Knowledge Improves Genomic Prediction of Growth-Related Traits in .先前的生物学知识可改善[具体对象]中与生长相关性状的基因组预测。
Front Genet. 2021 Jan 20;11:609117. doi: 10.3389/fgene.2020.609117. eCollection 2020.
多组学和多视角聚类算法:综述和癌症基准测试。
Nucleic Acids Res. 2018 Nov 16;46(20):10546-10562. doi: 10.1093/nar/gky889.
4
The revival of the Gini importance?基尼重要性的复兴?
Bioinformatics. 2018 Nov 1;34(21):3711-3718. doi: 10.1093/bioinformatics/bty373.
5
Perspective on Oncogenic Processes at the End of the Beginning of Cancer Genomics.癌症基因组学开端之际致癌过程的透视
Cell. 2018 Apr 5;173(2):305-320.e10. doi: 10.1016/j.cell.2018.03.033.
6
Cell-of-Origin Patterns Dominate the Molecular Classification of 10,000 Tumors from 33 Types of Cancer.起源细胞模式主导了 33 种癌症类型的 10000 个肿瘤的分子分类。
Cell. 2018 Apr 5;173(2):291-304.e6. doi: 10.1016/j.cell.2018.03.022.
7
A Community Challenge for Inferring Genetic Predictors of Gene Essentialities through Analysis of a Functional Screen of Cancer Cell Lines.通过分析癌症细胞系的功能筛选来推断基因必需性的遗传预测因子的社区挑战。
Cell Syst. 2017 Nov 22;5(5):485-497.e3. doi: 10.1016/j.cels.2017.09.004. Epub 2017 Oct 4.
8
Integrative Analysis Identifies Four Molecular and Clinical Subsets in Uveal Melanoma.综合分析确定了葡萄膜黑色素瘤的四个分子和临床亚组。
Cancer Cell. 2017 Aug 14;32(2):204-220.e15. doi: 10.1016/j.ccell.2017.07.003.
9
More Is Better: Recent Progress in Multi-Omics Data Integration Methods.越多越好:多组学数据整合方法的最新进展
Front Genet. 2017 Jun 16;8:84. doi: 10.3389/fgene.2017.00084. eCollection 2017.
10
Breast Cancer-Major changes in the American Joint Committee on Cancer eighth edition cancer staging manual.乳腺癌——美国癌症联合委员会第八版癌症分期手册的重大变化。
CA Cancer J Clin. 2017 Jul 8;67(4):290-303. doi: 10.3322/caac.21393. Epub 2017 Mar 14.