• 文献检索
  • 文档翻译
  • 深度研究
  • 学术资讯
  • Suppr Zotero 插件Zotero 插件
  • 邀请有礼
  • 套餐&价格
  • 历史记录
应用&插件
Suppr Zotero 插件Zotero 插件浏览器插件Mac 客户端Windows 客户端微信小程序
定价
高级版会员购买积分包购买API积分包
服务
文献检索文档翻译深度研究API 文档MCP 服务
关于我们
关于 Suppr公司介绍联系我们用户协议隐私条款
关注我们

Suppr 超能文献

核心技术专利:CN118964589B侵权必究
粤ICP备2023148730 号-1Suppr @ 2026

文献检索

告别复杂PubMed语法,用中文像聊天一样搜索,搜遍4000万医学文献。AI智能推荐,让科研检索更轻松。

立即免费搜索

文件翻译

保留排版,准确专业,支持PDF/Word/PPT等文件格式,支持 12+语言互译。

免费翻译文档

深度研究

AI帮你快速写综述,25分钟生成高质量综述,智能提取关键信息,辅助科研写作。

立即免费体验

基于动力学控制的生物分子探针的不可成药靶点理性抗体设计。

Rational antibody design for undruggable targets using kinetically controlled biomolecular probes.

机构信息

Oblique Therapeutics AB, SE-41346 Gothenburg, Sweden.

Department of Physiology and Pharmacology, Karolinska Institutet, SE-171 77 Stockholm, Sweden.

出版信息

Sci Adv. 2021 Apr 16;7(16). doi: 10.1126/sciadv.abe6397. Print 2021 Apr.

DOI:10.1126/sciadv.abe6397
PMID:33863724
原文链接:https://pmc.ncbi.nlm.nih.gov/articles/PMC8051879/
Abstract

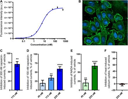
Several important drug targets, e.g., ion channels and G protein-coupled receptors, are extremely difficult to approach with current antibody technologies. To address these targets classes, we explored kinetically controlled proteases as structural dynamics-sensitive druggability probes in native-state and disease-relevant proteins. By using low-Reynolds number flows, such that a single or a few protease incisions are made, we could identify antibody binding sites (epitopes) that were translated into short-sequence antigens for antibody production. We obtained molecular-level information of the epitope-paratope region and could produce high-affinity antibodies with programmed pharmacological function against difficult-to-drug targets. We demonstrate the first stimulus-selective monoclonal antibodies targeting the transient receptor potential vanilloid 1 (TRPV1) channel, a clinically validated pain target widely considered undruggable with antibodies, and apoptosis-inducing antibodies selectively mediating cytotoxicity in KRAS-mutated cells. It is our hope that this platform will widen the scope of antibody therapeutics for the benefit of patients.

摘要

几种重要的药物靶点,如离子通道和 G 蛋白偶联受体,用当前的抗体技术很难接近。为了针对这些靶点类别,我们探索了动力学控制的蛋白酶作为结构动力学敏感的药物靶标在天然状态和疾病相关的蛋白质。通过使用低雷诺数流,使得进行单次或几次蛋白酶切割,我们可以鉴定出抗体结合位点(抗原表位),并将其转化为短序列抗原用于抗体生产。我们获得了表位-抗位区域的分子水平信息,并可以生产针对难以药物靶标的具有编程药理学功能的高亲和力抗体。我们展示了针对瞬时受体电位香草素 1(TRPV1)通道的首个刺激选择性单克隆抗体,该通道是一种经过临床验证的疼痛靶点,被广泛认为无法用抗体治疗,以及凋亡诱导抗体选择性地介导 KRAS 突变细胞中的细胞毒性。我们希望这个平台将拓宽抗体治疗的范围,使患者受益。

https://cdn.ncbi.nlm.nih.gov/pmc/blobs/10d3/8051879/a8f22cac2eab/abe6397-F6.jpg
https://cdn.ncbi.nlm.nih.gov/pmc/blobs/10d3/8051879/3c820814ce87/abe6397-F1.jpg
https://cdn.ncbi.nlm.nih.gov/pmc/blobs/10d3/8051879/7065d3d8ddd9/abe6397-F5.jpg
https://cdn.ncbi.nlm.nih.gov/pmc/blobs/10d3/8051879/a8f22cac2eab/abe6397-F6.jpg
https://cdn.ncbi.nlm.nih.gov/pmc/blobs/10d3/8051879/3c820814ce87/abe6397-F1.jpg
https://cdn.ncbi.nlm.nih.gov/pmc/blobs/10d3/8051879/7065d3d8ddd9/abe6397-F5.jpg
https://cdn.ncbi.nlm.nih.gov/pmc/blobs/10d3/8051879/a8f22cac2eab/abe6397-F6.jpg

相似文献

1
Rational antibody design for undruggable targets using kinetically controlled biomolecular probes.基于动力学控制的生物分子探针的不可成药靶点理性抗体设计。
Sci Adv. 2021 Apr 16;7(16). doi: 10.1126/sciadv.abe6397. Print 2021 Apr.
2
Beyond B-Cell Epitopes: Curating Positive Data on Antipeptide Paratope Binding to Support Peptide-Based Vaccine Design.超越 B 细胞表位:整理抗肽变构结合的阳性数据以支持基于肽的疫苗设计。
Protein Pept Lett. 2021;28(8):953-962. doi: 10.2174/0929866528666210218215624.
3
Epitope specificity of 30 monoclonal antibodies against cytokeratin antigens: the ISOBM TD5-1 Workshop.30种抗细胞角蛋白抗原单克隆抗体的表位特异性:国际生物标记物标准化委员会TD5-1研讨会
Tumour Biol. 1998;19(2):132-52. doi: 10.1159/000029984.
4
Computational design of protein antigens that interact with the CDR H3 loop of HIV broadly neutralizing antibody 2F5.与HIV广谱中和抗体2F5的互补决定区H3环相互作用的蛋白质抗原的计算设计。
Proteins. 2014 Oct;82(10):2770-82. doi: 10.1002/prot.24641. Epub 2014 Jul 31.
5
Limited conformational flexibility in the paratope may be responsible for degenerate specificity of HIV epitope recognition.变构表位的构象灵活性有限可能是 HIV 表位识别特异性退化的原因。
Int Immunol. 2013 Feb;25(2):77-90. doi: 10.1093/intimm/dxs093. Epub 2012 Sep 11.
6
Structural definition of an antibody-dependent cellular cytotoxicity response implicated in reduced risk for HIV-1 infection.与降低HIV-1感染风险相关的抗体依赖性细胞毒性反应的结构定义。
J Virol. 2014 Nov;88(21):12895-906. doi: 10.1128/JVI.02194-14. Epub 2014 Aug 27.
7
High-Resolution Mapping of Human Norovirus Antigens via Genomic Phage Display Library Selections and Deep Sequencing.高通量人诺如病毒抗原基因文库筛选和深度测序技术研究
J Virol. 2020 Dec 9;95(1). doi: 10.1128/JVI.01495-20.
8
Optimizing properties of antireceptor antibodies using kinetic computational models and experiments.利用动力学计算模型和实验优化抗受体抗体的特性。
Methods Enzymol. 2012;502:67-87. doi: 10.1016/B978-0-12-416039-2.00004-5.
9
Identification of critical chemical modifications and paratope mapping by size exclusion chromatography of stressed antibody-target complexes.通过受应力的抗体-靶复合物的排阻色谱法鉴定关键化学修饰和表位作图。
MAbs. 2021 Jan-Dec;13(1):1887629. doi: 10.1080/19420862.2021.1887629.
10
Structural details of HIV-1 recognition by the broadly neutralizing monoclonal antibody 2F5: epitope conformation, antigen-recognition loop mobility, and anion-binding site.广谱中和单克隆抗体2F5识别HIV-1的结构细节:表位构象、抗原识别环的灵活性及阴离子结合位点
J Mol Biol. 2008 Dec 12;384(2):377-92. doi: 10.1016/j.jmb.2008.09.024. Epub 2008 Sep 18.

引用本文的文献

1
Novel druggable space in human KRAS G13D discovered using structural bioinformatics and a P-loop targeting monoclonal antibody.利用结构生物信息学和靶向 P 环的单克隆抗体发现人类 KRAS G13D 的新可成药性空间。
Sci Rep. 2024 Aug 23;14(1):19656. doi: 10.1038/s41598-024-70217-9.
2
Pathology of pain and its implications for therapeutic interventions.疼痛的病理学及其对治疗干预的影响。
Signal Transduct Target Ther. 2024 Jun 8;9(1):155. doi: 10.1038/s41392-024-01845-w.
3
Antibody-Loading of Biological Nanocarrier Vesicles Derived from Red-Blood-Cell Membranes.

本文引用的文献

1
Identification of the Clinical Development Candidate , a Covalent KRAS Inhibitor for the Treatment of Cancer.鉴定临床候选药物,一种用于治疗癌症的共价 KRAS 抑制剂。
J Med Chem. 2020 Jul 9;63(13):6679-6693. doi: 10.1021/acs.jmedchem.9b02052. Epub 2020 Apr 6.
2
The clinical KRAS(G12C) inhibitor AMG 510 drives anti-tumour immunity.临床 KRAS(G12C) 抑制剂 AMG 510 可引发抗肿瘤免疫。
Nature. 2019 Nov;575(7781):217-223. doi: 10.1038/s41586-019-1694-1. Epub 2019 Oct 30.
3
Monoclonal Antibodies Targeting Ion Channels and Their Therapeutic Potential.
源自红细胞膜的生物纳米载体囊泡的抗体负载
ACS Omega. 2024 May 14;9(21):22711-22718. doi: 10.1021/acsomega.4c00650. eCollection 2024 May 28.
4
Recent Progress in Antibody Epitope Prediction.抗体表位预测的最新进展
Antibodies (Basel). 2023 Aug 8;12(3):52. doi: 10.3390/antib12030052.
5
Progress Identifying and Analyzing the Human Proteome: 2021 Metrics from the HUPO Human Proteome Project.鉴定和分析人类蛋白质组学的进展:2021 年 HUPO 人类蛋白质组计划的指标。
J Proteome Res. 2021 Dec 3;20(12):5227-5240. doi: 10.1021/acs.jproteome.1c00590. Epub 2021 Oct 20.
6
Targeting the Transcriptome Through Globally Acting Components.通过全局作用元件靶向转录组
Front Genet. 2021 Sep 16;12:749850. doi: 10.3389/fgene.2021.749850. eCollection 2021.
靶向离子通道的单克隆抗体及其治疗潜力。
Front Pharmacol. 2019 Jun 5;10:606. doi: 10.3389/fphar.2019.00606. eCollection 2019.
4
Macropinocytosis in Cancer: A Complex Signaling Network.癌症中的巨胞饮作用:一个复杂的信号网络
Trends Cancer. 2019 Jun;5(6):332-334. doi: 10.1016/j.trecan.2019.04.002. Epub 2019 May 9.
5
Recovery from tachyphylaxis of TRPV1 coincides with recycling to the surface membrane.TRPV1 脱敏的恢复与再循环到质膜表面同时发生。
Proc Natl Acad Sci U S A. 2019 Mar 12;116(11):5170-5175. doi: 10.1073/pnas.1819635116. Epub 2019 Feb 25.
6
Hydrogen-deuterium exchange mass spectrometry of membrane proteins in lipid nanodiscs.脂质纳米盘中膜蛋白的氢氘交换质谱分析。
Chem Phys Lipids. 2019 May;220:14-22. doi: 10.1016/j.chemphyslip.2019.02.007. Epub 2019 Feb 22.
7
Antibodies and venom peptides: new modalities for ion channels.抗体和毒液肽:离子通道的新形式。
Nat Rev Drug Discov. 2019 May;18(5):339-357. doi: 10.1038/s41573-019-0013-8.
8
Rac-Mediated Macropinocytosis of Extracellular Protein Promotes Glucose Independence in Non-Small Cell Lung Cancer.Rac介导的细胞外蛋白巨胞饮作用促进非小细胞肺癌的葡萄糖非依赖性
Cancers (Basel). 2019 Jan 2;11(1):37. doi: 10.3390/cancers11010037.
9
Ion channels as therapeutic antibody targets.离子通道作为治疗性抗体的靶标。
MAbs. 2019 Feb/Mar;11(2):265-296. doi: 10.1080/19420862.2018.1548232. Epub 2018 Dec 10.
10
COSMIC: the Catalogue Of Somatic Mutations In Cancer.COSMIC:癌症体细胞突变目录。
Nucleic Acids Res. 2019 Jan 8;47(D1):D941-D947. doi: 10.1093/nar/gky1015.