CEB - Centre of Biological Engineering, University of Minho, Campus de Gualtar, 4710-057, Braga, Portugal.
MIT-Portugal Program, Lisbon, Portugal.
Sci Rep. 2021 Apr 21;11(1):8614. doi: 10.1038/s41598-021-87998-y.
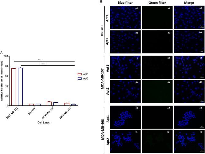
Triple-negative breast cancer is the most aggressive subtype of invasive breast cancer with a poor prognosis and no approved targeted therapy. Hence, the identification of new and specific ligands is essential to develop novel targeted therapies. In this study, we aimed to identify new aptamers that bind to highly metastatic breast cancer MDA-MB-231 cells using the cell-SELEX technology aided by high throughput sequencing. After 8 cycles of selection, the aptamer pool was sequenced and the 25 most frequent sequences were aligned for homology within their variable core region, plotted according to their free energy and the key nucleotides possibly involved in the target binding site were analyzed. Two aptamer candidates, Apt1 and Apt2, binding specifically to the target cells with [Formula: see text] values of 44.3 ± 13.3 nM and 17.7 ± 2.7 nM, respectively, were further validated. The binding analysis clearly showed their specificity to MDA-MB-231 cells and suggested the targeting of cell surface receptors. Additionally, Apt2 revealed no toxicity in vitro and showed potential translational application due to its affinity to breast cancer tissue sections. Overall, the results suggest that Apt2 is a promising candidate to be used in triple-negative breast cancer treatment and/or diagnosis.
三阴性乳腺癌是侵袭性乳腺癌中最具侵袭性的亚型,预后不良,且尚无批准的靶向治疗方法。因此,鉴定新的和特异性的配体对于开发新的靶向治疗方法至关重要。在这项研究中,我们旨在使用高通量测序辅助的细胞 SELEX 技术,鉴定与高转移性乳腺癌 MDA-MB-231 细胞结合的新适体。经过 8 轮选择后,对适体库进行测序,并对可变核心区域内同源性最高的 25 个最频繁序列进行比对,根据其自由能和可能参与靶结合位点的关键核苷酸进行绘图。进一步验证了两个结合特异性靶细胞的适体候选物 Apt1 和 Apt2,其结合常数分别为 44.3±13.3 nM 和 17.7±2.7 nM。结合分析清楚地表明它们对 MDA-MB-231 细胞的特异性,并提示靶向细胞表面受体。此外,Apt2 在体外无毒性,并且由于其对乳腺癌组织切片的亲和力,显示出潜在的转化应用前景。总的来说,这些结果表明 Apt2 是一种很有前途的候选物,可用于三阴性乳腺癌的治疗和/或诊断。