Anti-Aging Research Center, Dongeui University, Busan 47340, Korea.
Department of Biochemistry, Dong-eui University College of Korean Medicine, Busan 47227, Korea.
Int J Mol Sci. 2021 Apr 30;22(9):4797. doi: 10.3390/ijms22094797.
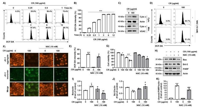
Coptidis Rhizoma is the dried rhizome from the Franch. that has been shown to have a number of beneficial pharmacological properties including antioxidant, anti-inflammatory, and anti-cancer effects. However, the anti-cancer effects of Coptidis Rhizoma on hepatocellular carcinoma (HCC) remain unclear. In this study, we investigated the anti-cancer properties of Coptidis Rhizoma ethanol extract (CR) in HCC Hep3B cells and in a xenograft mouse model. Our results showed that the CR significantly inhibited cell growth and induced apoptosis in Hep3B cells through increased expression of Bcl-2 associated x-protein (Bax) and cleavage of poly-ADP ribose polymerase (PARP), reduced expression of Bcl-2, and activated caspases. CR also increased the generation of intracellular reactive oxygen species (ROS), which caused a loss of mitochondrial membrane potential (MMP, ΔΨm) and activation of the mitochondria-mediated intrinsic apoptosis pathway. Moreover, -acetylcysteine (NAC), a ROS inhibitor, markedly blocked the effects of CR on apoptotic pathways. CR also induced the expression of light chain 3 (LC3)-I/II, a key autophagy regulator, whereas CR-mediated autophagy was significantly suppressed by NAC. In addition, pre-treatment with NAC perfectly attenuated the inhibition of cell invasion and migration of CR-stimulated Hep3B cells. Furthermore, oral administration of CR suppressed Hep3B tumor growth in xenograft mice without toxicity, alterations to body weight, or changes in hematological and biochemical profiles. Taken together, our findings suggest that CR has anti-tumor effects that result from ROS generation, and may be a potential pharmacological intervention for HCC.
黄连是毛茛科植物,具有多种有益的药理特性,包括抗氧化、抗炎和抗癌作用。然而,黄连对肝癌 (HCC) 的抗癌作用尚不清楚。在这项研究中,我们研究了黄连乙醇提取物 (CR) 在 HCC Hep3B 细胞和异种移植小鼠模型中的抗癌特性。我们的结果表明,CR 通过增加 Bax 的表达和 PARP 的切割、降低 Bcl-2 的表达以及激活 caspase 来显著抑制 Hep3B 细胞的生长并诱导细胞凋亡。CR 还增加了细胞内活性氧 (ROS) 的产生,导致线粒体膜电位 (MMP, ΔΨm) 丧失和线粒体介导的内在凋亡途径的激活。此外,ROS 抑制剂 - 乙酰半胱氨酸 (NAC) 显著阻断了 CR 对凋亡途径的影响。CR 还诱导了轻链 3 (LC3)-I/II 的表达,LC3-1/2 是一种关键的自噬调节剂,而 NAC 显著抑制了 CR 介导的自噬。此外,NAC 的预处理可完全减弱 CR 刺激的 Hep3B 细胞的细胞侵袭和迁移抑制作用。此外,口服 CR 抑制荷瘤小鼠 Hep3B 肿瘤生长,且无毒性、体重变化、血液学和生化学特征改变。总之,我们的研究结果表明,CR 具有抗肿瘤作用,其作用机制与 ROS 的产生有关,可能是 HCC 的一种潜在的药物干预手段。