Suppr超能文献

硫氧还蛋白2和1表现出不同的亚细胞定位和氧化还原活性功能,并且是影响波动光下光合性能的叶绿体外因子。

Thioredoxin 2 and 1 Show Different Subcellular Localizations and Redox-Active Functions, and Are Extrachloroplastic Factors Influencing Photosynthetic Performance in Fluctuating Light.

作者信息

Hou Liang-Yu, Lehmann Martin, Geigenberger Peter

机构信息

Department Biology I, Ludwig-Maximilians-University Munich, 82152 Planegg-Martinsried, Germany.

出版信息

Antioxidants (Basel). 2021 Apr 29;10(5):705. doi: 10.3390/antiox10050705.

Abstract

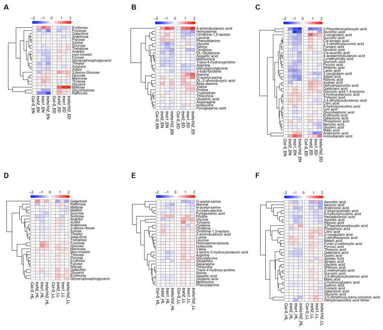
Arabidopsis contains eight different -type thioredoxins (Trx) being distributed in different cell organelles. Although Trx 2 is deemed to be confined to mitochondria, its subcellular localization and function are discussed controversially. Here, cell fractionation studies were used to clarify this question, showing Trx 2 protein to be exclusively localized in microsomes rather than mitochondria. Furthermore, Arabidopsis , and mutants were analyzed to compare the role of Trx 2 with mitochondrial Trx 1. Under medium light, and showed impaired growth, while was similar to wild type. In line with this, and clustered differently from wild type with respect to nocturnal metabolite profiles, revealing a decrease in ascorbate and glutathione redox states. Under fluctuating light, these genotypic differences were attenuated. Instead, the double mutant showed an improved NADPH redox balance, compared to wild type, accompanied by increased photosynthetic efficiency, specifically in the high-light phases. Conclusively, Trx 2 and Trx 1 are differentially localized in microsomes and mitochondria, respectively, which is associated with different redox-active functions and effects on plant growth in constant light, while there is a joint role of both Trxs in regulating NADPH redox balance and photosynthetic performance in fluctuating light.

摘要

拟南芥含有八种不同类型的硫氧还蛋白(Trx),分布于不同的细胞器中。尽管Trx 2被认为局限于线粒体中,但其亚细胞定位和功能仍存在争议。在此,通过细胞分级分离研究来阐明这个问题,结果表明Trx 2蛋白仅定位于微粒体而非线粒体中。此外,对拟南芥的、和突变体进行了分析,以比较Trx 2与线粒体Trx 1的作用。在中等光照条件下,和表现出生长受损,而与野生型相似。与此一致的是,在夜间代谢物谱方面,和与野生型的聚类不同,显示出抗坏血酸和谷胱甘肽氧化还原状态降低。在波动光照下,这些基因型差异减弱。相反,与野生型相比,双突变体显示出改善的NADPH氧化还原平衡,同时光合效率提高,特别是在高光阶段。总之,Trx 2和Trx 1分别定位于微粒体和线粒体中,这与在恒定光照下不同的氧化还原活性功能以及对植物生长的影响有关,而在波动光照下,两种Trx在调节NADPH氧化还原平衡和光合性能方面具有共同作用。

https://cdn.ncbi.nlm.nih.gov/pmc/blobs/1142/8147087/455c5a48d9f2/antioxidants-10-00705-g001.jpg

文献AI研究员

20分钟写一篇综述,助力文献阅读效率提升50倍。

立即体验

用中文搜PubMed

大模型驱动的PubMed中文搜索引擎

马上搜索

文档翻译

学术文献翻译模型,支持多种主流文档格式。

立即体验