• 文献检索
  • 文档翻译
  • 深度研究
  • 学术资讯
  • Suppr Zotero 插件Zotero 插件
  • 邀请有礼
  • 套餐&价格
  • 历史记录
应用&插件
Suppr Zotero 插件Zotero 插件浏览器插件Mac 客户端Windows 客户端微信小程序
定价
高级版会员购买积分包购买API积分包
服务
文献检索文档翻译深度研究API 文档MCP 服务
关于我们
关于 Suppr公司介绍联系我们用户协议隐私条款
关注我们

Suppr 超能文献

核心技术专利:CN118964589B侵权必究
粤ICP备2023148730 号-1Suppr @ 2026

文献检索

告别复杂PubMed语法,用中文像聊天一样搜索,搜遍4000万医学文献。AI智能推荐,让科研检索更轻松。

立即免费搜索

文件翻译

保留排版,准确专业,支持PDF/Word/PPT等文件格式,支持 12+语言互译。

免费翻译文档

深度研究

AI帮你快速写综述,25分钟生成高质量综述,智能提取关键信息,辅助科研写作。

立即免费体验

大豆中硫氧还蛋白和谷氧还蛋白的分析:水分限制下翻译调控的证据

Analysis of Thioredoxins and Glutaredoxins in Soybean: Evidence of Translational Regulation under Water Restriction.

作者信息

Sainz María Martha, Filippi Carla Valeria, Eastman Guillermo, Sotelo-Silveira José, Borsani Omar, Sotelo-Silveira Mariana

机构信息

Laboratorio de Bioquímica, Departamento de Biología Vegetal, Facultad de Agronomía, Universidad de la República, Avenida Garzón 780, Montevideo 12900, Uruguay.

Departamento de Genómica, Instituto de Investigaciones Biológicas Clemente Estable, MEC, Av. Italia 3318, Montevideo 11600, Uruguay.

出版信息

Antioxidants (Basel). 2022 Aug 21;11(8):1622. doi: 10.3390/antiox11081622.

DOI:10.3390/antiox11081622
PMID:36009341
原文链接:https://pmc.ncbi.nlm.nih.gov/articles/PMC9405309/
Abstract

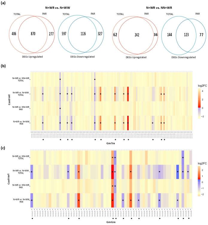
Soybean ( (L.) Merr.) establishes symbiosis with rhizobacteria, developing the symbiotic nodule, where the biological nitrogen fixation (BNF) occurs. The redox control is key for guaranteeing the establishment and correct function of the BNF process. Plants have many antioxidative systems involved in ROS homeostasis and signaling, among them a network of thio- and glutaredoxins. Our group is particularly interested in studying the differential response of nodulated soybean plants to water-deficit stress. To shed light on this phenomenon, we set up an RNA-seq experiment (for total and polysome-associated mRNAs) with soybean roots comprising combined treatments including the hydric and the nodulation condition. Moreover, we performed the initial identification and description of the complete repertoire of thioredoxins (Trx) and glutaredoxins (Grx) in soybean. We found that water deficit altered the expression of a greater number of differentially expressed genes (DEGs) than the condition of plant nodulation. Among them, we identified 12 thioredoxin (Trx) and 12 glutaredoxin (Grx) DEGs, which represented a significant fraction of the detected GmTrx and GmGrx in our RNA-seq data. Moreover, we identified an enriched network in which a GmTrx and a GmGrx interacted with each other and associated through several types of interactions with nitrogen metabolism enzymes.

摘要

大豆((L.) Merr.)与根际细菌建立共生关系,形成共生根瘤,生物固氮(BNF)在此发生。氧化还原控制是保证BNF过程建立和正常功能的关键。植物有许多参与活性氧(ROS)稳态和信号传导的抗氧化系统,其中包括硫氧还蛋白和谷氧还蛋白网络。我们团队特别关注研究结瘤大豆植株对水分亏缺胁迫的差异响应。为了阐明这一现象,我们对大豆根进行了RNA测序实验(针对总mRNA和多聚核糖体相关mRNA),实验采用了包括水分状况和结瘤状况的联合处理。此外,我们对大豆中硫氧还蛋白(Trx)和谷氧还蛋白(Grx)的完整库进行了初步鉴定和描述。我们发现,水分亏缺比植株结瘤状况改变了更多差异表达基因(DEG)的表达。其中,我们鉴定出12个硫氧还蛋白(Trx)差异表达基因和12个谷氧还蛋白(Grx)差异表达基因,它们在我们的RNA测序数据中占已检测到的大豆硫氧还蛋白(GmTrx)和谷氧还蛋白(GmGrx)的很大一部分。此外,我们鉴定出一个富集网络,其中一个大豆硫氧还蛋白(GmTrx)和一个大豆谷氧还蛋白(GmGrx)相互作用,并通过几种类型的相互作用与氮代谢酶相关联。

https://cdn.ncbi.nlm.nih.gov/pmc/blobs/b85a/9405309/68c248ba0fa9/antioxidants-11-01622-g006.jpg
https://cdn.ncbi.nlm.nih.gov/pmc/blobs/b85a/9405309/5d6d4dd8bf5e/antioxidants-11-01622-g001.jpg
https://cdn.ncbi.nlm.nih.gov/pmc/blobs/b85a/9405309/ca640ff29540/antioxidants-11-01622-g002.jpg
https://cdn.ncbi.nlm.nih.gov/pmc/blobs/b85a/9405309/07100a562a68/antioxidants-11-01622-g003.jpg
https://cdn.ncbi.nlm.nih.gov/pmc/blobs/b85a/9405309/d9cacc86afe8/antioxidants-11-01622-g004.jpg
https://cdn.ncbi.nlm.nih.gov/pmc/blobs/b85a/9405309/0264bb5845a4/antioxidants-11-01622-g005.jpg
https://cdn.ncbi.nlm.nih.gov/pmc/blobs/b85a/9405309/68c248ba0fa9/antioxidants-11-01622-g006.jpg
https://cdn.ncbi.nlm.nih.gov/pmc/blobs/b85a/9405309/5d6d4dd8bf5e/antioxidants-11-01622-g001.jpg
https://cdn.ncbi.nlm.nih.gov/pmc/blobs/b85a/9405309/ca640ff29540/antioxidants-11-01622-g002.jpg
https://cdn.ncbi.nlm.nih.gov/pmc/blobs/b85a/9405309/07100a562a68/antioxidants-11-01622-g003.jpg
https://cdn.ncbi.nlm.nih.gov/pmc/blobs/b85a/9405309/d9cacc86afe8/antioxidants-11-01622-g004.jpg
https://cdn.ncbi.nlm.nih.gov/pmc/blobs/b85a/9405309/0264bb5845a4/antioxidants-11-01622-g005.jpg
https://cdn.ncbi.nlm.nih.gov/pmc/blobs/b85a/9405309/68c248ba0fa9/antioxidants-11-01622-g006.jpg

相似文献

1
Analysis of Thioredoxins and Glutaredoxins in Soybean: Evidence of Translational Regulation under Water Restriction.大豆中硫氧还蛋白和谷氧还蛋白的分析:水分限制下翻译调控的证据
Antioxidants (Basel). 2022 Aug 21;11(8):1622. doi: 10.3390/antiox11081622.
2
Water deficit response in nodulated soybean roots: a comprehensive transcriptome and translatome network analysis.结瘤大豆根系水分亏缺响应:综合转录组和翻译组网络分析。
BMC Plant Biol. 2024 Jun 21;24(1):585. doi: 10.1186/s12870-024-05280-5.
3
Thioredoxin and glutaredoxin systems in plants: molecular mechanisms, crosstalks, and functional significance.植物中的硫氧还蛋白和谷氧还蛋白系统:分子机制、串扰和功能意义。
Antioxid Redox Signal. 2012 Oct 15;17(8):1124-60. doi: 10.1089/ars.2011.4327. Epub 2012 Jun 8.
4
RNA-Seq Analysis of Differential Gene Expression Responding to Different Rhizobium Strains in Soybean (Glycine max) Roots.大豆(Glycine max)根中响应不同根瘤菌菌株的差异基因表达的RNA测序分析
Front Plant Sci. 2016 May 30;7:721. doi: 10.3389/fpls.2016.00721. eCollection 2016.
5
Single-cell transcriptome atlases of soybean root and mature nodule reveal new regulatory programs that control the nodulation process.大豆根和成熟根瘤的单细胞转录组图谱揭示了控制结瘤过程的新调控程序。
Plant Commun. 2024 Aug 12;5(8):100984. doi: 10.1016/j.xplc.2024.100984. Epub 2024 Jun 6.
6
Overexpression of GmPAP4 Enhances Symbiotic Nitrogen Fixation and Seed Yield in Soybean under Phosphorus-Deficient Condition.GmPAP4 的过表达增强了磷缺乏条件下大豆的共生固氮和种子产量。
Int J Mol Sci. 2024 Mar 25;25(7):3649. doi: 10.3390/ijms25073649.
7
A high-resolution transcriptomic atlas depicting nitrogen fixation and nodule development in soybean.高分辨率转录组图谱描绘了大豆中的氮固定和根瘤发育。
J Integr Plant Biol. 2023 Jun;65(6):1536-1552. doi: 10.1111/jipb.13495. Epub 2023 May 22.
8
Co-inoculation of rhizobacteria promotes growth, yield, and nutrient contents in soybean and improves soil enzymes and nutrients under drought conditions.根际细菌共接种促进干旱条件下大豆的生长、产量和养分含量,并改善土壤酶和养分。
Sci Rep. 2021 Nov 11;11(1):22081. doi: 10.1038/s41598-021-01337-9.
9
is a hub gene responsive to brassinosteroid signaling that suppresses nodulation in soybean ().是一个响应油菜素类固醇信号传导的枢纽基因,可抑制大豆的结瘤()。
Front Plant Sci. 2025 Jan 16;15:1507307. doi: 10.3389/fpls.2024.1507307. eCollection 2024.
10
A Comprehensive Transcriptome Atlas Reveals the Crucial Role of LncRNAs in Maintaining Nodulation Homeostasis in Soybean.一份全面的转录组图谱揭示了长链非编码RNA在维持大豆结瘤稳态中的关键作用。
Adv Sci (Weinh). 2025 Feb;12(7):e2412104. doi: 10.1002/advs.202412104. Epub 2024 Dec 24.

引用本文的文献

1
Thiol-based redox sensing regulates the yellow pigment and antioxidant accumulation and improves the nutritional quality of wheat grains ( L.).基于硫醇的氧化还原感应调节黄色素和抗氧化剂积累并改善小麦籽粒的营养品质。
Front Plant Sci. 2025 May 30;16:1488697. doi: 10.3389/fpls.2025.1488697. eCollection 2025.
2
Legume-rhizobia symbiosis: Translatome analysis.豆科植物-根瘤菌共生:转录组分析
Genet Mol Biol. 2024 Jul 1;47Suppl 1(Suppl 1):e20230284. doi: 10.1590/1678-4685-GMB-2023-0284. eCollection 2024.
3
Water deficit response in nodulated soybean roots: a comprehensive transcriptome and translatome network analysis.

本文引用的文献

1
Genome-wide analysis and transcriptional regulation of the typical and atypical thioredoxins in Arabidopsis thaliana.拟南芥典型和非典型硫氧还蛋白的全基因组分析和转录调控。
FEBS Lett. 2021 Nov;595(21):2715-2730. doi: 10.1002/1873-3468.14197. Epub 2021 Oct 10.
2
Thioredoxin 2 and 1 Show Different Subcellular Localizations and Redox-Active Functions, and Are Extrachloroplastic Factors Influencing Photosynthetic Performance in Fluctuating Light.硫氧还蛋白2和1表现出不同的亚细胞定位和氧化还原活性功能,并且是影响波动光下光合性能的叶绿体外因子。
Antioxidants (Basel). 2021 Apr 29;10(5):705. doi: 10.3390/antiox10050705.
3
结瘤大豆根系水分亏缺响应:综合转录组和翻译组网络分析。
BMC Plant Biol. 2024 Jun 21;24(1):585. doi: 10.1186/s12870-024-05280-5.
4
Members of the CaTrxh Family Respond to High Temperature and Exhibit Dynamic Hetero/Homo Interactions.卡特家族成员对高温做出响应,并表现出动态的异/同型相互作用。
Int J Mol Sci. 2024 Jan 31;25(3):1729. doi: 10.3390/ijms25031729.
5
Physiological and RNA-Seq Analyses on Exogenous Strigolactones Alleviating Drought by Improving Antioxidation and Photosynthesis in Wheat ( L.).外源独脚金内酯通过提高小麦抗氧化能力和光合作用缓解干旱的生理及RNA测序分析
Antioxidants (Basel). 2023 Oct 20;12(10):1884. doi: 10.3390/antiox12101884.
6
Correction: Sainz et al. Analysis of Thioredoxins and Glutaredoxins in Soybean: Evidence of Translational Regulation under Water Restriction. 2022, , 1622.更正:萨恩斯等人。大豆中硫氧还蛋白和谷氧还蛋白的分析:水分限制下翻译调控的证据。2022年,,1622。 (注:原文中两个逗号处信息缺失,翻译时保留原文格式)
Antioxidants (Basel). 2023 Jul 3;12(7):1377. doi: 10.3390/antiox12071377.
7
Genome-Wide Association Analysis for Resistance to Causing Red Leaf Blotch Disease in Soybean.大豆抗赤斑病的全基因组关联分析。
Genes (Basel). 2023 Jun 15;14(6):1271. doi: 10.3390/genes14061271.
8
Functional Characterization of Sugar Beet M14 Antioxidant Enzymes in Plant Salt Stress Tolerance.甜菜M14抗氧化酶在植物耐盐胁迫中的功能特性分析
Antioxidants (Basel). 2022 Dec 27;12(1):57. doi: 10.3390/antiox12010057.
The Chemistry of Reactive Oxygen Species (ROS) Revisited: Outlining Their Role in Biological Macromolecules (DNA, Lipids and Proteins) and Induced Pathologies.
重新审视活性氧(ROS)的化学性质:概述其在生物大分子(DNA、脂质和蛋白质)中的作用以及诱导的病理学。
Int J Mol Sci. 2021 Apr 28;22(9):4642. doi: 10.3390/ijms22094642.
4
Multiple levels of crosstalk in hormone networks regulating plant defense.激素网络调控植物防御的多层次串扰。
Plant J. 2021 Jan;105(2):489-504. doi: 10.1111/tpj.15124. Epub 2020 Dec 19.
5
The Arabidopsis Gene Is Involved in Anisotropic Root Growth during Osmotic Stress Adaptation.拟南芥基因参与渗透胁迫适应过程中的根生长各向异性。
Genes (Basel). 2021 Feb 7;12(2):236. doi: 10.3390/genes12020236.
6
Gene-wide identification and expression analysis of the PMEI family genes in soybean (Glycine max).大豆(Glycine max)中PMEI家族基因的全基因鉴定与表达分析。
3 Biotech. 2020 Aug;10(8):335. doi: 10.1007/s13205-020-02328-9. Epub 2020 Jul 6.
7
Reprogramming of Root Cells during Nitrogen-Fixing Symbiosis Involves Dynamic Polysome Association of Coding and Noncoding RNAs.固氮共生过程中根细胞的重编程涉及编码和非编码 RNA 的动态多核糖体结合。
Plant Cell. 2020 Feb;32(2):352-373. doi: 10.1105/tpc.19.00647. Epub 2019 Nov 20.
8
The Roles of in Improving Salt Tolerance and Decreasing ABA Sensitivity in Soybean.[具体物质]在提高大豆耐盐性和降低脱落酸敏感性中的作用
Front Plant Sci. 2019 Jul 23;10:940. doi: 10.3389/fpls.2019.00940. eCollection 2019.
9
OsBBX14 promotes photomorphogenesis in rice by activating OsHY5L1 expression under blue light conditions.OsBBX14 通过在蓝光条件下激活 OsHY5L1 的表达促进水稻的光形态发生。
Plant Sci. 2019 Jul;284:192-202. doi: 10.1016/j.plantsci.2019.04.017. Epub 2019 Apr 23.
10
Isolation and functional validation of the CmLOX08 promoter associated with signalling molecule and abiotic stress responses in oriental melon, Cucumis melo var. makuwa Makino.与信号分子和非生物胁迫响应相关的东方甜瓜(Cucumis melo var. makuwa Makino)CmLOX08 启动子的分离与功能验证。
BMC Plant Biol. 2019 Feb 15;19(1):75. doi: 10.1186/s12870-019-1678-1.