Suppr超能文献

LIMIT 是癌症免疫和免疫治疗中的一种免疫原性 lncRNA。

LIMIT is an immunogenic lncRNA in cancer immunity and immunotherapy.

机构信息

Department of Surgery, University of Michigan, Ann Arbor, MI, USA.

Center of Excellence for Cancer Immunology and Immunotherapy, University of Michigan Rogel Cancer Center, Ann Arbor, MI, USA.

出版信息

Nat Cell Biol. 2021 May;23(5):526-537. doi: 10.1038/s41556-021-00672-3. Epub 2021 May 6.

Abstract

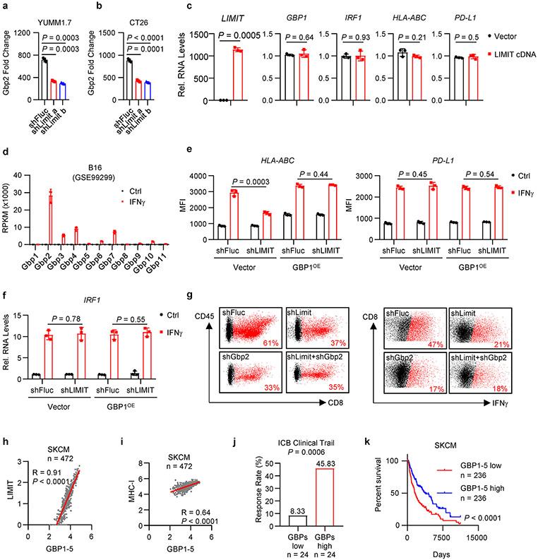
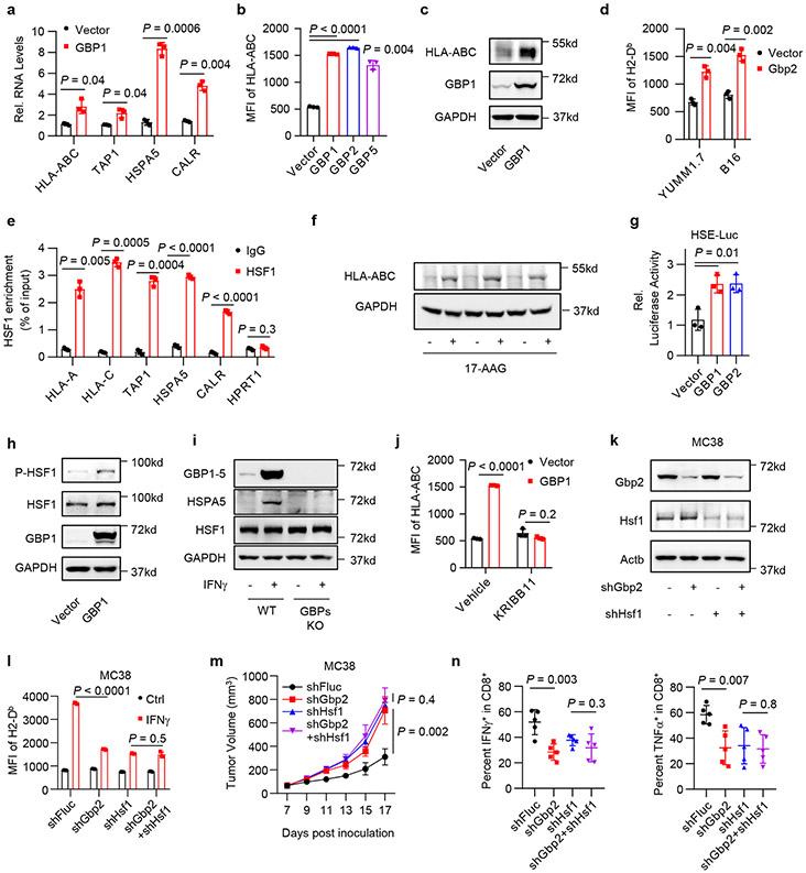
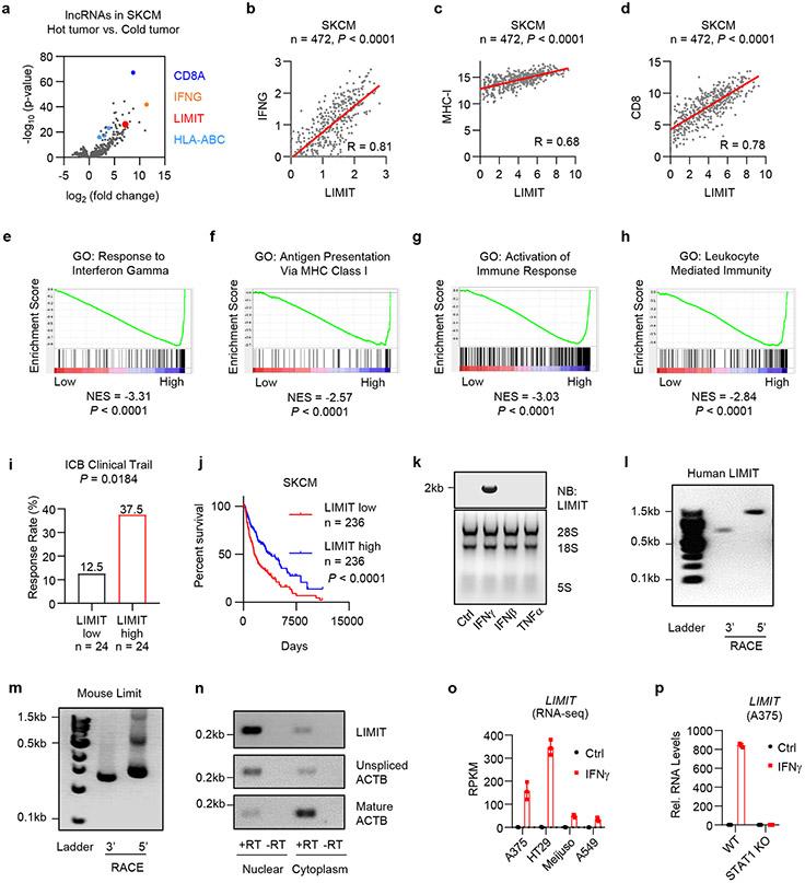
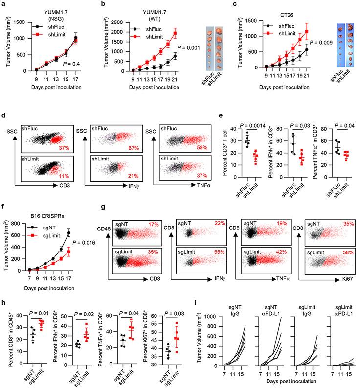
Major histocompatibility complex-I (MHC-I) presents tumour antigens to CD8 T cells and triggers anti-tumour immunity. Humans may have 30,000-60,000 long noncoding RNAs (lncRNAs). However, it remains poorly understood whether lncRNAs affect tumour immunity. Here, we identify a lncRNA, lncRNA inducing MHC-I and immunogenicity of tumour (LIMIT), in humans and mice. We found that IFNγ stimulated LIMIT, LIMIT cis-activated the guanylate-binding protein (GBP) gene cluster and GBPs disrupted the association between HSP90 and heat shock factor-1 (HSF1), thereby resulting in HSF1 activation and transcription of MHC-I machinery, but not PD-L1. RNA-guided CRISPR activation of LIMIT boosted GBPs and MHC-I, and potentiated tumour immunogenicity and checkpoint therapy. Silencing LIMIT, GBPs and/or HSF1 diminished MHC-I, impaired antitumour immunity and blunted immunotherapy efficacy. Clinically, LIMIT, GBP- and HSF1-signalling transcripts and proteins correlated with MHC-I, tumour-infiltrating T cells and checkpoint blockade response in patients with cancer. Together, we demonstrate that LIMIT is a cancer immunogenic lncRNA and the LIMIT-GBP-HSF1 axis may be targetable for cancer immunotherapy.

摘要

主要组织相容性复合体-I(MHC-I)将肿瘤抗原呈递给 CD8 T 细胞,并触发抗肿瘤免疫。人类可能有 30000-60000 个长非编码 RNA(lncRNA)。然而,lncRNA 是否影响肿瘤免疫仍知之甚少。在这里,我们在人类和小鼠中鉴定了一种 lncRNA,即 lncRNA 诱导 MHC-I 和肿瘤免疫原性(LIMIT)。我们发现 IFNγ 刺激 LIMIT,LIMIT 顺式激活鸟苷酸结合蛋白(GBP)基因簇,GBPs 破坏 HSP90 与热休克因子-1(HSF1)的结合,从而导致 HSF1 激活和 MHC-I 机制的转录,但不包括 PD-L1。RNA 引导的 CRISPR 激活 LIMIT 可增强 GBP 和 MHC-I,并增强肿瘤免疫原性和检查点治疗。沉默 LIMIT、GBP 和/或 HSF1 会减少 MHC-I,损害抗肿瘤免疫并减弱免疫治疗效果。临床上,LIMIT、GBP 和 HSF1 信号转导转录本和蛋白质与癌症患者的 MHC-I、肿瘤浸润 T 细胞和检查点阻断反应相关。总之,我们证明 LIMIT 是一种癌症免疫原性 lncRNA,LIMIT-GBP-HSF1 轴可能是癌症免疫治疗的靶点。

https://cdn.ncbi.nlm.nih.gov/pmc/blobs/13cf/8122078/a47d321493bf/nihms-1689276-f0007.jpg

文献检索

告别复杂PubMed语法,用中文像聊天一样搜索,搜遍4000万医学文献。AI智能推荐,让科研检索更轻松。

立即免费搜索

文件翻译

保留排版,准确专业,支持PDF/Word/PPT等文件格式,支持 12+语言互译。

免费翻译文档

深度研究

AI帮你快速写综述,25分钟生成高质量综述,智能提取关键信息,辅助科研写作。

立即免费体验