Suppr超能文献

比较基于嗅鞘细胞移植和重复磁刺激的两种治疗策略对雌性小鼠脊髓损伤后的效果。

Comparison of the effects of two therapeutic strategies based on olfactory ensheathing cell transplantation and repetitive magnetic stimulation after spinal cord injury in female mice.

机构信息

Normandie Univ, UNIROUEN, EA3830-GRHV, Rouen, France.

Institute for Research and Innovation in Biomedicine (IRIB), Rouen, France.

出版信息

J Neurosci Res. 2021 Jul;99(7):1835-1849. doi: 10.1002/jnr.24836. Epub 2021 May 7.

Abstract

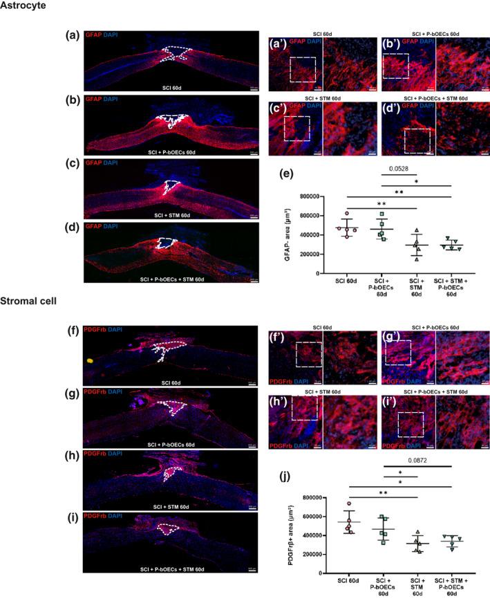
Spinal cord injury (SCI) is a debilitating condition, which leads to a permanent loss of functions below the injury site. The events which take place after SCI are characterized by cellular death, release of inhibitory factors, and inflammation. Many therapies have been studied to cure SCI, among them magnetic stimulation aims to reduce the secondary damages in particular by decreasing apoptosis, while, cellular transplantation promotes neuroregeneration by enhancing axonal regrowth. In the present study, we compared individually primary olfactory ensheathing cell (OEC) transplantation and repetitive trans-spinal magnetic stimulation (rTSMS) and then, we combined these two therapeutic approaches on tissue repair and functional recovery after SCI. To do so, SCIs were performed at Th10 level on female C57BL/6 mice, which were randomized into four groups: SCI, SCI + primary bOECs, SCI + STM, SCI + primary bulbar olfactory ensheathing cells (bOECs) + stimulation (STM). On these animals bioluminescence, immunohistological, and behavioral experiments were performed after SCI. Our results show that rTSMS has beneficial effect on the modulation of spinal scar by reducing fibrosis, demyelination, and microglial cell activation and by increasing the astroglial component of the scar, while, primary bOEC transplantation decreases microglial reactivity. At the opposite, locotronic experiments show that both treatments induce functional recovery. We did not observed any additional effect by combining the two therapeutic approaches. Taken together, the present study indicates that primary bOEC transplantation and rTSMS treatment act through different mechanisms after SCI to induce functional recovery. In our experimental paradigm, the combination of the two therapies does not induce any additional benefit.

摘要

脊髓损伤 (SCI) 是一种使人衰弱的疾病,会导致损伤部位以下的功能永久丧失。SCI 后发生的事件以细胞死亡、抑制因子释放和炎症为特征。许多治疗方法已被研究用于治疗 SCI,其中磁刺激旨在通过减少细胞凋亡来减少继发性损伤,而细胞移植通过促进轴突再生来促进神经再生。在本研究中,我们比较了单独的初级嗅鞘细胞 (OEC) 移植和重复经颅磁刺激 (rTSMS),然后将这两种治疗方法结合起来,研究它们对 SCI 后组织修复和功能恢复的影响。为此,在雌性 C57BL/6 小鼠的 Th10 水平进行 SCI,将小鼠随机分为四组:SCI 组、SCI+初级嗅鞘细胞 (bOEC) 组、SCI+STM 组、SCI+初级嗅球嗅鞘细胞 (bOEC) +刺激 (STM) 组。在这些动物中,SCI 后进行生物发光、免疫组织化学和行为学实验。我们的结果表明,rTSMS 通过减少纤维化、脱髓鞘和小胶质细胞激活以及增加瘢痕的星形胶质细胞成分对脊髓瘢痕有有益的调节作用,而初级 bOEC 移植可减少小胶质细胞反应性。相反,locotronic 实验表明,两种治疗方法都能诱导功能恢复。我们没有观察到两种治疗方法联合使用会产生任何额外的效果。综上所述,本研究表明,初级 bOEC 移植和 rTSMS 治疗在 SCI 后通过不同的机制诱导功能恢复。在我们的实验方案中,两种疗法的联合使用没有带来任何额外的益处。

https://cdn.ncbi.nlm.nih.gov/pmc/blobs/3230/8359979/02199d7fe678/JNR-99-1835-g003.jpg

文献AI研究员

20分钟写一篇综述,助力文献阅读效率提升50倍。

立即体验

用中文搜PubMed

大模型驱动的PubMed中文搜索引擎

马上搜索

文档翻译

学术文献翻译模型,支持多种主流文档格式。

立即体验