Suppr超能文献

非洲古人类口腔微生物组的进化和生态变化。

The evolution and changing ecology of the African hominid oral microbiome.

机构信息

Department of Archaeogenetics, Max Planck Institute for the Science of Human History, 07745 Jena, Germany;

Institute for Pre- and Protohistoric Archaeology and Archaeology of the Roman Provinces, Ludwig-Maximilians-University Münich, 80539 Münich, Germany.

出版信息

Proc Natl Acad Sci U S A. 2021 May 18;118(20). doi: 10.1073/pnas.2021655118.

Abstract

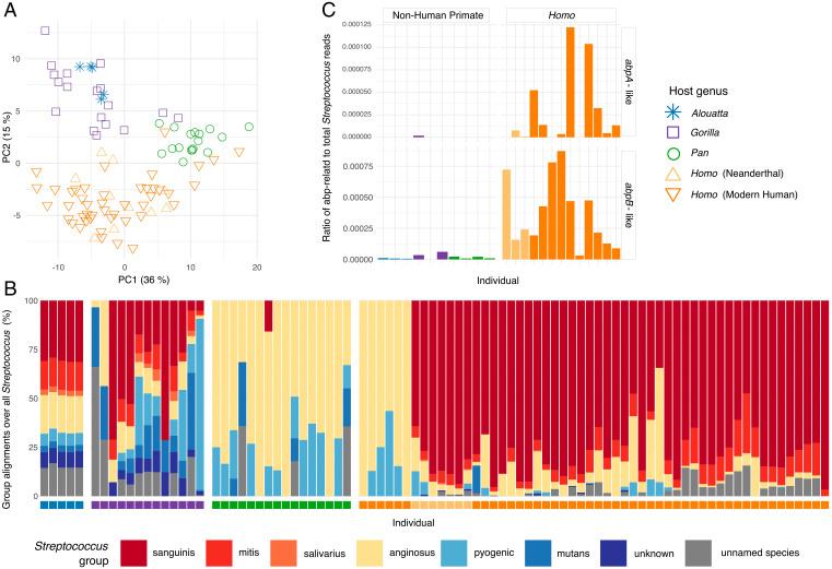
The oral microbiome plays key roles in human biology, health, and disease, but little is known about the global diversity, variation, or evolution of this microbial community. To better understand the evolution and changing ecology of the human oral microbiome, we analyzed 124 dental biofilm metagenomes from humans, including Neanderthals and Late Pleistocene to present-day modern humans, chimpanzees, and gorillas, as well as New World howler monkeys for comparison. We find that a core microbiome of primarily biofilm structural taxa has been maintained throughout African hominid evolution, and these microbial groups are also shared with howler monkeys, suggesting that they have been important oral members since before the catarrhine-platyrrhine split ca. 40 Mya. However, community structure and individual microbial phylogenies do not closely reflect host relationships, and the dental biofilms of and chimpanzees are distinguished by major taxonomic and functional differences. Reconstructing oral metagenomes from up to 100 thousand years ago, we show that the microbial profiles of both Neanderthals and modern humans are highly similar, sharing functional adaptations in nutrient metabolism. These include an apparent -specific acquisition of salivary amylase-binding capability by oral streptococci, suggesting microbial coadaptation with host diet. We additionally find evidence of shared genetic diversity in the oral bacteria of Neanderthal and Upper Paleolithic modern humans that is not observed in later modern human populations. Differences in the oral microbiomes of African hominids provide insights into human evolution, the ancestral state of the human microbiome, and a temporal framework for understanding microbial health and disease.

摘要

口腔微生物组在人类生物学、健康和疾病中发挥着关键作用,但人们对该微生物群落的全球多样性、变异性或进化知之甚少。为了更好地了解人类口腔微生物组的进化和不断变化的生态,我们分析了来自人类、尼安德特人和更新世晚期到现代人类、黑猩猩和大猩猩以及新世界吼猴的 124 个牙菌斑宏基因组。我们发现,一个主要由生物膜结构分类群组成的核心微生物组在非洲人类进化过程中一直保持不变,这些微生物群也与吼猴共享,表明它们自约 4000 万年前的猫型亚目和阔鼻猴亚目分化以来一直是重要的口腔成员。然而,群落结构和个体微生物系统发育与宿主关系并不密切,和黑猩猩的牙菌斑生物膜在主要分类和功能上存在差异。我们从距今多达 10 万年的时间重建了口腔宏基因组,结果表明,尼安德特人和现代人类的微生物谱非常相似,在营养代谢方面具有功能适应性。其中包括口腔链球菌明显获得了唾液淀粉酶结合能力,这表明微生物与宿主饮食存在共同适应。我们还发现,尼安德特人和旧石器时代晚期现代人类口腔细菌的共享遗传多样性证据在后来的现代人类群体中没有观察到。非洲古人类口腔微生物组的差异为人类进化、人类微生物组的原始状态以及理解微生物健康和疾病的时间框架提供了深入了解。

https://cdn.ncbi.nlm.nih.gov/pmc/blobs/db42/8157933/a9acce803c26/pnas.2021655118fig01.jpg

文献检索

告别复杂PubMed语法,用中文像聊天一样搜索,搜遍4000万医学文献。AI智能推荐,让科研检索更轻松。

立即免费搜索

文件翻译

保留排版,准确专业,支持PDF/Word/PPT等文件格式,支持 12+语言互译。

免费翻译文档

深度研究

AI帮你快速写综述,25分钟生成高质量综述,智能提取关键信息,辅助科研写作。

立即免费体验