Suppr超能文献

严重急性呼吸综合征冠状病毒2通过降低细胞核内双特异性磷酸酶1和双特异性磷酸酶5的表达来“开启”丝裂原活化蛋白激酶和核因子κB信号通路。

SARS-CoV-2 Switches 'on' MAPK and NFκB Signaling via the Reduction of Nuclear DUSP1 and DUSP5 Expression.

作者信息

Goel Swati, Saheb Sharif-Askari Fatemeh, Saheb Sharif Askari Narjes, Madkhana Bushra, Alwaa Ahmad Munzer, Mahboub Bassam, Zakeri Adel M, Ratemi Elaref, Hamoudi Rifat, Hamid Qutayba, Halwani Rabih

机构信息

Sharjah Institute of Medical Research, University of Sharjah, Sharjah, United Arab Emirates.

Department of Clinical Sciences, College of Medicine, University of Sharjah, Sharjah, United Arab Emirates.

出版信息

Front Pharmacol. 2021 Apr 20;12:631879. doi: 10.3389/fphar.2021.631879. eCollection 2021.

Abstract

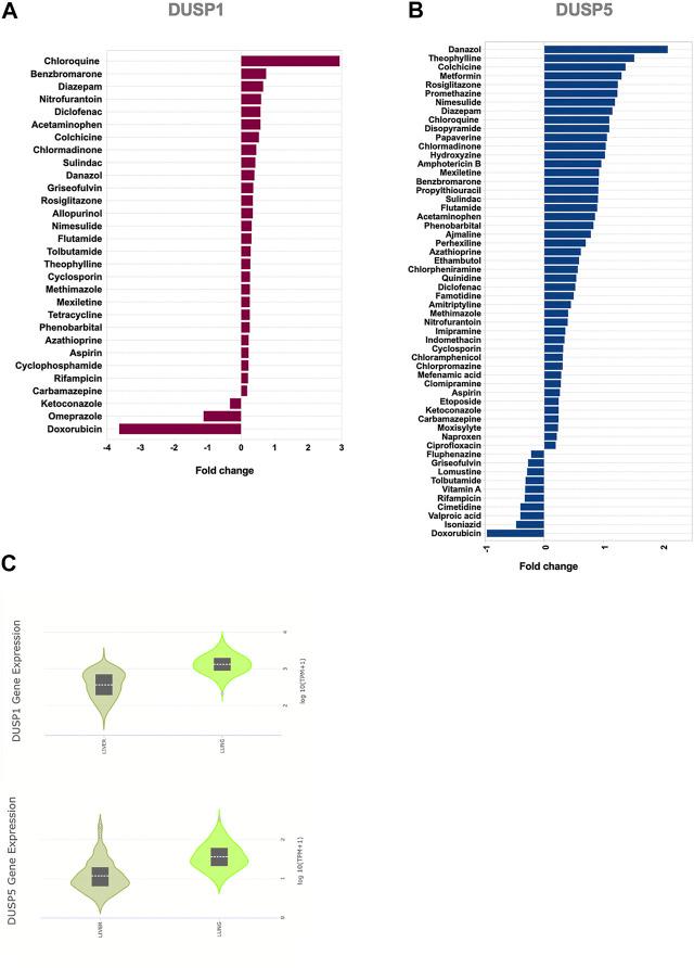
Mitogen-activated protein kinases (MAPK) and NF-kappaB (NF-κB) pathway regulate many cellular processes and are essential for immune cells function. Their activity is controlled by dual-specificity phosphatases (). A comprehensive analysis of publicly available gene expression data sets of human airway epithelial cells (AECs) infected with SARS-CoV-2 identified and among the lowest induced transcripts within these pathways. These proteins are known to downregulate MAPK and NF-κB pathways; and their lower expression was associated with increased activity of MAPK and NF-κB signaling and enhanced expression of proinflammatory cytokines such as . Infection with other coronaviruses did not have a similar effect on these genes. Interestingly, treatment with chloroquine and/or non-steroidal anti-inflammatory drugs counteracted the SARS-CoV-2 induced reduction of and genes expression. Therapeutically, impeding this evasion mechanism of SARS-CoV-2 may help control the exaggerated activation of these immune regulatory pathways during a COVID-19 infection.

摘要

丝裂原活化蛋白激酶(MAPK)和核因子κB(NF-κB)信号通路调节许多细胞过程,对免疫细胞功能至关重要。它们的活性由双特异性磷酸酶控制。对感染严重急性呼吸综合征冠状病毒2(SARS-CoV-2)的人气道上皮细胞(AEC)的公开可用基因表达数据集进行的综合分析表明,这些信号通路中诱导转录本最少的基因包括[具体基因1]和[具体基因2]。已知这些蛋白质可下调MAPK和NF-κB信号通路;它们的低表达与MAPK和NF-κB信号的活性增加以及促炎细胞因子如[具体促炎细胞因子]的表达增强有关。感染其他冠状病毒对这些基因没有类似影响。有趣的是,用氯喹和/或非甾体抗炎药治疗可抵消SARS-CoV-2诱导的[具体基因1]和[具体基因2]基因表达降低。在治疗方面,阻止SARS-CoV-2的这种逃避机制可能有助于控制2019冠状病毒病(COVID-19)感染期间这些免疫调节通路的过度激活。

https://cdn.ncbi.nlm.nih.gov/pmc/blobs/756e/8114414/2b1c8a641b48/fphar-12-631879-g001.jpg

文献检索

告别复杂PubMed语法,用中文像聊天一样搜索,搜遍4000万医学文献。AI智能推荐,让科研检索更轻松。

立即免费搜索

文件翻译

保留排版,准确专业,支持PDF/Word/PPT等文件格式,支持 12+语言互译。

免费翻译文档

深度研究

AI帮你快速写综述,25分钟生成高质量综述,智能提取关键信息,辅助科研写作。

立即免费体验