• 文献检索
  • 文档翻译
  • 深度研究
  • 学术资讯
  • Suppr Zotero 插件Zotero 插件
  • 邀请有礼
  • 套餐&价格
  • 历史记录
应用&插件
Suppr Zotero 插件Zotero 插件浏览器插件Mac 客户端Windows 客户端微信小程序
定价
高级版会员购买积分包购买API积分包
服务
文献检索文档翻译深度研究API 文档MCP 服务
关于我们
关于 Suppr公司介绍联系我们用户协议隐私条款
关注我们

Suppr 超能文献

核心技术专利:CN118964589B侵权必究
粤ICP备2023148730 号-1Suppr @ 2026

文献检索

告别复杂PubMed语法,用中文像聊天一样搜索,搜遍4000万医学文献。AI智能推荐,让科研检索更轻松。

立即免费搜索

文件翻译

保留排版,准确专业,支持PDF/Word/PPT等文件格式,支持 12+语言互译。

免费翻译文档

深度研究

AI帮你快速写综述,25分钟生成高质量综述,智能提取关键信息,辅助科研写作。

立即免费体验

TGF-β 负载的外泌体增强缺血性创面愈合和.

TGF-β loaded exosome enhances ischemic wound healing and .

机构信息

Van Cleve Cardiac Regenerative Medicine Program, Center for Regenerative Medicine, Mayo Clinic, Rochester, MN, USA.

Department of Cardiovascular Medicine, Mayo Clinic, Rochester, MN, USA.

出版信息

Theranostics. 2021 Apr 30;11(13):6616-6631. doi: 10.7150/thno.57701. eCollection 2021.

DOI:10.7150/thno.57701
PMID:33995680
原文链接:https://pmc.ncbi.nlm.nih.gov/articles/PMC8120220/
Abstract

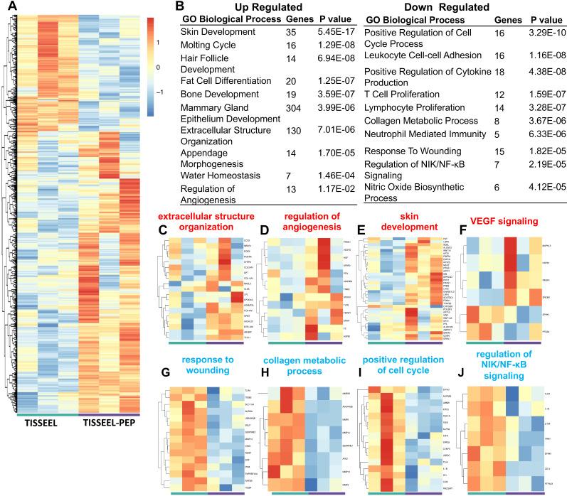
With over seven million infections and $25 billion treatment cost, chronic ischemic wounds are one of the most serious complications in the United States. The controlled release of bioactive factor enriched exosome from finbrin gel was a promising strategy to promote wound healing. To address this unsolved problem, we developed clinical-grade platelets exosome product (PEP), which was incorporate with injectable surgical fibrin sealant (TISSEEL), to promote chronic wound healing and complete skin regeneration. The PEP characterization stimulated cellular activities and rabbit ischemic wound healing capacity of TISSEEL-PEP were performed and analyzed. PEP, enriched with transforming growth factor beta (TGF-β), possessed exosomal characteristics including exosome size, morphology, and typical markers including CD63, CD9, and ALG-2-interacting protein X (Alix). , PEP significantly promoted cell proliferation, migration, tube formation, as well as skin organoid formation. Topical treatment of ischemic wounds with TISSEEL-PEP promoted full-thickness healing with the reacquisition of hair follicles and sebaceous glands. Superior to untreated and TISSEEL-only treated controls, TISSEEL-PEP drove cutaneous healing associated with collagen synthesis and restoration of dermal architecture. Furthermore, PEP promoted epithelial and vascular cell activity enhancing angiogenesis to restore blood flow and mature skin function. Transcriptome deconvolution of TISSEEL-PEP versus TISSEEL-only treated wounds prioritized regenerative pathways encompassing neovascularization, matrix remodeling and tissue growth. This room-temperature stable, lyophilized exosome product is thus capable of delivering a bioactive transforming growth factor beta to drive regenerative events.

摘要

慢性缺血性创面是美国最严重的并发症之一,感染人数超过 700 万,治疗费用达 250 亿美元。纤维连接蛋白凝胶中富含生物活性因子的外泌体的控释是促进伤口愈合的一种很有前途的策略。为了解决这一未解决的问题,我们开发了临床级血小板外泌体产品(PEP),它与可注射外科纤维蛋白密封剂(TISSEEL)结合,以促进慢性伤口愈合和完全皮肤再生。PEP 的特征刺激了细胞活性,进行了 TISSEEL-PEP 对兔缺血性伤口愈合能力的研究和分析。PEP 富含转化生长因子-β(TGF-β),具有外泌体的特征,包括外泌体大小、形态和典型标志物,如 CD63、CD9 和 ALG-2 相互作用蛋白 X(Alix)。PEP 显著促进了细胞增殖、迁移、管状形成以及皮肤类器官的形成。TISSEEL-PEP 对缺血性创面的局部治疗促进了全层愈合,重新获得了毛囊和皮脂腺。与未治疗和仅 TISSEEL 治疗的对照组相比,TISSEEL-PEP 促进了与胶原蛋白合成和真皮结构恢复相关的皮肤愈合。此外,PEP 促进了上皮和血管细胞的活性,增强了血管生成,以恢复血流和成熟皮肤的功能。TISSEEL-PEP 与仅 TISSEEL 治疗的伤口的转录组去卷积优先考虑了包含新生血管形成、基质重塑和组织生长的再生途径。这种室温稳定、冻干的外泌体产品能够递送生物活性转化生长因子-β以驱动再生事件。

https://cdn.ncbi.nlm.nih.gov/pmc/blobs/b38b/8120220/e2825613d907/thnov11p6616g006.jpg
https://cdn.ncbi.nlm.nih.gov/pmc/blobs/b38b/8120220/4f9771764940/thnov11p6616g001.jpg
https://cdn.ncbi.nlm.nih.gov/pmc/blobs/b38b/8120220/4a9c2748a219/thnov11p6616g002.jpg
https://cdn.ncbi.nlm.nih.gov/pmc/blobs/b38b/8120220/1d1028501a31/thnov11p6616g003.jpg
https://cdn.ncbi.nlm.nih.gov/pmc/blobs/b38b/8120220/41514ef5cfe4/thnov11p6616g004.jpg
https://cdn.ncbi.nlm.nih.gov/pmc/blobs/b38b/8120220/246e769bab3f/thnov11p6616g005.jpg
https://cdn.ncbi.nlm.nih.gov/pmc/blobs/b38b/8120220/e2825613d907/thnov11p6616g006.jpg
https://cdn.ncbi.nlm.nih.gov/pmc/blobs/b38b/8120220/4f9771764940/thnov11p6616g001.jpg
https://cdn.ncbi.nlm.nih.gov/pmc/blobs/b38b/8120220/4a9c2748a219/thnov11p6616g002.jpg
https://cdn.ncbi.nlm.nih.gov/pmc/blobs/b38b/8120220/1d1028501a31/thnov11p6616g003.jpg
https://cdn.ncbi.nlm.nih.gov/pmc/blobs/b38b/8120220/41514ef5cfe4/thnov11p6616g004.jpg
https://cdn.ncbi.nlm.nih.gov/pmc/blobs/b38b/8120220/246e769bab3f/thnov11p6616g005.jpg
https://cdn.ncbi.nlm.nih.gov/pmc/blobs/b38b/8120220/e2825613d907/thnov11p6616g006.jpg

相似文献

1
TGF-β loaded exosome enhances ischemic wound healing and .TGF-β 负载的外泌体增强缺血性创面愈合和.
Theranostics. 2021 Apr 30;11(13):6616-6631. doi: 10.7150/thno.57701. eCollection 2021.
2
Engineering Bioactive Self-Healing Antibacterial Exosomes Hydrogel for Promoting Chronic Diabetic Wound Healing and Complete Skin Regeneration.工程化生物活性自修复抗菌外泌体水凝胶促进慢性糖尿病创面愈合和完全皮肤再生。
Theranostics. 2019 Jan 1;9(1):65-76. doi: 10.7150/thno.29766. eCollection 2019.
3
[Effects and mechanism of human umbilical vein endothelial cells-derived exosomes on wound healing in diabetic rabbits].人脐静脉内皮细胞源性外泌体对糖尿病兔伤口愈合的影响及机制
Zhonghua Shao Shang Yu Chuang Mian Xiu Fu Za Zhi. 2022 Nov 20;38(11):1023-1033. doi: 10.3760/cma.j.cn501225-20220622-00254.
4
Extracellular matrix/stromal vascular fraction gel conditioned medium accelerates wound healing in a murine model.细胞外基质/基质血管成分凝胶条件培养基可加速小鼠模型中的伤口愈合。
Wound Repair Regen. 2017 Nov;25(6):923-932. doi: 10.1111/wrr.12602. Epub 2018 Feb 6.
5
A Ready-to-Use Purified Exosome Product for Volumetric Muscle Loss and Functional Recovery.一种即用型纯化细胞外囊泡产品,可治疗体积性肌肉损失和促进功能恢复。
Tissue Eng Part A. 2023 Sep;29(17-18):481-490. doi: 10.1089/ten.TEA.2023.0057.
6
Transforming growth factor-beta2 (TGF-beta2) reverses the inhibitory effects of fibrin sealant on cutaneous wound repair in the pig.转化生长因子-β2(TGF-β2)可逆转纤维蛋白密封剂对猪皮肤伤口修复的抑制作用。
Wound Repair Regen. 2002 Jul-Aug;10(4):252-8. doi: 10.1046/j.1524-475x.2002.10409.x.
7
GelMA combined with sustained release of HUVECs derived exosomes for promoting cutaneous wound healing and facilitating skin regeneration.GelMA 复合 HUVECs 来源的外泌体的持续释放促进皮肤伤口愈合和皮肤再生。
J Mol Histol. 2020 Jun;51(3):251-263. doi: 10.1007/s10735-020-09877-6. Epub 2020 May 9.
8
Efficient Angiogenesis-Based Diabetic Wound Healing/Skin Reconstruction through Bioactive Antibacterial Adhesive Ultraviolet Shielding Nanodressing with Exosome Release.高效血管生成的糖尿病创面愈合/皮肤重建:基于具有外泌体释放功能的生物活性抗菌黏附型紫外屏蔽纳米敷料。
ACS Nano. 2019 Sep 24;13(9):10279-10293. doi: 10.1021/acsnano.9b03656. Epub 2019 Sep 9.
9
GelMA loaded with platelet lysate promotes skin regeneration and angiogenesis in pressure ulcers by activating STAT3.载血小板裂解物的 GelMA 通过激活 STAT3 促进压疮皮肤再生和血管生成。
Sci Rep. 2024 Aug 7;14(1):18345. doi: 10.1038/s41598-024-67304-2.
10
Umbilical Cord-Derived Mesenchymal Stem Cell-Derived Exosomes Combined Pluronic F127 Hydrogel Promote Chronic Diabetic Wound Healing and Complete Skin Regeneration.脐带间充质干细胞衍生外泌体复合普朗尼克 F127 水凝胶促进慢性糖尿病创面愈合及完全皮肤再生。
Int J Nanomedicine. 2020 Aug 11;15:5911-5926. doi: 10.2147/IJN.S249129. eCollection 2020.

引用本文的文献

1
Neodymium-doped mesoporous silica nanoparticles promote bone regeneration via autophagy-mediated macrophage immunomodulation.掺钕介孔二氧化硅纳米颗粒通过自噬介导的巨噬细胞免疫调节促进骨再生。
Mater Today Bio. 2025 Aug 12;34:102198. doi: 10.1016/j.mtbio.2025.102198. eCollection 2025 Oct.
2
From bench to bedside: the research status and application opportunity of extracellular vesicles and their engineering strategies in the treatment of skin defects.从 bench 到床边:细胞外囊泡及其工程策略在皮肤缺损治疗中的研究现状与应用机遇
J Nanobiotechnology. 2025 May 25;23(1):375. doi: 10.1186/s12951-025-03461-4.
3
Exosomes as natural vectors for therapeutic delivery of bioactive compounds in skin diseases.

本文引用的文献

1
Probiomimetics-Novel Lactobacillus-Mimicking Microparticles Show Anti-Inflammatory and Barrier-Protecting Effects in Gastrointestinal Models.仿生益生菌-新型模拟乳酸杆菌的微颗粒在胃肠道模型中显示出抗炎和保护屏障的作用。
Small. 2020 Oct;16(40):e2003158. doi: 10.1002/smll.202003158. Epub 2020 Sep 3.
2
Five year mortality and direct costs of care for people with diabetic foot complications are comparable to cancer.糖尿病足并发症患者的 5 年死亡率和医疗费用直接堪比癌症。
J Foot Ankle Res. 2020 Mar 24;13(1):16. doi: 10.1186/s13047-020-00383-2.
3
Negative pressure wound therapy versus standard treatment in patients with acute conflict-related extremity wounds: a pragmatic, multisite, randomised controlled trial.
外泌体作为治疗性递送生物活性化合物治疗皮肤疾病的天然载体。
Front Pharmacol. 2025 Apr 28;16:1485769. doi: 10.3389/fphar.2025.1485769. eCollection 2025.
4
Blood Plasma, Fibrinogen or Fibrin Biomaterial for the Manufacturing of Skin Tissue-Engineered Products and Other Dermatological Treatments: A Systematic Review.用于制造皮肤组织工程产品及其他皮肤科治疗的血浆、纤维蛋白原或纤维蛋白生物材料:一项系统综述
J Funct Biomater. 2025 Feb 22;16(3):79. doi: 10.3390/jfb16030079.
5
Fibroblast-derived osteoglycin promotes epithelial cell repair.成纤维细胞衍生的骨形成蛋白聚糖促进上皮细胞修复。
NPJ Regen Med. 2025 Mar 25;10(1):16. doi: 10.1038/s41536-025-00404-3.
6
Transcutaneous electrical acustimulation promotes wound healing in mice by modulating signaling molecules and mitochondria function.经皮电声刺激通过调节信号分子和线粒体功能促进小鼠伤口愈合。
Arch Dermatol Res. 2025 Feb 8;317(1):368. doi: 10.1007/s00403-024-03754-y.
7
Amniotic fluid stem cell extracellular vesicles as a novel fetal therapy for pulmonary hypoplasia: a review on mechanisms and translational potential.羊水干细胞外泌体作为治疗肺发育不全的新型胎儿疗法:作用机制及转化潜力综述
Stem Cells Transl Med. 2025 Jan 17;14(1). doi: 10.1093/stcltm/szae095.
8
Exosomes derived from umbilical cord mesenchymal stem cells promote healing of complex perianal fistulas in rats.源自脐带间充质干细胞的外泌体促进大鼠复杂性肛瘘的愈合。
Stem Cell Res Ther. 2024 Dec 29;15(1):414. doi: 10.1186/s13287-024-04028-0.
9
Unveiling the promise: Exosomes as game-changers in anti-infective therapy.揭示前景:外泌体成为抗感染治疗的变革者
Exploration (Beijing). 2024 Mar 12;4(5):20230139. doi: 10.1002/EXP.20230139. eCollection 2024 Oct.
10
Intermittent hypoxic training - derived exosomes in stroke rehabilitation.间歇性低氧训练衍生的外泌体在中风康复中的作用
Front Integr Neurosci. 2024 Sep 11;18:1475234. doi: 10.3389/fnint.2024.1475234. eCollection 2024.
负压伤口疗法与标准治疗在急性冲突相关四肢创伤患者中的比较:一项实用、多中心、随机对照试验。
Lancet Glob Health. 2020 Mar;8(3):e423-e429. doi: 10.1016/S2214-109X(19)30547-9.
4
Role of TGF-β in Skin Chronic Wounds: A Keratinocyte Perspective.TGF-β 在皮肤慢性伤口中的作用:角化细胞的观点。
Cells. 2020 Jan 28;9(2):306. doi: 10.3390/cells9020306.
5
Characterization of a purified exosome product and its effects on canine flexor tenocyte biology.一种纯化的外泌体产物的特性及其对犬屈肌腱成纤维细胞生物学的影响。
J Orthop Res. 2020 Aug;38(8):1845-1855. doi: 10.1002/jor.24587. Epub 2020 Jan 24.
6
Mesenchymal stromal cells-exosomes: a promising cell-free therapeutic tool for wound healing and cutaneous regeneration.间充质基质细胞外泌体:一种用于伤口愈合和皮肤再生的有前景的无细胞治疗工具。
Burns Trauma. 2019 Dec 26;7:38. doi: 10.1186/s41038-019-0178-8. eCollection 2019.
7
Exosome-Guided Phenotypic Switch of M1 to M2 Macrophages for Cutaneous Wound Healing.外泌体引导M1巨噬细胞向M2巨噬细胞表型转换促进皮肤伤口愈合
Adv Sci (Weinh). 2019 Aug 27;6(20):1900513. doi: 10.1002/advs.201900513. eCollection 2019 Oct 16.
8
Endosomal signalling via exosome surface TGFβ-1.通过外泌体表面转化生长因子β-1进行的内体信号传导。
J Extracell Vesicles. 2019 Sep 20;8(1):1650458. doi: 10.1080/20013078.2019.1650458. eCollection 2019.
9
Advances in therapeutic applications of extracellular vesicles.细胞外囊泡治疗应用的新进展。
Sci Transl Med. 2019 May 15;11(492). doi: 10.1126/scitranslmed.aav8521.
10
Review of the Isolation, Characterization, Biological Function, and Multifarious Therapeutic Approaches of Exosomes.外泌体的分离、鉴定、生物学功能及多种治疗方法的综述。
Cells. 2019 Apr 3;8(4):307. doi: 10.3390/cells8040307.