• 文献检索
  • 文档翻译
  • 深度研究
  • 学术资讯
  • Suppr Zotero 插件Zotero 插件
  • 邀请有礼
  • 套餐&价格
  • 历史记录
应用&插件
Suppr Zotero 插件Zotero 插件浏览器插件Mac 客户端Windows 客户端微信小程序
定价
高级版会员购买积分包购买API积分包
服务
文献检索文档翻译深度研究API 文档MCP 服务
关于我们
关于 Suppr公司介绍联系我们用户协议隐私条款
关注我们

Suppr 超能文献

核心技术专利:CN118964589B侵权必究
粤ICP备2023148730 号-1Suppr @ 2026

文献检索

告别复杂PubMed语法,用中文像聊天一样搜索,搜遍4000万医学文献。AI智能推荐,让科研检索更轻松。

立即免费搜索

文件翻译

保留排版,准确专业,支持PDF/Word/PPT等文件格式,支持 12+语言互译。

免费翻译文档

深度研究

AI帮你快速写综述,25分钟生成高质量综述,智能提取关键信息,辅助科研写作。

立即免费体验

粒径和pH值对固体脂质纳米粒蛋白质冠形成的影响:一项概念验证研究。

Impact of particle size and pH on protein corona formation of solid lipid nanoparticles: A proof-of-concept study.

作者信息

Wang Wenhao, Huang Zhengwei, Li Yanbei, Wang Wenhua, Shi Jiayu, Fu Fangqin, Huang Ying, Pan Xin, Wu Chuanbin

机构信息

School of Pharmaceutical Sciences, Sun Yat-Sen University, Guangzhou 510006, China.

College of Pharmacy, Jinan University, Guangzhou 511443, China.

出版信息

Acta Pharm Sin B. 2021 Apr;11(4):1030-1046. doi: 10.1016/j.apsb.2020.10.023. Epub 2020 Oct 29.

DOI:10.1016/j.apsb.2020.10.023
PMID:33996415
原文链接:https://pmc.ncbi.nlm.nih.gov/articles/PMC8105779/
Abstract

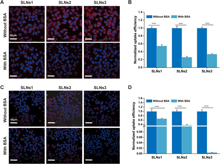
When nanoparticles were introduced into the biological media, the protein corona would be formed, which endowed the nanoparticles with new bio-identities. Thus, controlling protein corona formation is critical to therapeutic effect. Controlling the particle size is the most feasible method during design, and the influence of media pH which varies with disease condition is quite important. The impact of particle size and pH on bovine serum albumin (BSA) corona formation of solid lipid nanoparticles (SLNs) was studied here. The BSA corona formation of SLNs with increasing particle size (120-480 nm) in pH 6.0 and 7.4 was investigated. Multiple techniques were employed for visualization study, conformational structure study and mechanism study, etc. "BSA corona-caused aggregation" of SLN2‒3 was revealed in pH 6.0 while the dispersed state of SLNs was maintained in pH 7.4, which significantly affected the secondary structure of BSA and cell uptake of SLNs. The main interaction was driven by van der Waals force plus hydrogen bonding in pH 7.4, while by electrostatic attraction in pH 6.0, and size-dependent adsorption was confirmed. This study provides a systematic insight to the understanding of protein corona formation of SLNs.

摘要

当纳米颗粒被引入生物介质中时,会形成蛋白质冠层,这赋予了纳米颗粒新的生物特性。因此,控制蛋白质冠层的形成对治疗效果至关重要。在设计过程中,控制粒径是最可行的方法,而随疾病状况变化的介质pH值的影响也非常重要。本文研究了粒径和pH值对固体脂质纳米粒(SLNs)牛血清白蛋白(BSA)冠层形成的影响。研究了在pH 6.0和7.4条件下,粒径增大(120 - 480 nm)的SLNs的BSA冠层形成情况。采用多种技术进行可视化研究、构象结构研究和机理研究等。在pH 6.0时,发现SLN2 - 3出现“BSA冠层引起的聚集”,而在pH 7.4时,SLNs保持分散状态,这显著影响了BSA的二级结构和SLNs的细胞摄取。在pH 7.4时,主要相互作用由范德华力和氢键驱动,而在pH 6.0时由静电引力驱动,并证实了粒径依赖性吸附。本研究为理解SLNs的蛋白质冠层形成提供了系统的见解。

https://cdn.ncbi.nlm.nih.gov/pmc/blobs/6fc3/8105779/f52315734a9f/sc2.jpg
https://cdn.ncbi.nlm.nih.gov/pmc/blobs/6fc3/8105779/bd45ad27e210/fx1.jpg
https://cdn.ncbi.nlm.nih.gov/pmc/blobs/6fc3/8105779/49e93d151344/sc1.jpg
https://cdn.ncbi.nlm.nih.gov/pmc/blobs/6fc3/8105779/cd0bad312d27/gr1.jpg
https://cdn.ncbi.nlm.nih.gov/pmc/blobs/6fc3/8105779/3124458284a2/gr2.jpg
https://cdn.ncbi.nlm.nih.gov/pmc/blobs/6fc3/8105779/d87ddb08220f/gr3.jpg
https://cdn.ncbi.nlm.nih.gov/pmc/blobs/6fc3/8105779/c2e87edea26a/gr4.jpg
https://cdn.ncbi.nlm.nih.gov/pmc/blobs/6fc3/8105779/9d98153efd72/gr5.jpg
https://cdn.ncbi.nlm.nih.gov/pmc/blobs/6fc3/8105779/187712aab972/gr6.jpg
https://cdn.ncbi.nlm.nih.gov/pmc/blobs/6fc3/8105779/86e188e2045a/gr7.jpg
https://cdn.ncbi.nlm.nih.gov/pmc/blobs/6fc3/8105779/f3d86dbd0dec/gr8.jpg
https://cdn.ncbi.nlm.nih.gov/pmc/blobs/6fc3/8105779/f52315734a9f/sc2.jpg
https://cdn.ncbi.nlm.nih.gov/pmc/blobs/6fc3/8105779/bd45ad27e210/fx1.jpg
https://cdn.ncbi.nlm.nih.gov/pmc/blobs/6fc3/8105779/49e93d151344/sc1.jpg
https://cdn.ncbi.nlm.nih.gov/pmc/blobs/6fc3/8105779/cd0bad312d27/gr1.jpg
https://cdn.ncbi.nlm.nih.gov/pmc/blobs/6fc3/8105779/3124458284a2/gr2.jpg
https://cdn.ncbi.nlm.nih.gov/pmc/blobs/6fc3/8105779/d87ddb08220f/gr3.jpg
https://cdn.ncbi.nlm.nih.gov/pmc/blobs/6fc3/8105779/c2e87edea26a/gr4.jpg
https://cdn.ncbi.nlm.nih.gov/pmc/blobs/6fc3/8105779/9d98153efd72/gr5.jpg
https://cdn.ncbi.nlm.nih.gov/pmc/blobs/6fc3/8105779/187712aab972/gr6.jpg
https://cdn.ncbi.nlm.nih.gov/pmc/blobs/6fc3/8105779/86e188e2045a/gr7.jpg
https://cdn.ncbi.nlm.nih.gov/pmc/blobs/6fc3/8105779/f3d86dbd0dec/gr8.jpg
https://cdn.ncbi.nlm.nih.gov/pmc/blobs/6fc3/8105779/f52315734a9f/sc2.jpg

相似文献

1
Impact of particle size and pH on protein corona formation of solid lipid nanoparticles: A proof-of-concept study.粒径和pH值对固体脂质纳米粒蛋白质冠形成的影响:一项概念验证研究。
Acta Pharm Sin B. 2021 Apr;11(4):1030-1046. doi: 10.1016/j.apsb.2020.10.023. Epub 2020 Oct 29.
2
Adsorption of Myoglobin and Corona Formation on Silica Nanoparticles.肌红蛋白在纳米硅球上的吸附及其冠状结构的形成。
Langmuir. 2020 Dec 1;36(47):14157-14165. doi: 10.1021/acs.langmuir.0c01613. Epub 2020 Nov 19.
3
Modulation of serum albumin protein corona for exploring cellular behaviors of fattigation-platform nanoparticles.调制血清白蛋白蛋白冠以探索疲劳平台纳米粒子的细胞行为。
Colloids Surf B Biointerfaces. 2018 Oct 1;170:179-186. doi: 10.1016/j.colsurfb.2018.05.060. Epub 2018 May 28.
4
Specific buffer effects on the formation of BSA protein corona around amino-functionalized mesoporous silica nanoparticles.特定缓冲液对氨基功能化介孔硅纳米粒子周围 BSA 蛋白冠形成的影响。
J Colloid Interface Sci. 2025 Jan;677(Pt A):540-547. doi: 10.1016/j.jcis.2024.07.258. Epub 2024 Aug 5.
5
Structure and Interaction in the pH-Dependent Phase Behavior of Nanoparticle-Protein Systems.纳米颗粒-蛋白质体系在 pH 依赖性相行为中的结构和相互作用。
Langmuir. 2017 Feb 7;33(5):1227-1238. doi: 10.1021/acs.langmuir.6b04127. Epub 2017 Jan 23.
6
Synthesis and evaluation of solid lipid nanoparticles loaded with bovine serum albumin prepared by different methods.不同方法制备的负载牛血清白蛋白的固体脂质纳米粒的合成与评价
Pak J Pharm Sci. 2019 Jan;32(1(Special)):397-405.
7
Physicochemical and biological characterization of the lipid particles with bovine serum albumin corona.具有牛血清白蛋白包膜的脂质体的理化和生物学特性。
Int J Biol Macromol. 2024 Nov;281(Pt 1):136223. doi: 10.1016/j.ijbiomac.2024.136223. Epub 2024 Oct 2.
8
Study on the interaction of graphene oxide‑silver nanocomposites with bovine serum albumin and the formation of nanoparticle-protein corona.石墨烯氧化物-银纳米复合材料与牛血清白蛋白的相互作用及纳米颗粒-蛋白冠的形成研究。
Int J Biol Macromol. 2018 Sep;116:492-501. doi: 10.1016/j.ijbiomac.2018.05.043. Epub 2018 May 9.
9
Effect of particle functionalization and solution properties on the adsorption of bovine serum albumin and lysozyme onto silica nanoparticles.颗粒功能化和溶液性质对牛血清白蛋白和溶菌酶在二氧化硅纳米粒子上吸附的影响。
Colloids Surf B Biointerfaces. 2020 Feb;186:110677. doi: 10.1016/j.colsurfb.2019.110677. Epub 2019 Nov 28.
10
Protein corona-mediated transport of nanoplastics in seawater-saturated porous media.蛋白冠介导的纳米塑料在海水饱和多孔介质中的迁移。
Water Res. 2020 Sep 1;182:115978. doi: 10.1016/j.watres.2020.115978. Epub 2020 May 29.

引用本文的文献

1
Protein Adsorption on Nano- and Microparticles: Dependence on Morphological and Physicochemical Properties of Particles and Effect on Particle-Cell Interactions.蛋白质在纳米和微粒上的吸附:取决于颗粒的形态和物理化学性质及其对颗粒-细胞相互作用的影响。
Nanomaterials (Basel). 2025 Jul 1;15(13):1013. doi: 10.3390/nano15131013.
2
The Protein Corona Paradox: Challenges in Achieving True Biomimetics in Nanomedicines.蛋白质冠层悖论:纳米药物中实现真正仿生学面临的挑战。
Biomimetics (Basel). 2025 Apr 29;10(5):276. doi: 10.3390/biomimetics10050276.
3
Albumin Corona Overturns Long-Acting Behaviors of Myristic Acid-Conjugated Quetiapine Nanosuspension.

本文引用的文献

1
Conformational-transited protein corona regulated cell-membrane penetration and induced cytotoxicity of ultrasmall Au nanoparticles.构象转变的蛋白质冠层调节超小金纳米颗粒的细胞膜穿透并诱导其细胞毒性。
RSC Adv. 2019 Feb 5;9(8):4435-4444. doi: 10.1039/c8ra10049g. eCollection 2019 Jan 30.
2
Recent progress in drug delivery.药物递送的最新进展。
Acta Pharm Sin B. 2019 Nov;9(6):1145-1162. doi: 10.1016/j.apsb.2019.08.003. Epub 2019 Aug 19.
3
Optimization of nanoemulsion containing gemcitabine and evaluation of its cytotoxicity towards human fetal lung fibroblast (MRC5) and human lung carcinoma (A549) cells.
白蛋白冠层颠覆了肉豆蔻酸共轭喹硫平纳米混悬液的长效行为。
Adv Healthc Mater. 2025 Jun;14(16):e2500851. doi: 10.1002/adhm.202500851. Epub 2025 May 19.
4
Nanocarriers and macrophage interaction: from a potential hurdle to an alternative therapeutic strategy.纳米载体与巨噬细胞的相互作用:从潜在障碍到替代治疗策略
Beilstein J Nanotechnol. 2025 Jan 31;16:97-118. doi: 10.3762/bjnano.16.10. eCollection 2025.
5
Post-Sterilization Physicochemical Characterization and Biological Activity of Cellulose Nanocrystals Coated with PDDA.聚二烯丙基二甲基氯化铵包覆的纤维素纳米晶体的灭菌后物理化学表征及生物活性
Molecules. 2024 Nov 27;29(23):5600. doi: 10.3390/molecules29235600.
6
Exemplifying interspecies variation of liposome fate by the effects of anti-PEG antibodies.通过抗聚乙二醇抗体的作用例证脂质体命运的种间差异。
Acta Pharm Sin B. 2024 Nov;14(11):4994-5007. doi: 10.1016/j.apsb.2024.07.009. Epub 2024 Aug 5.
7
Nanoparticle-Based Drug Delivery Systems Enhance Treatment of Cognitive Defects.基于纳米颗粒的药物传递系统增强认知缺陷的治疗效果。
Int J Nanomedicine. 2024 Nov 6;19:11357-11378. doi: 10.2147/IJN.S484838. eCollection 2024.
8
Hybrid Albumin-Decorated Lipid-Nanocarrier-Mediated Delivery of Polyphenol-Rich L. in a Potential Multiple Antitumoural Therapy.基于载多酚丰富 L 的杂化白蛋白修饰的脂质纳米载体介导的给药系统在潜在的多肿瘤治疗中的应用。
Int J Mol Sci. 2024 Oct 18;25(20):11206. doi: 10.3390/ijms252011206.
9
Protein corona dynamicity contributes to biological destiny disparities of nanoparticles.蛋白质冠层动态性导致纳米颗粒的生物学命运差异。
Mater Today Bio. 2024 Aug 25;28:101215. doi: 10.1016/j.mtbio.2024.101215. eCollection 2024 Oct.
10
Effects of excipients on the interactions of self-emulsifying drug delivery systems with human blood plasma and plasma membranes.辅料对自乳化药物传递系统与人血浆和质膜相互作用的影响。
Drug Deliv Transl Res. 2024 Nov;14(11):3200-3211. doi: 10.1007/s13346-024-01541-w. Epub 2024 Feb 27.
载吉西他滨纳米乳的优化及其对人胚肺成纤维细胞(MRC5)和人肺癌细胞(A549)细胞的细胞毒性评价。
Int J Nanomedicine. 2019 Sep 9;14:7323-7338. doi: 10.2147/IJN.S212635. eCollection 2019.
4
Multifunctional oral delivery systems for enhanced bioavailability of therapeutic peptides/proteins.用于提高治疗性肽/蛋白质生物利用度的多功能口服给药系统。
Acta Pharm Sin B. 2019 Sep;9(5):902-922. doi: 10.1016/j.apsb.2019.01.004. Epub 2019 Jan 10.
5
Corona Composition Can Affect the Mechanisms Cells Use to Internalize Nanoparticles.冠状病毒组成可能会影响细胞内化纳米颗粒的机制。
ACS Nano. 2019 Oct 22;13(10):11107-11121. doi: 10.1021/acsnano.9b03824. Epub 2019 Sep 23.
6
Synthetic and biological identities of polymeric nanoparticles influencing the cellular delivery: An immunological link.聚合物纳米粒子的合成和生物学特性影响细胞传递:免疫联系。
J Colloid Interface Sci. 2019 Nov 15;556:476-491. doi: 10.1016/j.jcis.2019.08.060. Epub 2019 Aug 16.
7
Fluorescent magnetic nanoparticles for modulating the level of intracellular Ca in motoneurons.用于调节运动神经元细胞内钙离子水平的荧光磁性纳米颗粒。
Nanoscale. 2019 Aug 29;11(34):16103-16113. doi: 10.1039/c9nr05071j.
8
Surface chemistry of gold nanoparticles determines interactions with bovine serum albumin.金纳米粒子的表面化学决定了与牛血清白蛋白的相互作用。
Mater Sci Eng C Mater Biol Appl. 2019 Oct;103:109856. doi: 10.1016/j.msec.2019.109856. Epub 2019 Jun 3.
9
Enhanced anti-angiogenic effects of bevacizumab in glioblastoma treatment upon intranasal administration in polymeric nanoparticles.鼻内给药聚合物纳米粒增强贝伐珠单抗治疗脑胶质母细胞瘤的抗血管生成作用。
J Control Release. 2019 Sep 10;309:37-47. doi: 10.1016/j.jconrel.2019.07.033. Epub 2019 Jul 22.
10
Cancer-Cell-Activated Photodynamic Therapy Assisted by Cu(II)-Based Metal-Organic Framework.基于铜(II)的金属-有机框架的癌细胞激活光动力治疗。
ACS Nano. 2019 Jun 25;13(6):6879-6890. doi: 10.1021/acsnano.9b01665. Epub 2019 Jun 17.