Suppr超能文献

超高剂量率FLASH照射诱导的正常成纤维细胞放射抗性可因细胞色素C缺失导致的缺氧和线粒体功能障碍而增强。

Ultra-High Dose Rate FLASH Irradiation Induced Radio-Resistance of Normal Fibroblast Cells Can Be Enhanced by Hypoxia and Mitochondrial Dysfunction Resulting From Loss of Cytochrome C.

作者信息

Han Jintao, Mei Zhusong, Lu Chunyang, Qian Jing, Liang Yulan, Sun Xiaoyi, Pan Zhuo, Kong Defeng, Xu Shirui, Liu Zhipeng, Gao Ying, Qi Guijun, Shou Yinren, Chen Shiyou, Cao Zhengxuan, Zhao Ye, Lin Chen, Zhao Yanying, Geng Yixing, Chen Jiaer, Yan Xueqing, Ma Wenjun, Yang Gen

机构信息

State Key Laboratory of Nuclear Physics and Technology, School of Physics and CAPT, Peking University, Beijing, China.

Teaching and Research Section of Nuclear Medicine, School of Basic Medical Sciences, Anhui Medical University, Hefei, China.

出版信息

Front Cell Dev Biol. 2021 Apr 30;9:672929. doi: 10.3389/fcell.2021.672929. eCollection 2021.

Abstract

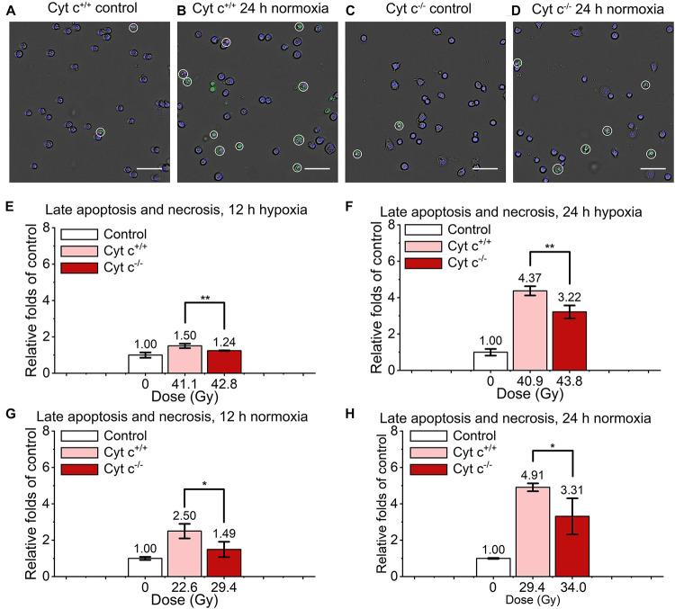
Ultra-high dose rate FLASH irradiation (FLASH-IR) has got extensive attention since it may provide better protection on normal tissues while maintain tumor killing effect compared with conventional dose rate irradiation. The FLASH-IR induced protection effect on normal tissues is exhibited as radio-resistance of the irradiated normal cells, and is suggested to be related to oxygen depletion. However, the detailed cell death profile and pathways are still unclear. Presently normal mouse embryonic fibroblast cells were FLASH irradiated (∼10 Gy/s) at the dose of ∼10-40 Gy in hypoxic and normoxic condition, with ultra-fast laser-generated particles. The early apoptosis, late apoptosis and necrosis of cells were detected and analyzed at 6, 12, and 24 h post FLASH-IR. The results showed that FLASH-IR induced significant early apoptosis, late apoptosis and necrosis in normal fibroblast cells, and the apoptosis level increased with time, in either hypoxic or normoxic conditions. In addition, the proportion of early apoptosis, late apoptosis and necrosis were significantly lower in hypoxia than that of normoxia, indicating that radio-resistance of normal fibroblast cells under FLASH-IR can be enhanced by hypoxia. To further investigate the apoptosis related profile and potential pathways, mitochondria dysfunction cells resulting from loss of cytochrome c (cyt c) were also irradiated. The results showed that compared with irradiated normal cells (cyt c), the late apoptosis and necrosis but not early apoptosis proportions of irradiated cyt c cells were significant decreased in both hypoxia and normoxia, indicating mitochondrial dysfunction increased radio-resistance of FLASH irradiated cells. Taken together, to our limited knowledge, this is the first report shedding light on the death profile and pathway of normal and cyt c cells under FLASH-IR in hypoxic and normoxic circumstances, which might help us improve the understanding of the FLASH-IR induced protection effect in normal cells, and thus might potentially help to optimize the future clinical FLASH treatment.

摘要

超高剂量率闪射放疗(FLASH-IR)已引起广泛关注,因为与传统剂量率放疗相比,它在维持肿瘤杀伤效果的同时,可能对正常组织提供更好的保护。FLASH-IR对正常组织诱导的保护作用表现为受照射正常细胞的放射抗性,并且被认为与氧耗竭有关。然而,详细的细胞死亡情况和途径仍不清楚。目前,使用超快激光产生的粒子,在缺氧和常氧条件下,以约10-40 Gy的剂量对正常小鼠胚胎成纤维细胞进行FLASH照射(约10 Gy/s)。在FLASH-IR后6、12和24小时检测并分析细胞的早期凋亡、晚期凋亡和坏死情况。结果表明,FLASH-IR在正常成纤维细胞中诱导了显著的早期凋亡、晚期凋亡和坏死,并且在缺氧或常氧条件下,凋亡水平均随时间增加。此外,缺氧条件下早期凋亡、晚期凋亡和坏死的比例显著低于常氧条件,表明缺氧可增强FLASH-IR照射下正常成纤维细胞的放射抗性。为了进一步研究凋亡相关情况和潜在途径,还对因细胞色素c(cyt c)缺失导致的线粒体功能障碍细胞进行了照射。结果表明,与照射的正常细胞(cyt c)相比,照射的cyt c细胞在缺氧和常氧条件下晚期凋亡和坏死的比例均显著降低,但早期凋亡比例未降低,表明线粒体功能障碍增加了FLASH照射细胞的放射抗性。据我们所知,这是第一份揭示缺氧和常氧环境下FLASH-IR照射下正常细胞和cyt c细胞死亡情况和途径的报告,这可能有助于我们更好地理解FLASH-IR对正常细胞诱导的保护作用,从而可能有助于优化未来的临床FLASH治疗。

https://cdn.ncbi.nlm.nih.gov/pmc/blobs/0aaf/8121317/3e6123c54ecd/fcell-09-672929-g001.jpg

文献检索

告别复杂PubMed语法,用中文像聊天一样搜索,搜遍4000万医学文献。AI智能推荐,让科研检索更轻松。

立即免费搜索

文件翻译

保留排版,准确专业,支持PDF/Word/PPT等文件格式,支持 12+语言互译。

免费翻译文档

深度研究

AI帮你快速写综述,25分钟生成高质量综述,智能提取关键信息,辅助科研写作。

立即免费体验