Suppr超能文献

DA-DRD5 信号通过调节结肠 M1/M2 巨噬细胞极化来控制结肠炎。

DA-DRD5 signaling controls colitis by regulating colonic M1/M2 macrophage polarization.

机构信息

Department of Immunology, Key Laboratory of Immunological Environment and Disease, State Key Laboratory of Reproductive Medicine, Center for Global Health, Nanjing Medical University, Nanjing, 211166, China.

Department of Pharmacology, Nanjing University of Chinese Medicine, Nanjing, China.

出版信息

Cell Death Dis. 2021 May 17;12(6):500. doi: 10.1038/s41419-021-03778-6.

Abstract

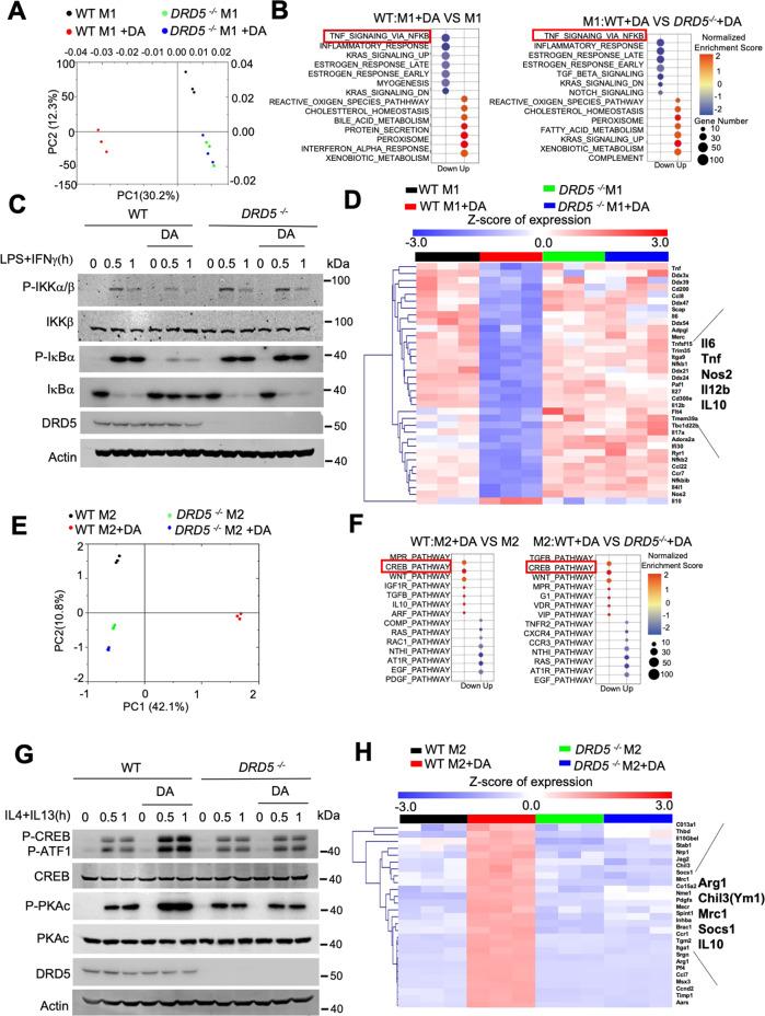
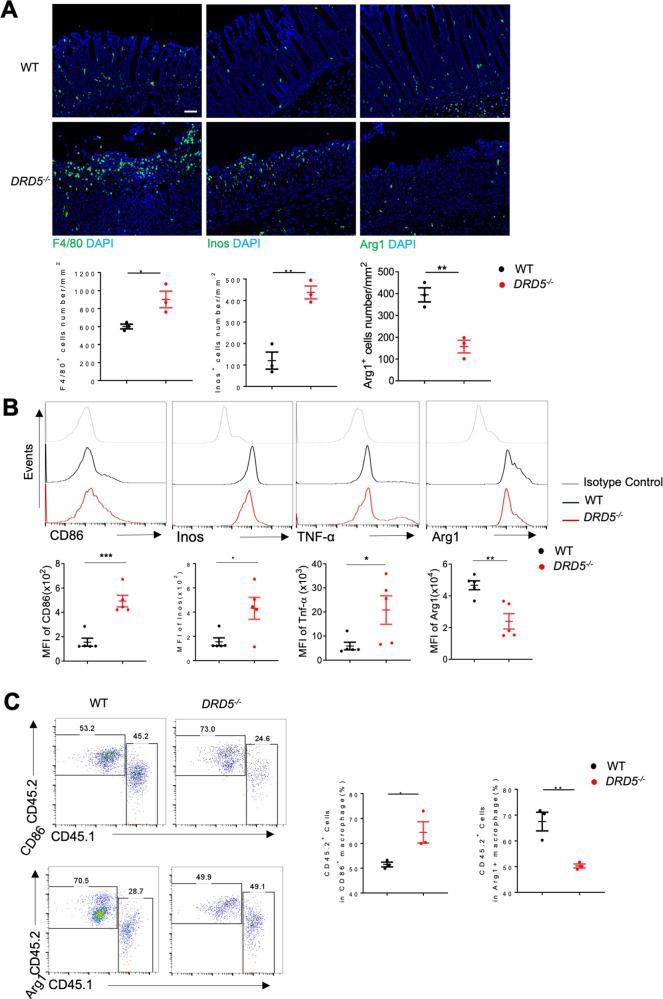
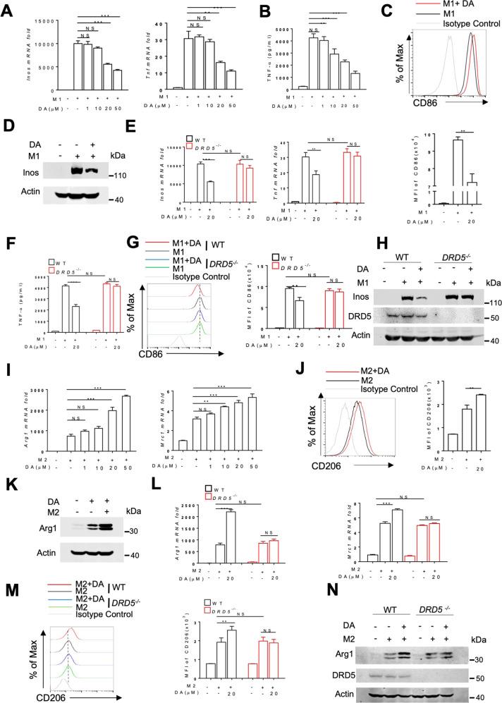
The decrease of neurotransmitter dopamine (DA) levels in the intestine is closely related to the development of inflammatory bowel disease (IBD). However, the functional relevance and underlying mechanistic basis of the effects of DA signaling on IBD remains unclear. Here, we observed that the DRD5 receptor is highly expressed in colonic macrophages, and the deficiency of DA-DRD5 signaling exacerbated experimental colitis. Moreover, DA-DRD5 signaling can inhibit M1 by negatively regulating NF-κB signaling but promote M2 macrophage polarization through activation of the CREB pathway, respectively. The deficiency of DRD5 signaling increased colonic M1 macrophages but reduced M2 cells during colitis. Additionally, the administration of a D1-like agonist that has a higher affinity to DRD5 can attenuate the colitogenic phenotype of mice. Collectively, these findings provide the first demonstration of DA-DRD5 signaling in colonic macrophages controlling the development of colitis by regulating M1/M2 macrophage polarization.

摘要

肠道中神经递质多巴胺(DA)水平的降低与炎症性肠病(IBD)的发展密切相关。然而,DA 信号对 IBD 的作用的功能相关性和潜在的机制基础仍不清楚。在这里,我们观察到 DRD5 受体在结肠巨噬细胞中高度表达,并且 DA-DRD5 信号的缺失加剧了实验性结肠炎。此外,DA-DRD5 信号可以通过负调控 NF-κB 信号分别抑制 M1 但通过激活 CREB 途径促进 M2 巨噬细胞极化。在结肠炎期间,DRD5 信号的缺失增加了结肠 M1 巨噬细胞,但减少了 M2 细胞。此外,施用对 DRD5 具有更高亲和力的 D1 样激动剂可以减轻小鼠的结肠炎表型。总之,这些发现首次证明了 DA-DRD5 信号在结肠巨噬细胞中通过调节 M1/M2 巨噬细胞极化来控制结肠炎的发展。

https://cdn.ncbi.nlm.nih.gov/pmc/blobs/5116/8129081/09d0cad26439/41419_2021_3778_Fig1_HTML.jpg

文献AI研究员

20分钟写一篇综述,助力文献阅读效率提升50倍。

立即体验

用中文搜PubMed

大模型驱动的PubMed中文搜索引擎

马上搜索

文档翻译

学术文献翻译模型,支持多种主流文档格式。

立即体验