Plant Developmental Biology and Physiology, University of Kiel, Kiel, Germany.
J Exp Bot. 2021 Jul 28;72(15):5508-5521. doi: 10.1093/jxb/erab233.
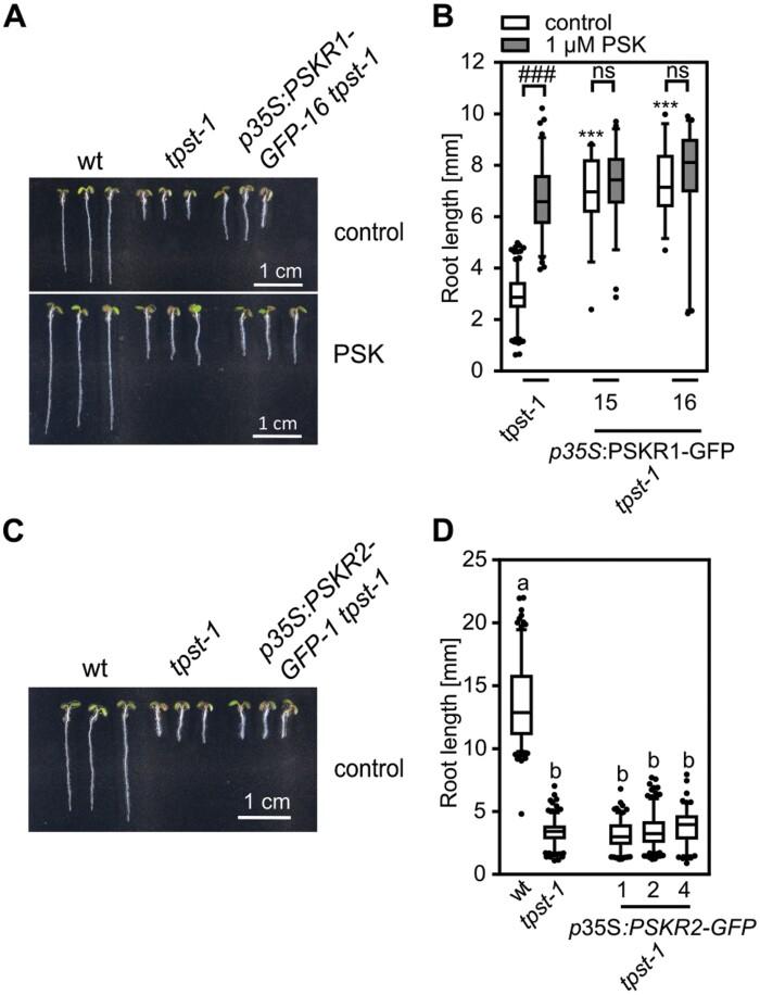
Tyrosine-sulfated peptides are key regulators of plant growth and development. The disulfated pentapeptide phytosulfokine (PSK) mediates growth via leucine-rich repeat receptor-like kinases, PSKR1 and PSKR2. PSK receptors (PSKRs) are part of a response module at the plasma membrane that mediates short-term growth responses, but downstream signaling of transcriptional regulation remains unexplored. In Arabidopsis, tyrosine sulfation is catalyzed by a single-copy gene (TPST; encoding tyrosylprotein sulfotransferase). We performed a microarray-based transcriptome analysis in the tpst-1 mutant background that lacks sulfated peptides to identify PSK-regulated genes and genes that are regulated by other sulfated peptides. Of the 169 PSK-regulated genes, several had functions in root growth and development, in agreement with shorter roots and a higher lateral root density in tpst-1. Further, tpst-1 roots developed higher numbers of root hairs, and PSK induced expression of WEREWOLF (WER), its paralog MYB DOMAIN PROTEIN 23 (MYB23), and At1g66800 that maintain non-hair cell fate. The tpst-1 pskr1-3 pskr2-1 mutant showed even shorter roots, and higher lateral root and root hair density than tpst-1, revealing unexpected synergistic effects of ligand and PSKR deficiencies. While residual activities may exist, overexpression of PSKR1 in the tpst-1 background induced root growth, suggesting that PSKR1 may be active in the absence of sulfated ligands.
酪氨酸硫酸化肽是植物生长和发育的关键调节剂。二硫酸化五肽植物磺肽(PSK)通过富含亮氨酸重复的受体样激酶 PSKR1 和 PSKR2 介导生长。PSK 受体(PSKRs)是质膜上响应模块的一部分,介导短期生长反应,但转录调控的下游信号仍未被探索。在拟南芥中,酪氨酸硫酸化由单拷贝基因(TPST;编码酪氨酸蛋白硫酸转移酶)催化。我们在缺乏硫酸化肽的 tpst-1 突变体背景下进行了基于微阵列的转录组分析,以鉴定 PSK 调节的基因和受其他硫酸化肽调节的基因。在 169 个受 PSK 调节的基因中,有几个基因的功能与根生长和发育有关,这与 tpst-1 中根较短和侧根密度较高的情况一致。此外,tpst-1 根发育出更多的根毛,PSK 诱导 WEREWOLF(WER)、其同源物 MYB DOMAIN PROTEIN 23(MYB23)和 At1g66800 的表达,这些基因维持非毛细胞命运。tpst-1 pskr1-3 pskr2-1 突变体的根甚至更短,侧根和根毛密度也高于 tpst-1,这表明配体和 PSKR 缺乏具有意想不到的协同作用。虽然可能存在残留活性,但 PSKR1 在 tpst-1 背景中的过表达诱导了根的生长,这表明 PSKR1 在没有硫酸化配体的情况下可能是活跃的。