Suppr超能文献

有氧运动诱导前额叶皮质中神经连接蛋白的可变剪接。

Aerobic Exercise Induces Alternative Splicing of Neurexins in Frontal Cortex.

作者信息

Innocenzi Elisa, Cariati Ida, De Domenico Emanuela, Tiberi Erika, D'Arcangelo Giovanna, Verdile Veronica, Paronetto Maria Paola, Tancredi Virginia, Barchi Marco, Rossi Pellegrino, Sette Claudio, Grimaldi Paola

机构信息

Department of Biomedicine and Prevention, "Tor Vergata" University of Rome, Via Montpellier 1, 00133 Rome, Italy.

Department of Clinical Sciences and Translational Medicine, "Tor Vergata" University of Rome, Via Montpellier 1, 00133 Rome, Italy.

出版信息

J Funct Morphol Kinesiol. 2021 May 31;6(2):48. doi: 10.3390/jfmk6020048.

Abstract

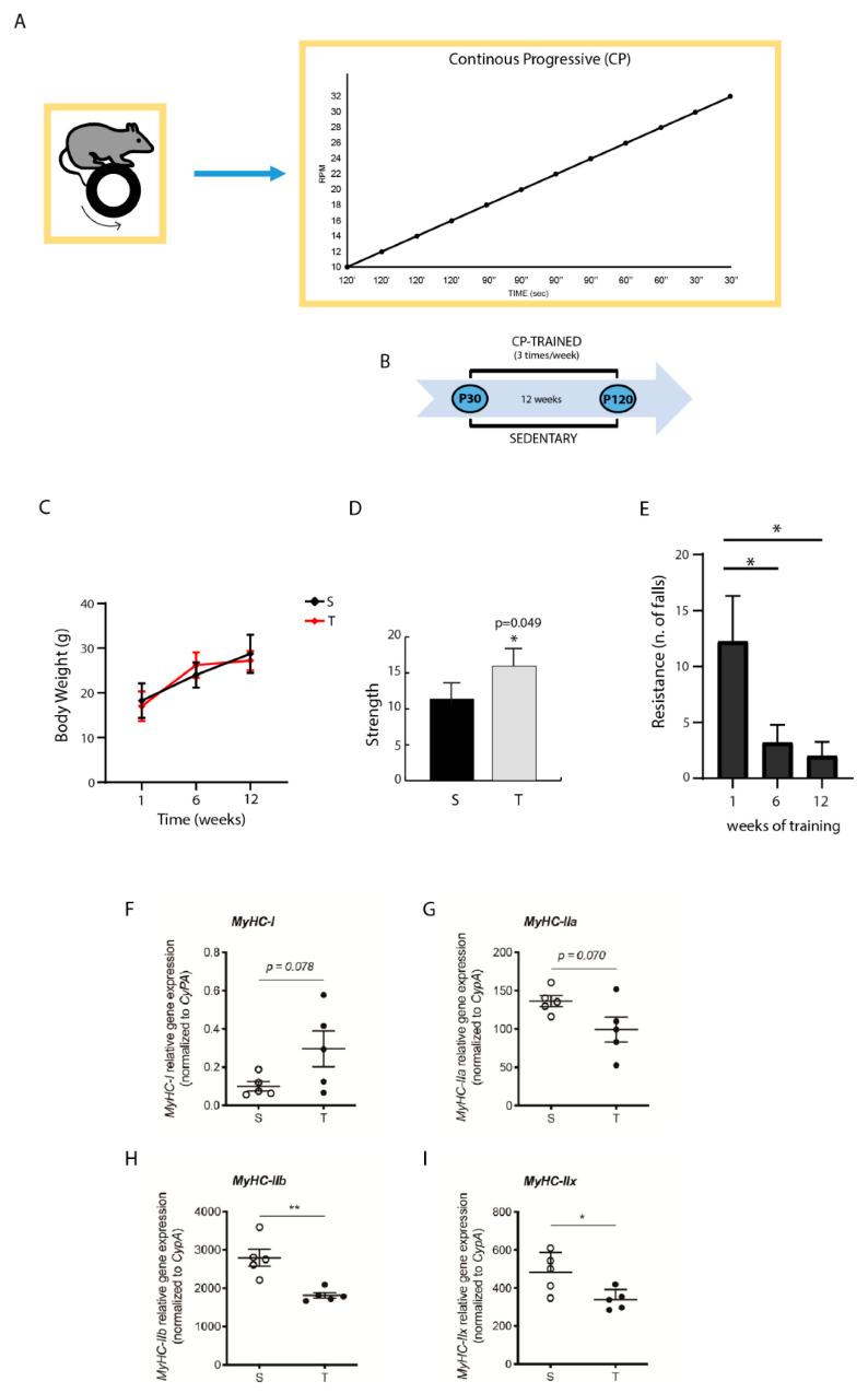
Aerobic exercise (AE) is known to produce beneficial effects on brain health by improving plasticity, connectivity, and cognitive functions, but the underlying molecular mechanisms are still limited. Neurexins (Nrxns) are a family of presynaptic cell adhesion molecules that are important in synapsis formation and maturation. In vertebrates, three-neurexin genes (NRXN1, NRXN2, and NRXN3) have been identified, each encoding for α and β neurexins, from two independent promoters. Moreover, each gene () has several alternative exons and produces many splice variants that bind to a large variety of postsynaptic ligands, playing a role in trans-synaptic specification, strength, and plasticity. In this study, we investigated the impact of a continuous progressive (CP) AE program on alternative splicing (AS) of on two brain regions: frontal cortex (FC) and hippocampus. We showed that exercise promoted AS at splice site 4 (SS4) both in α and β isoforms, inducing a switch from exon-excluded isoforms (SS4-) to exon-included isoforms (SS4+) in FC but not in hippocampus. Additionally, we showed that the same AE program enhanced the expression level of other genes correlated with synaptic function and plasticity only in FC. Altogether, our findings demonstrated the positive effect of CP AE on FC in inducing molecular changes underlying synaptic plasticity and suggested that FC is possibly a more sensitive structure than hippocampus to show molecular changes.

摘要

有氧运动(AE)已知可通过改善可塑性、连接性和认知功能对大脑健康产生有益影响,但其潜在的分子机制仍不明确。神经连接蛋白(Nrxns)是一类突触前细胞粘附分子家族,在突触形成和成熟过程中起重要作用。在脊椎动物中,已鉴定出三个神经连接蛋白基因(NRXN1、NRXN2和NRXN3),每个基因从两个独立的启动子编码α和β神经连接蛋白。此外,每个基因都有几个可变外显子,并产生许多剪接变体,这些变体可与多种突触后配体结合,在跨突触特异性、强度和可塑性方面发挥作用。在本研究中,我们调查了持续渐进性(CP)有氧运动计划对两个脑区:额叶皮质(FC)和海马体中神经连接蛋白可变剪接(AS)的影响。我们发现,运动促进了α和β异构体在剪接位点4(SS4)的可变剪接,在额叶皮质中诱导了从外显子排除异构体(SS4-)到外显子包含异构体(SS4+)的转变,但在海马体中未出现这种转变。此外,我们还发现,相同的有氧运动计划仅在额叶皮质中增强了与突触功能和可塑性相关的其他基因的表达水平。总之,我们的研究结果证明了CP有氧运动对额叶皮质在诱导突触可塑性潜在分子变化方面的积极作用,并表明额叶皮质可能是比海马体更敏感的结构,更易表现出分子变化。

https://cdn.ncbi.nlm.nih.gov/pmc/blobs/2d73/8261640/a798d316cd69/jfmk-06-00048-g001.jpg

文献AI研究员

20分钟写一篇综述,助力文献阅读效率提升50倍。

立即体验

用中文搜PubMed

大模型驱动的PubMed中文搜索引擎

马上搜索

文档翻译

学术文献翻译模型,支持多种主流文档格式。

立即体验