• 文献检索
  • 文档翻译
  • 深度研究
  • 学术资讯
  • Suppr Zotero 插件Zotero 插件
  • 邀请有礼
  • 套餐&价格
  • 历史记录
应用&插件
Suppr Zotero 插件Zotero 插件浏览器插件Mac 客户端Windows 客户端微信小程序
定价
高级版会员购买积分包购买API积分包
服务
文献检索文档翻译深度研究API 文档MCP 服务
关于我们
关于 Suppr公司介绍联系我们用户协议隐私条款
关注我们

Suppr 超能文献

核心技术专利:CN118964589B侵权必究
粤ICP备2023148730 号-1Suppr @ 2026

文献检索

告别复杂PubMed语法,用中文像聊天一样搜索,搜遍4000万医学文献。AI智能推荐,让科研检索更轻松。

立即免费搜索

文件翻译

保留排版,准确专业,支持PDF/Word/PPT等文件格式,支持 12+语言互译。

免费翻译文档

深度研究

AI帮你快速写综述,25分钟生成高质量综述,智能提取关键信息,辅助科研写作。

立即免费体验

多基因系统发育揭示了新属及新种,以及(炭角菌目、粪壳菌纲、子囊菌门)的家族替代。

Multigene Phylogeny Reveals gen. et sp. nov. and Familial Replacement of (Xylariales, Sordariomycetes, Ascomycota).

作者信息

Konta Sirinapa, Hyde Kevin D, Eungwanichayapant Prapassorn D, Karunarathna Samantha C, Samarakoon Milan C, Xu Jianchu, Dauner Lucas A P, Aluthwattha Sasith Tharanga, Lumyong Saisamorn, Tibpromma Saowaluck

机构信息

CAS Key Laboratory for Plant Diversity and Biogeography of East Asia, Kunming Institute of Botany, Chinese Academy of Sciences, Kunming 650201, China.

Center of Excellence in Fungal Research, Mae Fah Luang University, Chiang Rai 57100, Thailand.

出版信息

Life (Basel). 2021 May 26;11(6):486. doi: 10.3390/life11060486.

DOI:10.3390/life11060486
PMID:34073589
原文链接:https://pmc.ncbi.nlm.nih.gov/articles/PMC8227165/
Abstract

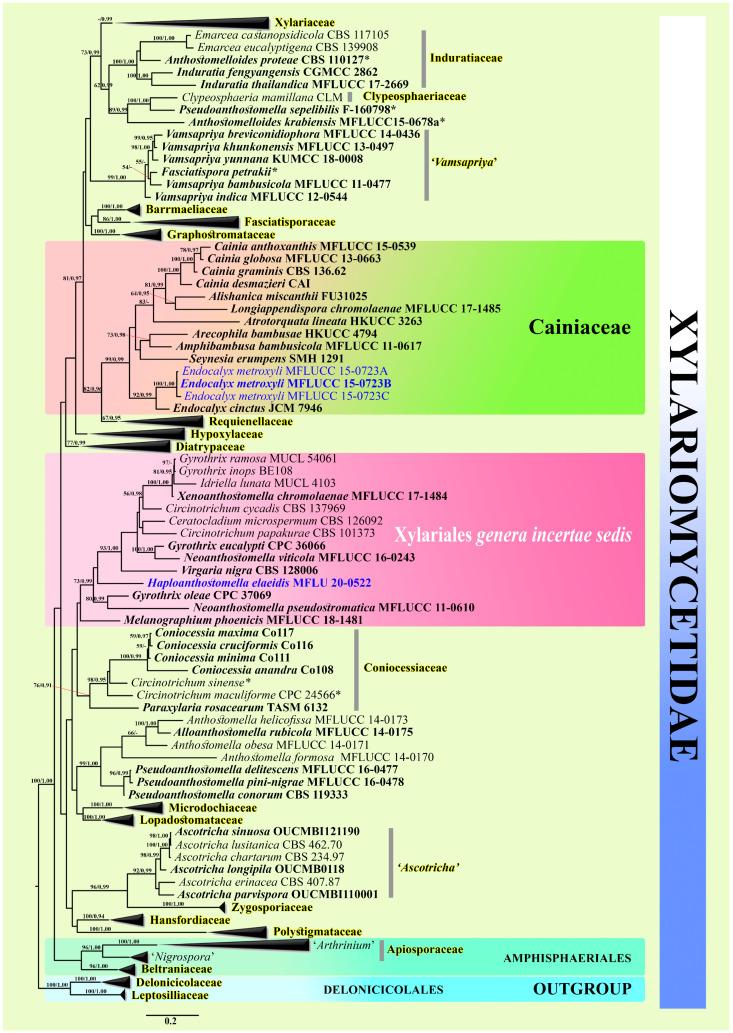
During our investigation of palm fungi in Thailand, two interesting taxa from and (Arecaceae) were collected. Based on phylogenetic analyses of a combined dataset of ITS, LSU, , and nucleotide sequences as well as unique morphological characteristics, we introduce the new genus within Xylariales, and a new species . Additionally, in our study, the genus is transferred to the family Cainiaceae based on its brown conidia and molecular phylogenetic evidence.

摘要

在我们对泰国棕榈真菌的调查中,从棕榈科(槟榔科)收集到了两个有趣的类群。基于ITS、LSU、RPB2和TEF1α核苷酸序列的组合数据集的系统发育分析以及独特的形态特征,我们在炭角菌目内引入了新属Paraxylaria和一个新物种P. palmicola。此外,在我们的研究中,基于其棕色分生孢子和分子系统发育证据,将Pseudoxylaria属转移到Cainiaceae科。

https://cdn.ncbi.nlm.nih.gov/pmc/blobs/8801/8227165/49fa46321d41/life-11-00486-g003.jpg
https://cdn.ncbi.nlm.nih.gov/pmc/blobs/8801/8227165/79566fb2e324/life-11-00486-g001.jpg
https://cdn.ncbi.nlm.nih.gov/pmc/blobs/8801/8227165/003c5a7836b9/life-11-00486-g002.jpg
https://cdn.ncbi.nlm.nih.gov/pmc/blobs/8801/8227165/49fa46321d41/life-11-00486-g003.jpg
https://cdn.ncbi.nlm.nih.gov/pmc/blobs/8801/8227165/79566fb2e324/life-11-00486-g001.jpg
https://cdn.ncbi.nlm.nih.gov/pmc/blobs/8801/8227165/003c5a7836b9/life-11-00486-g002.jpg
https://cdn.ncbi.nlm.nih.gov/pmc/blobs/8801/8227165/49fa46321d41/life-11-00486-g003.jpg

相似文献

1
Multigene Phylogeny Reveals gen. et sp. nov. and Familial Replacement of (Xylariales, Sordariomycetes, Ascomycota).多基因系统发育揭示了新属及新种,以及(炭角菌目、粪壳菌纲、子囊菌门)的家族替代。
Life (Basel). 2021 May 26;11(6):486. doi: 10.3390/life11060486.
2
 gen. et. sp. nov., and spp. nov. in Cainiaceae from Yunnan, China.中国云南石蒜科新属、新种及新物种
MycoKeys. 2024 Apr 16;104:113-132. doi: 10.3897/mycokeys.104.117872. eCollection 2024.
3
Morphology and Phylogeny Reveal fam. nov. (, ) with Two Novel Species.形态学与系统发育学揭示了一个新科(,)及两个新物种。
J Fungi (Basel). 2021 Oct 21;7(11):891. doi: 10.3390/jof7110891.
4
Phylogenomics, taxonomy and morphological characters of the Microdochiaceae (Xylariales, Sordariomycetes).小丛壳科(炭角菌目,粪壳菌纲)的系统发育基因组学、分类学及形态特征
MycoKeys. 2024 Jul 3;106:303-325. doi: 10.3897/mycokeys.106.127355. eCollection 2024.
5
Morpho-Molecular Characterization Reveals a New Genus, Three Novel Species and Two New Host Records in Xylariomycetidae.形态分子特征揭示了炭角菌科中的一个新属、三个新物种及两个新宿主记录。
J Fungi (Basel). 2024 Feb 29;10(3):189. doi: 10.3390/jof10030189.
6
Novel discoveries of Xylariomycetidae (Ascomycota) taxa from peat swamp forests and other terrestrial habitats in Thailand.泰国泥炭沼泽森林及其他陆地生境中炭角菌科(子囊菌门)分类群的新发现。
MycoKeys. 2024 Aug 7;107:219-247. doi: 10.3897/mycokeys.107.127749. eCollection 2024.
7
Multi-gene phylogenetic evidence suggests belongs in Didymosphaeriaceae (Pleosporales, Dothideomycetes) and sp. nov. on from Thailand.多基因系统发育证据表明其属于座囊菌科(座囊菌目,座囊菌纲),并且是来自泰国的[具体物种]新种。 (注:原文中部分内容缺失,根据格式推测有物种名等缺失未补充完整)
MycoKeys. 2020 Aug 5;71:101-118. doi: 10.3897/mycokeys.71.55493. eCollection 2020.
8
Morphology and multigene phylogeny reveal three new species of (Distoseptisporales, Distoseptisporaceae) on palms (Arecaceae) from peatswamp areas in southern Thailand.形态学和多基因系统发育研究揭示了泰国南部泥炭沼泽地区棕榈科(棕榈科)上的三个新的**(离隔孢目,离隔孢科)**物种。 (注:原文中括号内的“Distoseptisporales, Distoseptisporaceae”未明确中文名称,保留原文)
MycoKeys. 2024 Feb 9;102:55-81. doi: 10.3897/mycokeys.102.112815. eCollection 2024.
9
(Fungi, Sordariomycetes), a new species from in northern Thailand.(真菌,粪壳菌纲),一种来自泰国北部的新物种。
Biodivers Data J. 2020 Dec 14;8:e58755. doi: 10.3897/BDJ.8.e58755. eCollection 2020.
10
Addition of three new species of Xylariomycetidae fungi on bamboo from Southern China.中国南方竹子上新增三种炭角菌科真菌。
MycoKeys. 2024 Oct 2;109:109-129. doi: 10.3897/mycokeys.109.128020. eCollection 2024.

引用本文的文献

1
Endophytic xylariaceous fungi from rice in northern Thailand: discovery of novel species and new host records.泰国北部水稻内生炭角菌属真菌:新物种的发现及新宿主记录
MycoKeys. 2025 Jul 29;120:1-34. doi: 10.3897/mycokeys.120.152187. eCollection 2025.
2
Taxonomy, phylogeny, and bioactive potential of Xylariales (Sordariomycetes, Ascomycota) from Thailand: novel species discovery, new host and geographical records, and antibacterial properties.泰国炭角菌目(粪壳菌纲,子囊菌门)的分类学、系统发育及生物活性潜力:新物种发现、新寄主与地理记录以及抗菌特性
MycoKeys. 2025 Jul 29;120:35-117. doi: 10.3897/mycokeys.120.155915. eCollection 2025.
3

本文引用的文献

1
Multi-gene phylogenetic evidence suggests belongs in Didymosphaeriaceae (Pleosporales, Dothideomycetes) and sp. nov. on from Thailand.多基因系统发育证据表明其属于座囊菌科(座囊菌目,座囊菌纲),并且是来自泰国的[具体物种]新种。 (注:原文中部分内容缺失,根据格式推测有物种名等缺失未补充完整)
MycoKeys. 2020 Aug 5;71:101-118. doi: 10.3897/mycokeys.71.55493. eCollection 2020.
2
New and Interesting Fungi. 2.新奇有趣的真菌。2.
Fungal Syst Evol. 2019 Jun;3:57-134. doi: 10.3114/fuse.2019.03.06. Epub 2019 Feb 5.
3
Fungal Planet description sheets: 951-1041.《真菌星球》描述单:951 - 1041。
Addition of three new species of Xylariomycetidae fungi on bamboo from Southern China.
中国南方竹子上新增三种炭角菌科真菌。
MycoKeys. 2024 Oct 2;109:109-129. doi: 10.3897/mycokeys.109.128020. eCollection 2024.
4
Introducing palmfungi.org, an integrated fungal-host data platform.介绍palmfungi.org,一个综合的真菌-宿主数据平台。
Biodivers Data J. 2024 Oct 2;12:e126553. doi: 10.3897/BDJ.12.e126553. eCollection 2024.
5
-like fungi on bamboo: four new genera belonging to a new family ().竹上类似真菌:隶属于一个新科的四个新属( )
Mycoscience. 2024 Jan 31;65(1):28-46. doi: 10.47371/mycosci.2023.11.005. eCollection 2024.
6
Phylogeny, Taxonomy and Morphological Characteristics of (, ).(,)的系统发育、分类学和形态特征
Microorganisms. 2024 Jul 4;12(7):1372. doi: 10.3390/microorganisms12071372.
7
 gen. et. sp. nov., and spp. nov. in Cainiaceae from Yunnan, China.中国云南石蒜科新属、新种及新物种
MycoKeys. 2024 Apr 16;104:113-132. doi: 10.3897/mycokeys.104.117872. eCollection 2024.
8
Morpho-Molecular Characterization Reveals a New Genus, Three Novel Species and Two New Host Records in Xylariomycetidae.形态分子特征揭示了炭角菌科中的一个新属、三个新物种及两个新宿主记录。
J Fungi (Basel). 2024 Feb 29;10(3):189. doi: 10.3390/jof10030189.
9
Morphology and multigene phylogeny reveal three new species of (Distoseptisporales, Distoseptisporaceae) on palms (Arecaceae) from peatswamp areas in southern Thailand.形态学和多基因系统发育研究揭示了泰国南部泥炭沼泽地区棕榈科(棕榈科)上的三个新的**(离隔孢目,离隔孢科)**物种。 (注:原文中括号内的“Distoseptisporales, Distoseptisporaceae”未明确中文名称,保留原文)
MycoKeys. 2024 Feb 9;102:55-81. doi: 10.3897/mycokeys.102.112815. eCollection 2024.
10
Palm Fungi and Their Key Role in Biodiversity Surveys: A Review.棕榈真菌及其在生物多样性调查中的关键作用:综述
J Fungi (Basel). 2023 Nov 19;9(11):1121. doi: 10.3390/jof9111121.
Persoonia. 2019;43:223-425. doi: 10.3767/persoonia.2019.43.06. Epub 2019 Dec 18.
4
, a new leaf-inhabiting scolecosporous genus in Xylariaceae.,炭角菌科一个新的叶生鞘孢菌属。
Mycol Prog. 2020;19(3):205-222. doi: 10.1007/s11557-020-01559-7. Epub 2020 Feb 8.
5
Lichens or endophytes? The enigmatic genus in the fam. nov. (), and gen. nov. ().地衣还是内生菌?新科()中的神秘属,以及新属()。
Persoonia. 2019 Jun;42:228-260. doi: 10.3767/persoonia.2019.42.09. Epub 2019 May 9.
6
Six new species of from Europe and notes about and other species found in spp. hosts.来自欧洲的六个新物种以及关于在 spp. 宿主中发现的 和其他物种的记录。
MycoKeys. 2019 Mar 12;49:15-48. doi: 10.3897/mycokeys.49.32115. eCollection 2019.
7
, a family of coelomycetous fungi with appendage-bearing conidia.,是一类具有带附属物分生孢子的腔孢纲真菌。
Stud Mycol. 2019 Mar;92:287-415. doi: 10.1016/j.simyco.2018.11.001. Epub 2018 Nov 17.
8
Large-scale generation and analysis of filamentous fungal DNA barcodes boosts coverage for kingdom fungi and reveals thresholds for fungal species and higher taxon delimitation.丝状真菌DNA条形码的大规模生成与分析提高了真菌界的覆盖率,并揭示了真菌物种及更高分类单元界定的阈值。
Stud Mycol. 2019 Mar;92:135-154. doi: 10.1016/j.simyco.2018.05.001. Epub 2018 May 30.
9
Phylogenetic reassessment of : Ubiquitous endophytes, plant and human pathogens.关于无处不在的内生菌、植物和人类病原体的系统发育重新评估
Persoonia. 2017 Dec;39:118-142. doi: 10.3767/persoonia.2017.39.06. Epub 2017 Jul 7.
10
and in Barrmaeliaceae (fam. nov., Xylariales) and critical notes on -like genera based on multigene phylogenies.以及在巴尔梅利亚科(新科,炭角菌目)中,并基于多基因系统发育对类似属的关键注释。
Mycol Prog. 2018;17(1):155-177. doi: 10.1007/s11557-017-1329-6. Epub 2017 Aug 23.