Suppr超能文献

GNG5是一种与胶质瘤细胞迁移、增殖及不良预后相关的新型癌基因。

GNG5 is a novel oncogene associated with cell migration, proliferation, and poor prognosis in glioma.

作者信息

Zhang Wang, Liu Zhendong, Liu Binchao, Jiang Miaomiao, Yan Shi, Han Xian, Shen Hong, Na Meng, Wang Yanbiao, Ren Zhishuai, Liu Binfeng, Jiang Zhenfeng, Gao Yanzheng, Lin Zhiguo

机构信息

Department of Neurosurgery, The First Affiliate Hospital of Harbin Medical University, 23 Youzheng Street, Nangang District, Harbin, 150001, China.

Department of Orthopaedics, Department of Microbiome Laboratory, Henan Provincial People's Hospital, People's Hospital of Zhengzhou University, School of Clinical Medicine, Henan University, No. 7, Weiwu Road, Jinshui District, Zhengzhou, 450003, Henan, China.

出版信息

Cancer Cell Int. 2021 Jun 7;21(1):297. doi: 10.1186/s12935-021-01935-7.

Abstract

BACKGROUND

Although many biomarkers have been reported for detecting glioma, the prognosis for the disease remains poor, and therefore, new biomarkers need to be identified. GNG5, which is part of the G-protein family, has been associated with different malignant tumors, though the role of GNG5 in glioma has not been studied. Therefore, we aimed to identify the relationship between GNG5 and glioma prognosis and identify a new biomarker for the diagnosis and treatment of gliomas.

METHODS

We used data on more than a thousand gliomas from multiple databases and clinical data to determine the expression of GNG5 in glioma. Based on clinical data and CGGA database, we identified the correlation between GNG5 and multiple molecular and clinical features and prognosis using various analytical methods. Co-expression analysis and GSEA were performed to detect GNG5-related genes in glioma and possible signaling pathways involved. ESTIMATE, ssGSEA, and TIMER were used to detect the relationship between GNG5 and the immune microenvironment. Functional experiments were performed to explore the function of GNG5 in glioma cells.

RESULTS

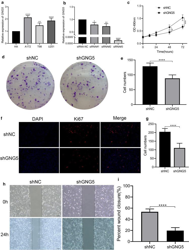
GNG5 is highly expressed in gliomas, and its expression level is positively correlated with pathological grade, histological type, age, and tumor recurrence and negatively correlated with isocitrate dehydrogenase mutation, 1p/19 co-deletion, and chemotherapy. Moreover, GNG5 as an independent risk factor was negatively correlated with the overall survival time. GSEA revealed the potential signaling pathways involved in GNG5 function in gliomas, including cell adhesion molecules signaling pathway. The ssGSEA, ESTIMATE, and TIMER based analysis indicated a correlation between GNG5 expression and various immune cells in glioma. In vivo and in vitro experiments showed that GNG5 could participate in glioma cell proliferation and migration.

CONCLUSIONS

Based on the large data platform and the use of different databases to corroborate results obtained using various datasets, as well as in vitro and in vivo experiments, our study reveals for the first time that GNG5, as an oncogene, is overexpressed in gliomas and can inhibit the proliferation and migration of glioma cells and lead to poor prognosis of patients. Thus, GNG5 is a potential novel biomarker for the clinical diagnosis and treatment of gliomas.

摘要

背景

尽管已经报道了许多用于检测胶质瘤的生物标志物,但该疾病的预后仍然很差,因此,需要鉴定新的生物标志物。GNG5是G蛋白家族的一部分,它与不同的恶性肿瘤有关,尽管GNG5在胶质瘤中的作用尚未得到研究。因此,我们旨在确定GNG5与胶质瘤预后之间的关系,并鉴定一种用于胶质瘤诊断和治疗的新生物标志物。

方法

我们使用来自多个数据库的一千多个胶质瘤数据和临床数据来确定GNG5在胶质瘤中的表达。基于临床数据和CGGA数据库,我们使用各种分析方法确定了GNG5与多种分子、临床特征及预后之间的相关性。进行共表达分析和基因集富集分析(GSEA)以检测胶质瘤中与GNG5相关的基因以及可能涉及的信号通路。使用ESTIMATE、单样本基因集富集分析(ssGSEA)和TIMER来检测GNG5与免疫微环境之间的关系。进行功能实验以探索GNG5在胶质瘤细胞中的功能。

结果

GNG5在胶质瘤中高表达,其表达水平与病理分级、组织学类型、年龄和肿瘤复发呈正相关,与异柠檬酸脱氢酶突变、1p/19共缺失和化疗呈负相关。此外,GNG5作为独立危险因素与总生存时间呈负相关。GSEA揭示了胶质瘤中GNG5功能所涉及的潜在信号通路,包括细胞粘附分子信号通路。基于ssGSEA、ESTIMATE和TIMER的分析表明GNG5表达与胶质瘤中的各种免疫细胞之间存在相关性。体内和体外实验表明,GNG5可以参与胶质瘤细胞的增殖和迁移。

结论

基于大数据平台并使用不同数据库来证实使用各种数据集获得的结果,以及体内和体外实验,我们的研究首次揭示,GNG5作为一种癌基因,在胶质瘤中过表达,可抑制胶质瘤细胞的增殖和迁移,并导致患者预后不良。因此,GNG5是一种潜在的新型生物标志物,可用于胶质瘤的临床诊断和治疗。

https://cdn.ncbi.nlm.nih.gov/pmc/blobs/e8c5/8186147/bbf58f870b41/12935_2021_1935_Fig1_HTML.jpg

文献检索

告别复杂PubMed语法,用中文像聊天一样搜索,搜遍4000万医学文献。AI智能推荐,让科研检索更轻松。

立即免费搜索

文件翻译

保留排版,准确专业,支持PDF/Word/PPT等文件格式,支持 12+语言互译。

免费翻译文档

深度研究

AI帮你快速写综述,25分钟生成高质量综述,智能提取关键信息,辅助科研写作。

立即免费体验