Suppr超能文献

酸性鞘磷脂酶促进衰老细胞存活。

Acid ceramidase promotes senescent cell survival.

机构信息

Laboratory of Genetics and Genomics, National Institute on Aging-Intramural Research Program, National Institutes of Health, Baltimore, Maryland 21224, USA.

Laboratory of Behavioral Neuroscience, National Institute on Aging-Intramural Research Program, National Institutes of Health, Baltimore, Maryland 21224, USA.

出版信息

Aging (Albany NY). 2021 Jun 8;13(12):15750-15769. doi: 10.18632/aging.203170.

Abstract

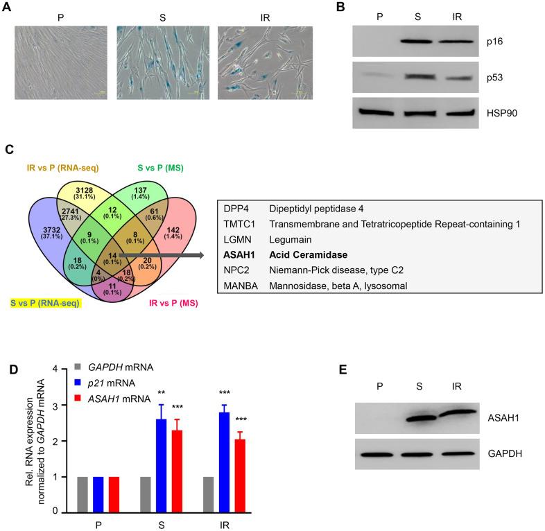
Cellular senescence is linked to chronic age-related diseases including atherosclerosis, diabetes, and neurodegeneration. Compared to proliferating cells, senescent cells express distinct subsets of proteins. In this study, we used cultured human diploid fibroblasts rendered senescent through replicative exhaustion or ionizing radiation to identify proteins differentially expressed during senescence. We identified acid ceramidase (ASAH1), a lysosomal enzyme that cleaves ceramide into sphingosine and fatty acid, as being highly elevated in senescent cells. This increase in ASAH1 levels in senescent cells was associated with a rise in the levels of mRNA and a robust increase in ASAH1 protein stability. Furthermore, silencing ASAH1 in pre-senescent fibroblasts decreased the levels of senescence proteins p16, p21, and p53, and reduced the activity of the senescence-associated β-galactosidase. Interestingly, depletion of ASAH1 in pre-senescent cells sensitized these cells to the senolytics Dasatinib and Quercetin (D+Q). Together, our study indicates that ASAH1 promotes senescence, protects senescent cells, and confers resistance against senolytic drugs. Given that inhibiting ASAH1 sensitizes cells towards senolysis, this enzyme represents an attractive therapeutic target in interventions aimed at eliminating senescent cells.

摘要

细胞衰老与慢性与年龄相关的疾病有关,包括动脉粥样硬化、糖尿病和神经退行性疾病。与增殖细胞相比,衰老细胞表达不同的蛋白质亚群。在这项研究中,我们使用经过复制性衰竭或电离辐射使人类二倍体成纤维细胞衰老的方法,来鉴定衰老过程中差异表达的蛋白质。我们鉴定出酸性神经酰胺酶(ASAH1),一种将神经酰胺切割成神经鞘氨醇和脂肪酸的溶酶体酶,在衰老细胞中高度上调。衰老细胞中 ASAH1 水平的增加与 mRNA 水平的升高以及 ASAH1 蛋白稳定性的显著增加有关。此外,在衰老前成纤维细胞中沉默 ASAH1 降低了衰老蛋白 p16、p21 和 p53 的水平,并降低了衰老相关β-半乳糖苷酶的活性。有趣的是,在衰老前细胞中耗尽 ASAH1 会使这些细胞对衰老选择性药物达沙替尼和槲皮素(D+Q)敏感。总之,我们的研究表明 ASAH1 促进衰老,保护衰老细胞,并赋予对衰老选择性药物的抗性。鉴于抑制 ASAH1 使细胞对衰老选择性药物敏感,这种酶代表了一种有吸引力的治疗靶点,可用于旨在消除衰老细胞的干预措施中。

https://cdn.ncbi.nlm.nih.gov/pmc/blobs/202c/8266329/642396aa0d5c/aging-13-203170-g001.jpg

文献AI研究员

20分钟写一篇综述,助力文献阅读效率提升50倍。

立即体验

用中文搜PubMed

大模型驱动的PubMed中文搜索引擎

马上搜索

文档翻译

学术文献翻译模型,支持多种主流文档格式。

立即体验