Suppr超能文献

担子菌酵母线粒体全基因组的特征:内含子进化、基因重排及其系统发育

Characterization of the Complete Mitochondrial Genome of Basidiomycete Yeast : Intron Evolution, Gene Rearrangement, and Its Phylogeny.

作者信息

Li Qiang, Li Lijiao, Feng Huiyu, Tu Wenying, Bao Zhijie, Xiong Chuan, Wang Xu, Qing Yuan, Huang Wenli

机构信息

Key Laboratory of Coarse Cereal Processing, Ministry of Agriculture and Rural Affairs, School of Food and Biological Engineering, Chengdu University, Chengdu, China.

Biotechnology and Nuclear Technology Research Institute, Sichuan Academy of Agricultural Sciences, Chengdu, China.

出版信息

Front Microbiol. 2021 May 28;12:646567. doi: 10.3389/fmicb.2021.646567. eCollection 2021.

Abstract

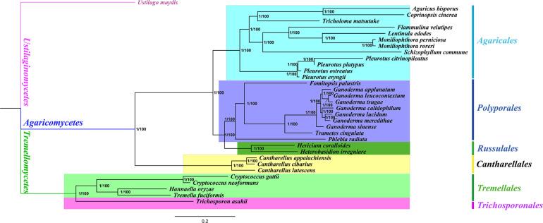
In this study, the mitogenome of was sequenced by next-generation sequencing (NGS) and successfully assembled. The mitogenome comprised circular DNA molecules with a total size of 26,444 bp. We found that the mitogenome of partially deleted the tRNA gene transferring cysteine. Comparative mitogenomic analyses showed that intronic regions were the main factors contributing to the size variations of mitogenomes in Tremellales. Introns of the gene in Tremellales species were found to have undergone intron loss/gain events, and introns of the gene may have different origins. Gene arrangement analysis revealed that contained a unique gene order different from other Tremellales species. Phylogenetic analysis based on a combined mitochondrial gene set resulted in identical and well-supported topologies, wherein was closely related to . This study represents the first report of mitogenome for the genus, which will allow further study of the population genetics, taxonomy, and evolutionary biology of this important phylloplane yeast and other related species.

摘要

在本研究中,通过下一代测序(NGS)对[物种名称]的线粒体基因组进行了测序并成功组装。该[物种名称]线粒体基因组由环状DNA分子组成,总大小为26,444 bp。我们发现[物种名称]的线粒体基因组部分缺失了转运半胱氨酸的tRNA基因。线粒体基因组比较分析表明,内含子区域是导致银耳目线粒体基因组大小变化的主要因素。发现银耳目物种中[基因名称]基因的内含子发生了内含子丢失/获得事件,并且[基因名称]基因的内含子可能有不同的起源。基因排列分析表明,[物种名称]具有与其他银耳目物种不同的独特基因顺序。基于组合线粒体基因集的系统发育分析产生了相同且得到充分支持的拓扑结构,其中[物种名称]与[相关物种名称]密切相关。本研究代表了[属名称]属线粒体基因组的首次报道,这将有助于进一步研究这种重要的叶表酵母及其他相关物种的群体遗传学、分类学和进化生物学。

https://cdn.ncbi.nlm.nih.gov/pmc/blobs/cde0/8193148/166f8a6f3c94/fmicb-12-646567-g001.jpg

文献AI研究员

20分钟写一篇综述,助力文献阅读效率提升50倍。

立即体验

用中文搜PubMed

大模型驱动的PubMed中文搜索引擎

马上搜索

文档翻译

学术文献翻译模型,支持多种主流文档格式。

立即体验