Petronilho Elaine C, Pedrote Murilo M, Marques Mayra A, Passos Yulli M, Mota Michelle F, Jakobus Benjamin, de Sousa Gileno Dos Santos, Pereira da Costa Filipe, Felix Adriani L, Ferretti Giulia D S, Almeida Fernando P, Cordeiro Yraima, Vieira Tuane C R G, de Oliveira Guilherme A P, Silva Jerson L
Institute of Medical Biochemistry Leopoldo de Meis, National Institute of Science and Technology for Structural Biology and Bioimaging, National Center of Nuclear Magnetic Resonance Jiri Jonas, Federal University of Rio de Janeiro Rio de Janeiro RJ 21941-902 Brazil
Faculty of Pharmacy, Federal University of Rio de Janeiro Rio de Janeiro Brazil.
Chem Sci. 2021 Apr 26;12(21):7334-7349. doi: 10.1039/d1sc01739j.
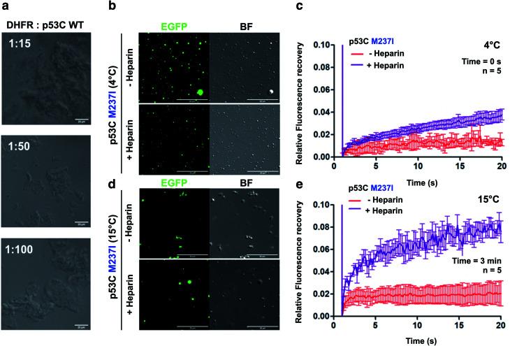
Mutant p53 tends to form aggregates with amyloid properties, especially amyloid oligomers inside the nucleus, which are believed to cause oncogenic gain-of-function (GoF). The mechanism of the formation of the aggregates in the nucleus remains uncertain. The present study demonstrated that the DNA-binding domain of p53 (p53C) underwent phase separation (PS) on the pathway to aggregation under various conditions. p53C phase separated in the presence of the crowding agent polyethylene glycol (PEG). Similarly, mutant p53C (M237I and R249S) underwent PS; however, the process evolved to a solid-like phase transition faster than that in the case of wild-type p53C. The data obtained by microscopy of live cells indicated that transfection of mutant full-length p53 into the cells tended to result in PS and phase transition (PT) in the nuclear compartments, which are likely the cause of the GoF effects. Fluorescence recovery after photobleaching (FRAP) experiments revealed liquid characteristics of the condensates in the nucleus. Mutant p53 tended to undergo gel- and solid-like phase transitions in the nucleus and in nuclear bodies demonstrated by slow and incomplete recovery of fluorescence after photobleaching. Polyanions, such as heparin and RNA, were able to modulate PS and PT . Heparin apparently stabilized the condensates in a gel-like state, and RNA apparently induced a solid-like state of the protein even in the absence of PEG. Conditions that destabilize p53C into a molten globule conformation also produced liquid droplets in the absence of crowding. The disordered transactivation domain (TAD) modulated both phase separation and amyloid aggregation. In summary, our data provide mechanistic insight into the formation of p53 condensates and conditions that may result in the formation of aggregated structures, such as mutant amyloid oligomers, in cancer. The pathway of mutant p53 from liquid droplets to gel-like and solid-like (amyloid) species may be a suitable target for anticancer therapy.
突变型p53倾向于形成具有淀粉样特性的聚集体,尤其是细胞核内的淀粉样寡聚体,据信这些寡聚体会导致致癌性功能获得(GoF)。细胞核内聚集体形成的机制仍不确定。本研究表明,p53的DNA结合结构域(p53C)在各种条件下聚集过程中会发生相分离(PS)。p53C在拥挤剂聚乙二醇(PEG)存在下发生相分离。同样,突变型p53C(M237I和R249S)也发生相分离;然而,该过程比野生型p53C更快地演变为类似固体的相变。活细胞显微镜观察获得的数据表明,将突变型全长p53转染到细胞中往往会导致核区室发生相分离和相变(PT),这可能是GoF效应的原因。光漂白后荧光恢复(FRAP)实验揭示了细胞核内凝聚物的液体特性。突变型p53倾向于在细胞核和核小体中发生类似凝胶和固体的相变,光漂白后荧光恢复缓慢且不完全证明了这一点。多聚阴离子,如肝素和RNA,能够调节相分离和相变。肝素显然将凝聚物稳定在类似凝胶的状态,RNA即使在没有PEG的情况下也显然诱导蛋白质形成类似固体的状态。使p53C不稳定成熔球构象的条件在没有拥挤的情况下也会产生液滴。无序的反式激活结构域(TAD)调节相分离和淀粉样聚集。总之,我们的数据为p53凝聚物的形成以及可能导致癌症中聚集结构如突变淀粉样寡聚体形成的条件提供了机制性见解。突变型p53从液滴到类似凝胶和固体(淀粉样)物种的途径可能是抗癌治疗的合适靶点。