Suppr超能文献

水肺潜水所致减压病对人体外周血转录组的急性影响。

Acute Effects on the Human Peripheral Blood Transcriptome of Decompression Sickness Secondary to Scuba Diving.

作者信息

Magri Kurt, Eftedal Ingrid, Petroni Magri Vanessa, Matity Lyubisa, Azzopardi Charles Paul, Muscat Stephen, Pace Nikolai Paul

机构信息

Hyperbaric Unit, Department of Medicine, Mater Dei Hospital, Msida, Malta.

Department of Circulation and Medical Imaging, Faculty of Medicine and Health Sciences, NTNU Norwegian University of Science and Technology, Trondheim, Norway.

出版信息

Front Physiol. 2021 Jun 10;12:660402. doi: 10.3389/fphys.2021.660402. eCollection 2021.

Abstract

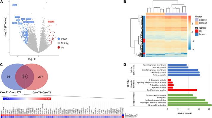
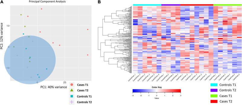
Decompression sickness (DCS) develops due to inert gas bubble formation in bodily tissues and in the circulation, leading to a wide range of potentially serious clinical manifestations. Its pathophysiology remains incompletely understood. In this study, we aim to explore changes in the human leukocyte transcriptome in divers with DCS compared to closely matched unaffected controls after uneventful diving. Cases ( = 7) were divers developing the typical cutis marmorata rash after diving with a confirmed clinical diagnosis of DCS. Controls ( = 6) were healthy divers who surfaced from a ≥25 msw dive without decompression violation or evidence of DCS. Blood was sampled at two separate time points-within 8 h of dive completion and 40-44 h later. Transcriptome analysis by RNA-Sequencing followed by bioinformatic analysis was carried out to identify differentially expressed genes and relate their function to biological pathways. In DCS cases, we identified enrichment of transcripts involved in acute inflammation, activation of innate immunity and free radical scavenging pathways, with specific upregulation of transcripts related to neutrophil function and degranulation. DCS-induced transcriptomic events were reversed at the second time point following exposure to hyperbaric oxygen. The observed changes are consistent with findings from animal models of DCS and highlight a continuum between the responses elicited by uneventful diving and diving complicated by DCS. This study sheds light on the inflammatory pathophysiology of DCS and the associated immune response. Such data may potentially be valuable in the search for novel treatments targeting this disease.

摘要

减压病(DCS)是由于身体组织和循环系统中形成惰性气体气泡而引发的,会导致一系列潜在的严重临床表现。其病理生理学仍未被完全理解。在本研究中,我们旨在探究与经历平稳潜水后未受影响的匹配对照组相比,患有减压病的潜水员的人类白细胞转录组变化。病例组(n = 7)是潜水后出现典型大理石样皮肤皮疹且临床确诊为减压病的潜水员。对照组(n = 6)是从至少25米海水深度潜水后安全上浮、无减压违规行为且无减压病迹象的健康潜水员。在两个不同时间点采集血液——潜水结束后8小时内以及40 - 44小时后。通过RNA测序进行转录组分析,随后进行生物信息学分析,以鉴定差异表达基因并将其功能与生物途径相关联。在减压病病例中,我们发现参与急性炎症、先天免疫激活和自由基清除途径的转录本富集,与中性粒细胞功能和脱颗粒相关的转录本有特异性上调。暴露于高压氧后,减压病诱导的转录组事件在第二个时间点逆转。观察到的变化与减压病动物模型的研究结果一致,并突出了平稳潜水引发的反应与并发减压病的潜水反应之间的连续性。本研究揭示了减压病的炎症病理生理学及相关免疫反应。这些数据可能在寻找针对该疾病的新疗法方面具有潜在价值。

https://cdn.ncbi.nlm.nih.gov/pmc/blobs/4d14/8222921/f35d001ac9b4/fphys-12-660402-g001.jpg

文献AI研究员

20分钟写一篇综述,助力文献阅读效率提升50倍。

立即体验

用中文搜PubMed

大模型驱动的PubMed中文搜索引擎

马上搜索

文档翻译

学术文献翻译模型,支持多种主流文档格式。

立即体验