• 文献检索
  • 文档翻译
  • 深度研究
  • 学术资讯
  • Suppr Zotero 插件Zotero 插件
  • 邀请有礼
  • 套餐&价格
  • 历史记录
应用&插件
Suppr Zotero 插件Zotero 插件浏览器插件Mac 客户端Windows 客户端微信小程序
定价
高级版会员购买积分包购买API积分包
服务
文献检索文档翻译深度研究API 文档MCP 服务
关于我们
关于 Suppr公司介绍联系我们用户协议隐私条款
关注我们

Suppr 超能文献

核心技术专利:CN118964589B侵权必究
粤ICP备2023148730 号-1Suppr @ 2026

文献检索

告别复杂PubMed语法,用中文像聊天一样搜索,搜遍4000万医学文献。AI智能推荐,让科研检索更轻松。

立即免费搜索

文件翻译

保留排版,准确专业,支持PDF/Word/PPT等文件格式,支持 12+语言互译。

免费翻译文档

深度研究

AI帮你快速写综述,25分钟生成高质量综述,智能提取关键信息,辅助科研写作。

立即免费体验

在 HeLa 细胞中,强力霉素诱导的线粒体应激过程中,内质网-线粒体偶联增加。

Endoplasmic reticulum-mitochondria coupling increases during doxycycline-induced mitochondrial stress in HeLa cells.

机构信息

Advanced Center for Chronic Diseases (ACCDiS), Facultad de Ciencias Químicas y Farmaceuticas & Facultad de Medicina, Universidad de Chile, Santiago, Chile.

Advanced Center for Chronic Diseases (ACCDiS), Facultad de Medicina, Pontificia Universidad Católica de Chile, Santiago, Chile.

出版信息

Cell Death Dis. 2021 Jun 28;12(7):657. doi: 10.1038/s41419-021-03945-9.

DOI:10.1038/s41419-021-03945-9
PMID:34183648
原文链接:https://pmc.ncbi.nlm.nih.gov/articles/PMC8238934/
Abstract

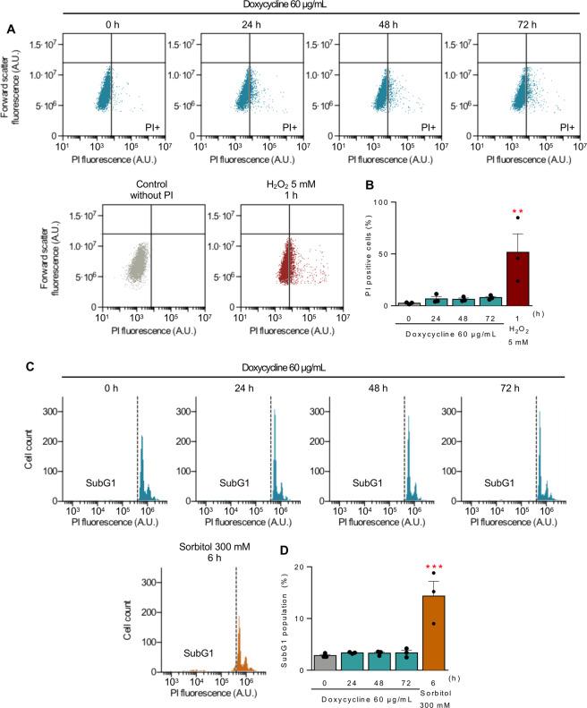
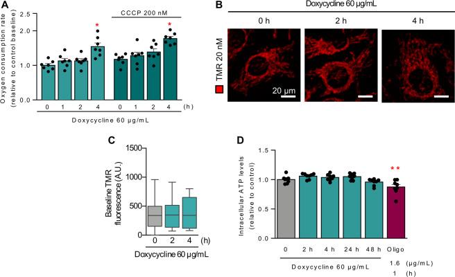
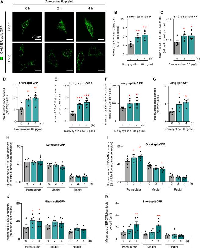
Subcellular organelles communicate with each other to regulate function and coordinate responses to changing cellular conditions. The physical-functional coupling of the endoplasmic reticulum (ER) with mitochondria allows for the direct transfer of Ca between organelles and is an important avenue for rapidly increasing mitochondrial metabolic activity. As such, increasing ER-mitochondrial coupling can boost the generation of ATP that is needed to restore homeostasis in the face of cellular stress. The mitochondrial unfolded protein response (mtUPR) is activated by the accumulation of unfolded proteins in mitochondria. Retrograde signaling from mitochondria to the nucleus promotes mtUPR transcriptional responses aimed at restoring protein homeostasis. It is currently unknown whether the changes in mitochondrial-ER coupling also play a role during mtUPR stress. We hypothesized that mitochondrial stress favors an expansion of functional contacts between mitochondria and ER, thereby increasing mitochondrial metabolism as part of a protective response. Hela cells were treated with doxycycline, an antibiotic that inhibits the translation of mitochondrial-encoded proteins to create protein disequilibrium. Treatment with doxycycline decreased the abundance of mitochondrial encoded proteins while increasing expression of CHOP, C/EBPβ, ClpP, and mtHsp60, markers of the mtUPR. There was no change in either mitophagic activity or cell viability. Furthermore, ER UPR was not activated, suggesting focused activation of the mtUPR. Within 2 h of doxycycline treatment, there was a significant increase in physical contacts between mitochondria and ER that was distributed throughout the cell, along with an increase in the kinetics of mitochondrial Ca uptake. This was followed by the rise in the rate of oxygen consumption at 4 h, indicating a boost in mitochondrial metabolic activity. In conclusion, an early phase of the response to doxycycline-induced mitochondrial stress is an increase in mitochondrial-ER coupling that potentiates mitochondrial metabolic activity as a means to support subsequent steps in the mtUPR pathway and sustain cellular adaptation.

摘要

细胞内细胞器通过相互通讯来调节功能,并协调对细胞内环境变化的反应。内质网(ER)与线粒体之间的物理功能连接允许 Ca 直接在细胞器之间传递,这是快速增加线粒体代谢活性的重要途径。因此,增加 ER-线粒体的偶联可以增加生成 ATP 的能力,从而在面对细胞应激时恢复细胞内环境的稳定。线粒体未折叠蛋白反应(mtUPR)是由线粒体中未折叠蛋白的积累激活的。线粒体到细胞核的逆行信号转导促进了 mtUPR 转录反应,旨在恢复蛋白质的内环境稳定。目前尚不清楚线粒体-ER 偶联的变化是否也在 mtUPR 应激中发挥作用。我们假设线粒体应激有利于线粒体和 ER 之间功能性接触的扩大,从而增加线粒体代谢作为保护性反应的一部分。我们用强力霉素(一种抑制线粒体编码蛋白翻译的抗生素)处理 HeLa 细胞,以产生蛋白失衡。强力霉素处理降低了线粒体编码蛋白的丰度,同时增加了 CHOP、C/EBPβ、ClpP 和 mtHsp60 的表达,这些都是 mtUPR 的标志物。线粒体吞噬活性或细胞活力没有变化。此外,未激活内质网 UPR,这表明 mtUPR 被选择性激活。在强力霉素处理后的 2 小时内,线粒体和 ER 之间的物理接触显著增加,并且分布在整个细胞中,同时线粒体 Ca 摄取动力学增加。这之后在 4 小时时耗氧量增加,表明线粒体代谢活性增强。总之,强力霉素诱导的线粒体应激反应的早期阶段是线粒体-ER 偶联的增加,这增强了线粒体代谢活性,作为支持 mtUPR 途径中后续步骤和维持细胞适应的一种手段。

https://cdn.ncbi.nlm.nih.gov/pmc/blobs/4be1/8238934/7ce4cfff36a9/41419_2021_3945_Fig7_HTML.jpg
https://cdn.ncbi.nlm.nih.gov/pmc/blobs/4be1/8238934/5f9b359d1692/41419_2021_3945_Fig1_HTML.jpg
https://cdn.ncbi.nlm.nih.gov/pmc/blobs/4be1/8238934/bdd3bd0814e9/41419_2021_3945_Fig2_HTML.jpg
https://cdn.ncbi.nlm.nih.gov/pmc/blobs/4be1/8238934/cedf56e2ad27/41419_2021_3945_Fig3_HTML.jpg
https://cdn.ncbi.nlm.nih.gov/pmc/blobs/4be1/8238934/b29830f7e516/41419_2021_3945_Fig4_HTML.jpg
https://cdn.ncbi.nlm.nih.gov/pmc/blobs/4be1/8238934/6aafe9d1014c/41419_2021_3945_Fig5_HTML.jpg
https://cdn.ncbi.nlm.nih.gov/pmc/blobs/4be1/8238934/1ed0cc5769ea/41419_2021_3945_Fig6_HTML.jpg
https://cdn.ncbi.nlm.nih.gov/pmc/blobs/4be1/8238934/7ce4cfff36a9/41419_2021_3945_Fig7_HTML.jpg
https://cdn.ncbi.nlm.nih.gov/pmc/blobs/4be1/8238934/5f9b359d1692/41419_2021_3945_Fig1_HTML.jpg
https://cdn.ncbi.nlm.nih.gov/pmc/blobs/4be1/8238934/bdd3bd0814e9/41419_2021_3945_Fig2_HTML.jpg
https://cdn.ncbi.nlm.nih.gov/pmc/blobs/4be1/8238934/cedf56e2ad27/41419_2021_3945_Fig3_HTML.jpg
https://cdn.ncbi.nlm.nih.gov/pmc/blobs/4be1/8238934/b29830f7e516/41419_2021_3945_Fig4_HTML.jpg
https://cdn.ncbi.nlm.nih.gov/pmc/blobs/4be1/8238934/6aafe9d1014c/41419_2021_3945_Fig5_HTML.jpg
https://cdn.ncbi.nlm.nih.gov/pmc/blobs/4be1/8238934/1ed0cc5769ea/41419_2021_3945_Fig6_HTML.jpg
https://cdn.ncbi.nlm.nih.gov/pmc/blobs/4be1/8238934/7ce4cfff36a9/41419_2021_3945_Fig7_HTML.jpg

相似文献

1
Endoplasmic reticulum-mitochondria coupling increases during doxycycline-induced mitochondrial stress in HeLa cells.在 HeLa 细胞中,强力霉素诱导的线粒体应激过程中,内质网-线粒体偶联增加。
Cell Death Dis. 2021 Jun 28;12(7):657. doi: 10.1038/s41419-021-03945-9.
2
Increased ER-mitochondrial coupling promotes mitochondrial respiration and bioenergetics during early phases of ER stress.内质网-线粒体偶联增加促进内质网应激早期阶段的线粒体呼吸和生物能量学。
J Cell Sci. 2011 Jul 1;124(Pt 13):2143-52. doi: 10.1242/jcs.080762. Epub 2011 May 31.
3
GLP-1 promotes mitochondrial metabolism in vascular smooth muscle cells by enhancing endoplasmic reticulum-mitochondria coupling.GLP-1 通过增强内质网-线粒体偶联促进血管平滑肌细胞的线粒体代谢。
Biochem Biophys Res Commun. 2014 Mar 28;446(1):410-6. doi: 10.1016/j.bbrc.2014.03.004. Epub 2014 Mar 12.
4
Mitochondria at the interface between danger signaling and metabolism: role of unfolded protein responses in chronic inflammation.线粒体在危险信号与代谢之间的相互作用:未折叠蛋白反应在慢性炎症中的作用。
Inflamm Bowel Dis. 2012 Jul;18(7):1364-77. doi: 10.1002/ibd.21944. Epub 2011 Dec 19.
5
Natural Products Targeting ER Stress, and the Functional Link to Mitochondria.天然产物靶向内质网应激及与线粒体的功能联系
Int J Mol Sci. 2020 Mar 11;21(6):1905. doi: 10.3390/ijms21061905.
6
Uncoupling protein 3 (UCP3) modulates the activity of Sarco/endoplasmic reticulum Ca2+-ATPase (SERCA) by decreasing mitochondrial ATP production.解偶联蛋白 3(UCP3)通过减少线粒体 ATP 生成来调节肌浆/内质网 Ca2+-ATP 酶(SERCA)的活性。
J Biol Chem. 2011 Sep 16;286(37):32533-41. doi: 10.1074/jbc.M110.216044. Epub 2011 Jul 20.
7
ATF5-regulated Mitochondrial Unfolded Protein Response Attenuates Neuronal Damage in Epileptic Rat by Reducing Endoplasmic Reticulum Stress Through Mitochondrial ROS.ATF5 调控的线粒体未折叠蛋白反应通过减少内质网应激通过线粒体 ROS 减轻癫痫大鼠的神经元损伤。
Neurochem Res. 2024 Feb;49(2):388-401. doi: 10.1007/s11064-023-04042-3. Epub 2023 Oct 17.
8
Chronology of UPR activation in skeletal muscle adaptations to chronic contractile activity.骨骼肌适应慢性收缩活动中未折叠蛋白反应激活的时间顺序。
Am J Physiol Cell Physiol. 2016 Jun 1;310(11):C1024-36. doi: 10.1152/ajpcell.00009.2016. Epub 2016 Apr 27.
9
mTORC1 inhibitor rapamycin and ER stressor tunicamycin induce differential patterns of ER-mitochondria coupling.mTORC1 抑制剂雷帕霉素和内质网应激剂衣霉素诱导内质网-线粒体偶联的不同模式。
Sci Rep. 2016 Nov 3;6:36394. doi: 10.1038/srep36394.
10
Induction of dsRNA-activated protein kinase links mitochondrial unfolded protein response to the pathogenesis of intestinal inflammation.dsRNA 激活蛋白激酶诱导将线粒体未折叠蛋白反应与肠道炎症的发病机制联系起来。
Gut. 2012 Sep;61(9):1269-1278. doi: 10.1136/gutjnl-2011-300767. Epub 2011 Oct 13.

引用本文的文献

1
Mechanism and regulatory strategy study on promoting vascularized bone regeneration via intracellular zinc ion transport.通过细胞内锌离子转运促进血管化骨再生的机制及调控策略研究
Bioact Mater. 2025 Aug 11;53:875-892. doi: 10.1016/j.bioactmat.2025.07.020. eCollection 2025 Nov.
2
Targeting mitochondrial ClpP: structural insights and therapeutic potential of ClpP agonists in cancer therapy.靶向线粒体ClpP:癌症治疗中ClpP激动剂的结构见解与治疗潜力
Oncol Rev. 2025 May 6;19:1567860. doi: 10.3389/or.2025.1567860. eCollection 2025.
3
An Overview of Hexavalent Chromium-Induced Necroptosis, Pyroptosis, and Ferroptosis.

本文引用的文献

1
ER-mitochondria contacts promote mtDNA nucleoids active transportation via mitochondrial dynamic tubulation.内质网-线粒体接触通过线粒体动态小管促进 mtDNA 核小体的主动运输。
Nat Commun. 2020 Sep 8;11(1):4471. doi: 10.1038/s41467-020-18202-4.
2
Mitochondria as target to inhibit proliferation and induce apoptosis of cancer cells: the effects of doxycycline and gemcitabine.线粒体作为抑制癌细胞增殖和诱导细胞凋亡的靶点:多西环素和吉西他滨的作用。
Sci Rep. 2020 Mar 9;10(1):4363. doi: 10.1038/s41598-020-61381-9.
3
Mitocellular communication: Shaping health and disease.
六价铬诱导的坏死性凋亡、炎性程序性坏死及铁死亡概述
Biol Trace Elem Res. 2024 Sep 17. doi: 10.1007/s12011-024-04376-1.
4
Mitochondria-Associated Membranes in Aging and Senescence.衰老与衰老过程中的线粒体相关膜
Aging Dis. 2024 Aug 5;16(4):2250-2272. doi: 10.14336/AD.2024.0652.
5
Mitoribosomal synthetic lethality overcomes multidrug resistance in MYC-driven neuroblastoma.线粒体核糖体合成致死克服了 MYC 驱动的神经母细胞瘤的多药耐药性。
Cell Death Dis. 2023 Nov 16;14(11):747. doi: 10.1038/s41419-023-06278-x.
6
Role of Mitochondria-ER Contact Sites in Mitophagy.线粒体-内质网接触位点在自噬中的作用。
Biomolecules. 2023 Jul 31;13(8):1198. doi: 10.3390/biom13081198.
7
IPR at ER-Mitochondrial Contact Sites: Beyond the IPR-GRP75-VDAC1 Ca Funnel.内质网-线粒体接触位点处的内质网蛋白相关受体:超越内质网蛋白相关受体-葡萄糖调节蛋白75-电压依赖性阴离子通道1钙离子通道
Contact (Thousand Oaks). 2023 Jun 22;6:25152564231181020. doi: 10.1177/25152564231181020. eCollection 2023 Jan-Dec.
8
Methods for assessing change in brain plasticity at night and psychological resilience during daytime between repeated long-duration space missions.评估夜间大脑可塑性变化和日间心理弹性的方法,用于重复长时间太空任务之间。
Sci Rep. 2023 Jul 5;13(1):10909. doi: 10.1038/s41598-023-36389-6.
9
A tale of two pathways: Regulation of proteostasis by UPR and MDPs.两条通路的故事:UPR 和 MDPs 对蛋白质稳态的调控。
Curr Opin Neurobiol. 2023 Feb;78:102673. doi: 10.1016/j.conb.2022.102673. Epub 2023 Jan 6.
10
The aging of ER-mitochondria communication: A journey from undifferentiated to aged cells.内质网-线粒体通讯的衰老:从未分化细胞到衰老细胞的历程。
Front Cell Dev Biol. 2022 Aug 19;10:946678. doi: 10.3389/fcell.2022.946678. eCollection 2022.
线粒体细胞通讯:塑造健康与疾病
Science. 2019 Nov 15;366(6467):827-832. doi: 10.1126/science.aax3768. Epub 2019 Nov 14.
4
Dissociation of mitochondrial HK-II elicits mitophagy and confers cardioprotection against ischemia.线粒体 HK-II 的解离引发线粒体自噬,对缺血性心脏病提供保护作用。
Cell Death Dis. 2019 Sep 30;10(10):730. doi: 10.1038/s41419-019-1965-7.
5
Mitochondrial Unfolded Protein Response (UPR) Activation in Cardiac Diseases: Opportunities and Challenges.线粒体未折叠蛋白反应(UPR)激活在心脏疾病中的机遇与挑战
J Am Coll Cardiol. 2019 Aug 20;74(7):1011-1012. doi: 10.1016/j.jacc.2019.05.066.
6
Cardioprotection by the mitochondrial unfolded protein response requires ATF5.线粒体未折叠蛋白反应的心脏保护作用需要 ATF5。
Am J Physiol Heart Circ Physiol. 2019 Aug 1;317(2):H472-H478. doi: 10.1152/ajpheart.00244.2019. Epub 2019 Jul 5.
7
Unfolding the Roles of Mitochondria as Therapeutic Targets for Heart Disease.揭示线粒体作为心脏病治疗靶点的作用
J Am Coll Cardiol. 2019 Apr 16;73(14):1807-1810. doi: 10.1016/j.jacc.2018.12.089.
8
Cardioprotective Effect of the Mitochondrial Unfolded Protein Response During Chronic Pressure Overload.慢性压力超负荷过程中线粒体未折叠蛋白反应的心脏保护作用。
J Am Coll Cardiol. 2019 Apr 16;73(14):1795-1806. doi: 10.1016/j.jacc.2018.12.087.
9
Mitophagy Is Essential for Maintaining Cardiac Function During High Fat Diet-Induced Diabetic Cardiomyopathy.自噬对于高脂肪饮食诱导的糖尿病心肌病期间维持心脏功能至关重要。
Circ Res. 2019 Apr 26;124(9):1360-1371. doi: 10.1161/CIRCRESAHA.118.314607.
10
Caveolin-1 impairs PKA-DRP1-mediated remodelling of ER-mitochondria communication during the early phase of ER stress.窖蛋白-1 损害 PKA-DRP1 介导的内质网-线粒体通讯在早期内质网应激过程中的重塑。
Cell Death Differ. 2019 Jul;26(7):1195-1212. doi: 10.1038/s41418-018-0197-1. Epub 2018 Sep 12.