Department of Precision Medicine, Università degli Studi della Campania "Luigi Vanvitelli", Via L. De Crecchio 7, 80138 Naples, Italy.
Int J Mol Sci. 2021 Jun 21;22(12):6609. doi: 10.3390/ijms22126609.
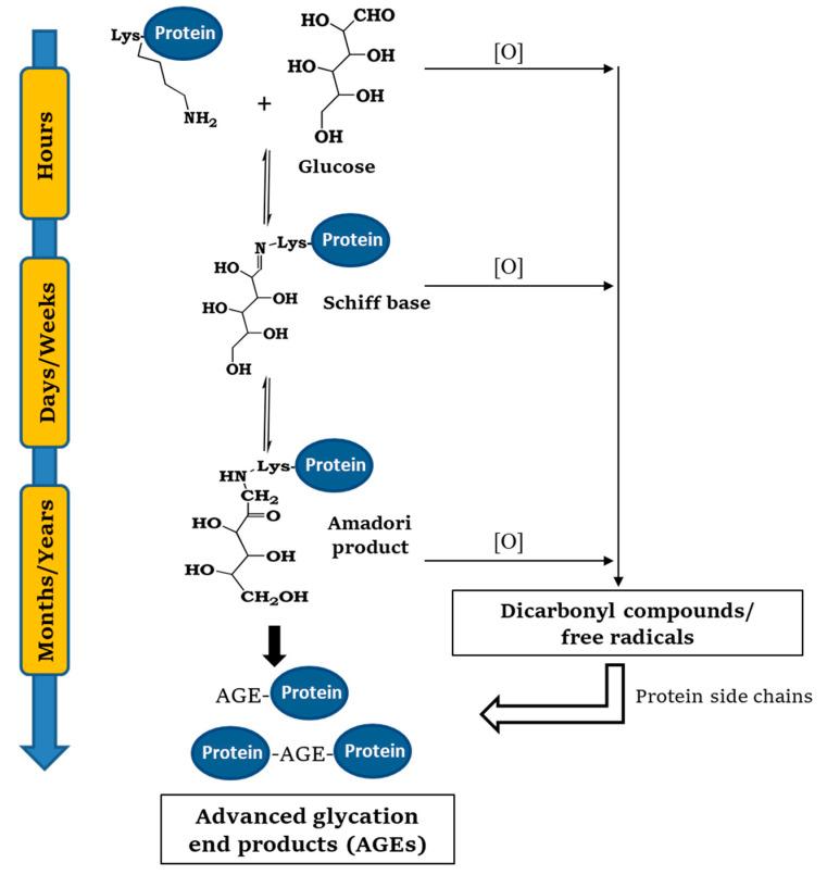
Protein function and flexibility is directly related to the native distribution of its structural elements and any alteration in protein architecture leads to several abnormalities and accumulation of misfolded proteins. This phenomenon is associated with a range of increasingly common human disorders, including Alzheimer and Parkinson diseases, type II diabetes, and a number of systemic amyloidosis characterized by the accumulation of amyloid aggregates both in the extracellular space of tissues and as intracellular deposits. Post-translational modifications are known to have an active role in the in vivo amyloid aggregation as able to affect protein structure and dynamics. Among them, a key role seems to be played by non-enzymatic glycation, the most unwanted irreversible modification of the protein structure, which strongly affects long-living proteins throughout the body. This study provided an overview of the molecular effects induced by glycation on the amyloid aggregation process of several protein models associated with misfolding diseases. In particular, we analyzed the role of glycation on protein folding, kinetics of amyloid formation, and amyloid cytotoxicity in order to shed light on the role of this post-translational modification in the in vivo amyloid aggregation process.
蛋白质的功能和灵活性与其结构元素的天然分布直接相关,任何蛋白质结构的改变都会导致多种异常和错误折叠蛋白质的积累。这种现象与一系列越来越常见的人类疾病有关,包括阿尔茨海默病和帕金森病、II 型糖尿病以及多种系统性淀粉样变性,其特征是在组织的细胞外空间和细胞内沉积物中积累淀粉样聚集物。已知翻译后修饰在体内淀粉样聚集中具有积极作用,因为它们能够影响蛋白质结构和动力学。其中,非酶糖基化似乎起着关键作用,这是蛋白质结构最不受欢迎的不可逆修饰,它强烈影响全身长寿蛋白质。本研究概述了糖基化对几种与错误折叠疾病相关的蛋白质模型的淀粉样聚集过程所引起的分子影响。特别是,我们分析了糖基化对蛋白质折叠、淀粉样形成动力学和淀粉样细胞毒性的作用,以阐明这种翻译后修饰在体内淀粉样聚集过程中的作用。