Suppr超能文献

肺腺癌中 mA RNA 甲基化调节因子的表达状态及预后价值

Expression Status and Prognostic Value of mA RNA Methylation Regulators in Lung Adenocarcinoma.

作者信息

Li Xiuhong, Feng Zian, Wang Rui, Hu Jie, He Xiaodong, Shen Zuojun

机构信息

Department of Clinical Laboratory, The First Affiliated Hospital of USTC, Division of Life Sciences and Medicine, University of Science and Technology of China, Hefei 230001, China.

Deparment of Clinical Laboratory, Anhui Provincial Hospital, Anhui Medical University, Hefei 230001, China.

出版信息

Life (Basel). 2021 Jun 26;11(7):619. doi: 10.3390/life11070619.

Abstract

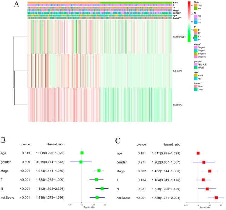
N-methyladenosine (mA) RNA modification is the most abundant modification method in mRNA, and it plays an important role in the occurrence and development of many cancers. This paper mainly discusses the role of mA RNA methylation regulators in lung adenocarcinoma (LUAD) to identify novel prognostic biomarkers. The gene expression data of 19 mA methylation regulators in LUAD patients and its relevant clinical parameters were extracted from The Cancer Genome Atlas (TCGA) database. We selected three significantly differentially expressed mA regulators in LUAD to construct the risk signature, and evaluated its prognostic prediction efficiency using the receiver operating characteristic (ROC) curve. Kaplan-Meier survival analysis and Cox regression analysis were used to identify the independent prognostic significance of the risk signature. The ROC curve indicated that the area under the curve (AUC) was 0.659, which means that the risk signature had a good prediction efficiency. The results of the Kaplan-Meier survival analysis and Cox regression analysis showed that the risk score can be used as an independent prognostic factor for LUAD. In addition, we explored the differential signaling pathways and cellular processes related to mA methylation regulators in LUAD.

摘要

N-甲基腺苷(mA)RNA修饰是mRNA中最丰富的修饰方式,在多种癌症的发生发展中发挥着重要作用。本文主要探讨mA RNA甲基化调节因子在肺腺癌(LUAD)中的作用,以鉴定新的预后生物标志物。从癌症基因组图谱(TCGA)数据库中提取LUAD患者中19种mA甲基化调节因子的基因表达数据及其相关临床参数。我们在LUAD中选择了三种显著差异表达的mA调节因子来构建风险特征,并使用受试者工作特征(ROC)曲线评估其预后预测效率。采用Kaplan-Meier生存分析和Cox回归分析来确定风险特征的独立预后意义。ROC曲线表明曲线下面积(AUC)为0.659,这意味着风险特征具有良好的预测效率。Kaplan-Meier生存分析和Cox回归分析结果表明,风险评分可作为LUAD的独立预后因素。此外,我们还探索了LUAD中与mA甲基化调节因子相关的差异信号通路和细胞过程。

https://cdn.ncbi.nlm.nih.gov/pmc/blobs/bebe/8306618/85f3a7ed2b7d/life-11-00619-g001.jpg

文献AI研究员

20分钟写一篇综述,助力文献阅读效率提升50倍。

立即体验

用中文搜PubMed

大模型驱动的PubMed中文搜索引擎

马上搜索

文档翻译

学术文献翻译模型,支持多种主流文档格式。

立即体验