• 文献检索
  • 文档翻译
  • 深度研究
  • 学术资讯
  • Suppr Zotero 插件Zotero 插件
  • 邀请有礼
  • 套餐&价格
  • 历史记录
应用&插件
Suppr Zotero 插件Zotero 插件浏览器插件Mac 客户端Windows 客户端微信小程序
定价
高级版会员购买积分包购买API积分包
服务
文献检索文档翻译深度研究API 文档MCP 服务
关于我们
关于 Suppr公司介绍联系我们用户协议隐私条款
关注我们

Suppr 超能文献

核心技术专利:CN118964589B侵权必究
粤ICP备2023148730 号-1Suppr @ 2026

文献检索

告别复杂PubMed语法,用中文像聊天一样搜索,搜遍4000万医学文献。AI智能推荐,让科研检索更轻松。

立即免费搜索

文件翻译

保留排版,准确专业,支持PDF/Word/PPT等文件格式,支持 12+语言互译。

免费翻译文档

深度研究

AI帮你快速写综述,25分钟生成高质量综述,智能提取关键信息,辅助科研写作。

立即免费体验

蛋氨酸通过抑制半胱天冬酶依赖性凋亡和增强细胞抗氧化状态来减轻黄曲霉毒素B1诱导的肉鸡胚胎毒性。

Methionine alleviates aflatoxinb1-induced broiler chicks embryotoxicity through inhibition of caspase-dependent apoptosis and enhancement of cellular antioxidant status.

作者信息

Elwan Hamada, Xie Chao, Miao L P, Dong Xinyang, Zou Xiao-Ting, Mohany Mohamed, Ahmed Mohammed M, Al-Rejaie Salim S, Elnesr S S

机构信息

College of Animal Science, Zhejiang University, Hangzhou, China; Animal and Poultry Production Department, Faculty of Agriculture, Minia University, El-Minya, 61519, Egypt.

College of Animal Science, Zhejiang University, Hangzhou, China.

出版信息

Poult Sci. 2021 Aug;100(8):101103. doi: 10.1016/j.psj.2021.101103. Epub 2021 Mar 11.

DOI:10.1016/j.psj.2021.101103
PMID:34229218
原文链接:https://pmc.ncbi.nlm.nih.gov/articles/PMC8261005/
Abstract

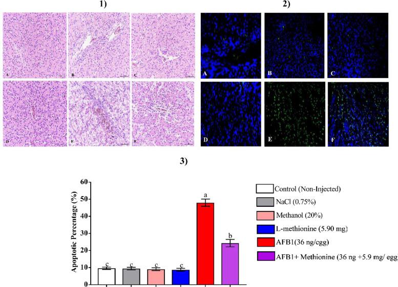
Practical methods for preventing embryotoxicity in chickens that are caused by aflatoxin-B1 (AFB1) are currently rare. Binding absorbers are commonly used in feeding stuff to reduce laying hens' exposure to off-contaminated diets, thus reducing residue exposure to fertilized eggs. Nonetheless, several adsorbents have been shown to affect the use of nutrients and the absorption of minerals in poultry. Thus, seeking an effective strategy to counter or control embryotoxicity in broiler chicks caused by AFB1 is a problem. A total of 180 embryonated eggs were injected with 36 ng AFB1 with or without 5.90 mg L-methionine (Met) 30 embryonated eggs each, followed by incubation in an incubator until hatching time. The in ovo injection of Met significantly reduced toxicity caused by AFB1 in broiler embryos by enhancing the liver and kidney functions, lipid profiles, and alleviated oxidative stress during the incubation period. Furthermore, the relative gene expressions (SSTR5, TSH-β, Bcl-2, GSH-Px, GST-a, and SOD in the liver) were up-regulated with in ovo injection of AFB1+Met compared to AFB1 alone. Moreover, there was a dowin-regulated trend in Bax, Caspases-3, Caspases-7, Caspases-9, CYP1A1, CYP2H1, and P53 gene expression with in ovo injection of AFB1+Met compared to AFB1 alone. The in ovo injection of Met led to less apoptotic cells in liver tissues. Such results might be necessary for the poultry industry as it is focused on managing the embryotoxicity of AFB1, which affecting poultry production and welfare. Results from this study demonstrated that in ovo Met injection could alleviate AF-induced toxicity in chicken embryos.

摘要

目前,预防黄曲霉毒素B1(AFB1)引起的鸡胚胎毒性的实用方法很少见。结合吸附剂通常用于饲料中,以减少蛋鸡接触受污染的日粮,从而减少受精卵中的残留暴露。尽管如此,几种吸附剂已被证明会影响家禽的营养物质利用和矿物质吸收。因此,寻求一种有效的策略来对抗或控制AFB1引起的肉鸡胚胎毒性是一个问题。总共180枚受精蛋,每30枚受精蛋一组,分别注射36 ng AFB1,其中一组同时注射5.90 mg L-蛋氨酸(Met),然后在孵化器中孵化至出雏。在卵内注射Met通过增强肝脏和肾脏功能、改善脂质谱以及减轻孵化期的氧化应激,显著降低了AFB1对肉鸡胚胎的毒性。此外,与单独注射AFB1相比,卵内注射AFB1+Met后,肝脏中的相对基因表达(SSTR5、TSH-β、Bcl-2、GSH-Px、GST-a和SOD)上调。而且,与单独注射AFB1相比,卵内注射AFB1+Met后,Bax、Caspases-3、Caspases-7、Caspases-9、CYP1A1、CYP2H1和P53基因表达呈下调趋势。卵内注射Met导致肝脏组织中的凋亡细胞减少。由于家禽业关注管理影响家禽生产和福利的AFB1胚胎毒性,这些结果可能对家禽业很有必要。本研究结果表明,卵内注射Met可减轻AF对鸡胚胎的毒性。

https://cdn.ncbi.nlm.nih.gov/pmc/blobs/6b6e/8261005/7437821476ad/gr6.jpg
https://cdn.ncbi.nlm.nih.gov/pmc/blobs/6b6e/8261005/64035d26633b/gr1.jpg
https://cdn.ncbi.nlm.nih.gov/pmc/blobs/6b6e/8261005/ae8f03eca70f/gr2.jpg
https://cdn.ncbi.nlm.nih.gov/pmc/blobs/6b6e/8261005/31c8d9d1ac49/gr3.jpg
https://cdn.ncbi.nlm.nih.gov/pmc/blobs/6b6e/8261005/27851a6ca9df/gr4.jpg
https://cdn.ncbi.nlm.nih.gov/pmc/blobs/6b6e/8261005/f63b5408b206/gr5.jpg
https://cdn.ncbi.nlm.nih.gov/pmc/blobs/6b6e/8261005/7437821476ad/gr6.jpg
https://cdn.ncbi.nlm.nih.gov/pmc/blobs/6b6e/8261005/64035d26633b/gr1.jpg
https://cdn.ncbi.nlm.nih.gov/pmc/blobs/6b6e/8261005/ae8f03eca70f/gr2.jpg
https://cdn.ncbi.nlm.nih.gov/pmc/blobs/6b6e/8261005/31c8d9d1ac49/gr3.jpg
https://cdn.ncbi.nlm.nih.gov/pmc/blobs/6b6e/8261005/27851a6ca9df/gr4.jpg
https://cdn.ncbi.nlm.nih.gov/pmc/blobs/6b6e/8261005/f63b5408b206/gr5.jpg
https://cdn.ncbi.nlm.nih.gov/pmc/blobs/6b6e/8261005/7437821476ad/gr6.jpg

相似文献

1
Methionine alleviates aflatoxinb1-induced broiler chicks embryotoxicity through inhibition of caspase-dependent apoptosis and enhancement of cellular antioxidant status.蛋氨酸通过抑制半胱天冬酶依赖性凋亡和增强细胞抗氧化状态来减轻黄曲霉毒素B1诱导的肉鸡胚胎毒性。
Poult Sci. 2021 Aug;100(8):101103. doi: 10.1016/j.psj.2021.101103. Epub 2021 Mar 11.
2
Taraxasterol alleviates aflatoxin B-induced liver damage in broiler chickens via regulation of oxidative stress, apoptosis and autophagy.蒲公英甾醇通过调节氧化应激、细胞凋亡和自噬缓解黄曲霉毒素 B 对肉鸡肝脏的损伤。
Ecotoxicol Environ Saf. 2023 Feb;251:114546. doi: 10.1016/j.ecoenv.2023.114546. Epub 2023 Jan 14.
3
Effects of in ovo feeding of disaccharide and/or methionine on hatchability, growth performance, blood hematology, and serum antioxidant parameters in geese.开食双糖和/或蛋氨酸对鹅孵化率、生长性能、血液血液学和血清抗氧化参数的影响。
J Anim Sci. 2022 Feb 1;100(2). doi: 10.1093/jas/skac014.
4
Effects of in ovo injection of sulfur-containing amino acids on heat shock protein 70, corticosterone hormone, antioxidant indices, and lipid profile of newly hatched broiler chicks exposed to heat stress during incubation.孵化期内给雏鸡注射含硫氨基酸对孵化期暴露于热应激时新孵化出的肉鸡的热休克蛋白 70、皮质酮激素、抗氧化指标和脂质谱的影响。
Poult Sci. 2019 May 1;98(5):2290-2298. doi: 10.3382/ps/pey609.
5
The effects of aflatoxin B on growth hormone regulated gene-1 and interaction between DNA and aflatoxin B in broiler chickens during hatching.黄曲霉毒素B对孵化期肉鸡生长激素调节基因-1的影响以及DNA与黄曲霉毒素B之间的相互作用。
Biotech Histochem. 2018;93(6):463-470. doi: 10.1080/10520295.2018.1454986. Epub 2018 Apr 25.
6
Modulatory Effects of Extract In Ovo Injected into Broiler Embryos Contaminated by Aflatoxin B1.卵内注射提取物对被黄曲霉毒素B1污染的肉鸡胚胎的调节作用
Animals (Basel). 2022 Aug 11;12(16):2042. doi: 10.3390/ani12162042.
7
Effect of dietary resveratrol in ameliorating aflatoxin B1-induced changes in broiler birds.日粮白藜芦醇对改善黄曲霉毒素B1诱导的肉鸡变化的影响。
J Anim Physiol Anim Nutr (Berl). 2015 Dec;99(6):1094-104. doi: 10.1111/jpn.12260. Epub 2014 Oct 16.
8
Morin alleviates aflatoxin B1-induced liver and kidney injury by inhibiting heterophil extracellular traps release, oxidative stress and inflammatory responses in chicks.莫林通过抑制嗜中性粒细胞细胞外陷阱的释放、氧化应激和炎症反应来减轻黄曲霉毒素 B1 诱导的鸡肝和肾损伤。
Poult Sci. 2021 Dec;100(12):101513. doi: 10.1016/j.psj.2021.101513. Epub 2021 Sep 26.
9
Marine algal polysaccharides alleviate aflatoxin B1-induced bursa of Fabricius injury by regulating redox and apoptotic signaling pathway in broilers.海洋藻类多糖通过调节肉鸡的氧化还原和凋亡信号通路缓解黄曲霉毒素 B1 引起的法氏囊损伤。
Poult Sci. 2021 Feb;100(2):844-857. doi: 10.1016/j.psj.2020.10.050. Epub 2020 Nov 4.
10
effects of aflatoxin B1 and benzo[]pyrene on the heart muscle of chicken embryos.黄曲霉毒素 B1 和苯并[]芘对鸡胚心肌的影响。
J Environ Sci Health A Tox Hazard Subst Environ Eng. 2021;56(14):1490-1495. doi: 10.1080/10934529.2021.2011659. Epub 2021 Dec 23.

引用本文的文献

1
Aflatoxin B-induced toxicity, oxido-inflammatory damage, and apoptosis in male rat reproductive circuitry were abrogated by co-treating with the xanthophyll-lutein and zeaxanthin.通过与叶黄素和玉米黄质共同处理,可消除黄曲霉毒素B诱导的雄性大鼠生殖系统毒性、氧化炎症损伤和细胞凋亡。
Mycotoxin Res. 2025 Jul 16. doi: 10.1007/s12550-025-00600-6.
2
Methionine mitigates aflatoxicosis in quail chicks by improving gut microbiota, immunity, and meat quality.蛋氨酸通过改善肠道微生物群、免疫力和肉质来减轻鹌鹑雏鸡的黄曲霉毒素中毒。
Toxicol Rep. 2024 Dec 18;14:101875. doi: 10.1016/j.toxrep.2024.101875. eCollection 2025 Jun.
3
Bovine lactoferrin alleviates aflatoxin B1 induced hepatic and renal injury in broilers by mediating Nrf2 signaling pathway.
牛乳铁蛋白通过介导Nrf2信号通路减轻黄曲霉毒素B1诱导的肉鸡肝损伤和肾损伤。
Poult Sci. 2024 Dec;103(12):104316. doi: 10.1016/j.psj.2024.104316. Epub 2024 Sep 19.
4
Evaluating the effectiveness of Toxfin and Novasil as dietary aflatoxin-binding agents in broilers for sustaining hepatic antioxidant capacity and intestinal health status during aflatoxin B exposure.评估Toxfin和Novasil作为肉鸡日粮黄曲霉毒素结合剂在黄曲霉毒素B暴露期间维持肝脏抗氧化能力和肠道健康状况的有效性。
Mycotoxin Res. 2025 Feb;41(1):25-35. doi: 10.1007/s12550-024-00567-w. Epub 2024 Oct 5.
5
In-ovo injection of Bacillus subtilis, raffinose, and their combinations enhances hatchability, gut health, nutrient transport- and intestinal function-related genes, and early development of broiler chicks.在鸡胚中注射枯草芽孢杆菌、棉子糖及其组合可提高孵化率、肠道健康、营养物质转运和肠道功能相关基因的表达,并促进肉鸡雏鸡的早期发育。
Poult Sci. 2024 Nov;103(11):104134. doi: 10.1016/j.psj.2024.104134. Epub 2024 Jul 30.
6
Targeted Screening of Curcumin Derivatives as Pancreatic Lipase Inhibitors Using Computer-Aided Drug Design.利用计算机辅助药物设计靶向筛选姜黄素衍生物作为胰脂肪酶抑制剂
ACS Omega. 2024 Jun 13;9(25):27669-27679. doi: 10.1021/acsomega.4c03596. eCollection 2024 Jun 25.
7
Methionine sources and genotype affect embryonic intestinal development, antioxidants, tight junctions, and growth-related gene expression in chickens.蛋氨酸来源和基因型影响鸡胚肠道发育、抗氧化剂、紧密连接及生长相关基因表达。
Anim Nutr. 2023 Dec 1;16:218-230. doi: 10.1016/j.aninu.2023.11.005. eCollection 2024 Mar.
8
Physiological effects of delivery of bioactive substances in broiler chickens.生物活性物质递送对肉鸡的生理影响。
Front Vet Sci. 2023 Mar 16;10:1124007. doi: 10.3389/fvets.2023.1124007. eCollection 2023.
9
Dietary methionine restriction alleviates oxidative stress and inflammatory responses in lipopolysaccharide-challenged broilers at early age.日粮蛋氨酸限制可减轻脂多糖刺激的幼龄肉鸡的氧化应激和炎症反应。
Front Pharmacol. 2023 Feb 15;14:1120718. doi: 10.3389/fphar.2023.1120718. eCollection 2023.
10
Sulfur-containing amino acids and their metabolites in atrial fibrosis.含硫氨基酸及其代谢产物与心房纤维化
Front Pharmacol. 2022 Nov 4;13:1063241. doi: 10.3389/fphar.2022.1063241. eCollection 2022.