• 文献检索
  • 文档翻译
  • 深度研究
  • 学术资讯
  • Suppr Zotero 插件Zotero 插件
  • 邀请有礼
  • 套餐&价格
  • 历史记录
应用&插件
Suppr Zotero 插件Zotero 插件浏览器插件Mac 客户端Windows 客户端微信小程序
定价
高级版会员购买积分包购买API积分包
服务
文献检索文档翻译深度研究API 文档MCP 服务
关于我们
关于 Suppr公司介绍联系我们用户协议隐私条款
关注我们

Suppr 超能文献

核心技术专利:CN118964589B侵权必究
粤ICP备2023148730 号-1Suppr @ 2026

文献检索

告别复杂PubMed语法,用中文像聊天一样搜索,搜遍4000万医学文献。AI智能推荐,让科研检索更轻松。

立即免费搜索

文件翻译

保留排版,准确专业,支持PDF/Word/PPT等文件格式,支持 12+语言互译。

免费翻译文档

深度研究

AI帮你快速写综述,25分钟生成高质量综述,智能提取关键信息,辅助科研写作。

立即免费体验

一种新型猕猴桃杆状病毒的特征,使用基因组和病毒蛋白相互作用特征。

A novel Actinidia cytorhabdovirus characterized using genomic and viral protein interaction features.

机构信息

Key Laboratory of Plant Pathology of Hubei Province, College of Plant Science and Technology, Huazhong Agricultural University, Wuhan, China.

Key Laboratory of Horticultural Crop (Fruit Trees) Biology and Germplasm Creation of the Ministry of Agriculture, Huazhong Agricultural University, Wuhan, China.

出版信息

Mol Plant Pathol. 2021 Oct;22(10):1271-1287. doi: 10.1111/mpp.13110. Epub 2021 Jul 20.

DOI:10.1111/mpp.13110
PMID:34288324
原文链接:https://pmc.ncbi.nlm.nih.gov/articles/PMC8435229/
Abstract

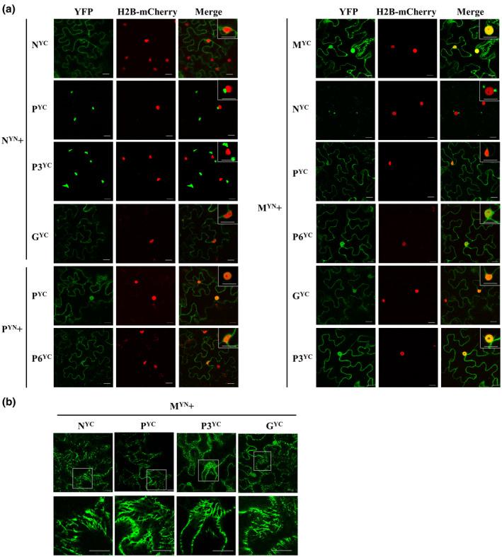
A novel cytorhabdovirus, tentatively named Actinidia virus D (AcVD), was identified from kiwifruit (Actinidia chinensis) in China using high-throughput sequencing technology. The genome of AcVD consists of 13,589 nucleotides and is organized into seven open reading frames (ORFs) in its antisense strand, coding for proteins in the order N-P-P3-M-G-P6-L. The ORFs were flanked by a 3' leader sequence and a 5' trailer sequence and are separated by conserved intergenic junctions. The genome sequence of AcVD was 44.6%-51.5% identical to those of reported cytorhabdoviruses. The proteins encoded by AcVD shared the highest sequence identities, ranging from 27.3% (P6) to 44.5% (L), with the respective proteins encoded by reported cytorhabdoviruses. Phylogenetic analysis revealed that AcVD clustered together with the cytorhabdovirus Wuhan insect virus 4. The subcellular locations of the viral proteins N, P, P3, M, G, and P6 in epidermal cells of Nicotiana benthamiana leaves were determined. The M protein of AcVD uniquely formed filament structures and was associated with microtubules. Bimolecular fluorescence complementation assays showed that three proteins, N, P, and M, self-interact, protein N plays a role in the formation of cytoplasm viroplasm, and protein M recruits N, P, P3, and G to microtubules. In addition, numerous paired proteins interact in the nucleus. This study presents the first evidence of a cytorhabdovirus infecting kiwifruit plants and full location and interaction maps to gain insight into viral protein functions.

摘要

一种新型细胞弹状病毒,暂定名为猕猴桃病毒 D(AcVD),在中国使用高通量测序技术从猕猴桃(中华猕猴桃)中鉴定出来。AcVD 的基因组由 13589 个核苷酸组成,在其反义链上组织成七个开放阅读框(ORF),编码蛋白质的顺序为 N-P-P3-M-G-P6-L。ORFs 被 3' 先导序列和 5' 尾随序列侧翼,由保守的基因间接头分隔。AcVD 的基因组序列与报道的细胞弹状病毒的基因组序列相似度为 44.6%-51.5%。AcVD 编码的蛋白质与报道的细胞弹状病毒编码的相应蛋白质具有最高的序列同一性,范围从 27.3%(P6)到 44.5%(L)。系统发育分析表明,AcVD 与细胞弹状病毒武汉昆虫病毒 4 聚类在一起。在 Nicotiana benthamiana 叶片表皮细胞中确定了病毒蛋白 N、P、P3、M、G 和 P6 的亚细胞定位。AcVD 的 M 蛋白独特地形成丝状结构,并与微管相关。双分子荧光互补测定表明,三种蛋白质,N、P 和 M,自我相互作用,蛋白 N 在细胞质 viroplasm 的形成中起作用,而蛋白 M 将 N、P、P3 和 G 募集到微管上。此外,细胞核中存在大量配对蛋白的相互作用。本研究首次提供了一种感染猕猴桃植物的细胞弹状病毒的证据,并提供了完整的定位和相互作用图谱,以深入了解病毒蛋白的功能。

https://cdn.ncbi.nlm.nih.gov/pmc/blobs/0d33/8435229/ec1aad19a748/MPP-22-1271-g001.jpg
https://cdn.ncbi.nlm.nih.gov/pmc/blobs/0d33/8435229/5a1df3f325ae/MPP-22-1271-g005.jpg
https://cdn.ncbi.nlm.nih.gov/pmc/blobs/0d33/8435229/f873a98bd736/MPP-22-1271-g006.jpg
https://cdn.ncbi.nlm.nih.gov/pmc/blobs/0d33/8435229/dc8e81655334/MPP-22-1271-g007.jpg
https://cdn.ncbi.nlm.nih.gov/pmc/blobs/0d33/8435229/69855c416e0d/MPP-22-1271-g002.jpg
https://cdn.ncbi.nlm.nih.gov/pmc/blobs/0d33/8435229/aaaa1799f161/MPP-22-1271-g003.jpg
https://cdn.ncbi.nlm.nih.gov/pmc/blobs/0d33/8435229/59c4d63c9ed6/MPP-22-1271-g008.jpg
https://cdn.ncbi.nlm.nih.gov/pmc/blobs/0d33/8435229/ec1aad19a748/MPP-22-1271-g001.jpg
https://cdn.ncbi.nlm.nih.gov/pmc/blobs/0d33/8435229/5a1df3f325ae/MPP-22-1271-g005.jpg
https://cdn.ncbi.nlm.nih.gov/pmc/blobs/0d33/8435229/f873a98bd736/MPP-22-1271-g006.jpg
https://cdn.ncbi.nlm.nih.gov/pmc/blobs/0d33/8435229/dc8e81655334/MPP-22-1271-g007.jpg
https://cdn.ncbi.nlm.nih.gov/pmc/blobs/0d33/8435229/69855c416e0d/MPP-22-1271-g002.jpg
https://cdn.ncbi.nlm.nih.gov/pmc/blobs/0d33/8435229/aaaa1799f161/MPP-22-1271-g003.jpg
https://cdn.ncbi.nlm.nih.gov/pmc/blobs/0d33/8435229/59c4d63c9ed6/MPP-22-1271-g008.jpg
https://cdn.ncbi.nlm.nih.gov/pmc/blobs/0d33/8435229/ec1aad19a748/MPP-22-1271-g001.jpg

相似文献

1
A novel Actinidia cytorhabdovirus characterized using genomic and viral protein interaction features.一种新型猕猴桃杆状病毒的特征,使用基因组和病毒蛋白相互作用特征。
Mol Plant Pathol. 2021 Oct;22(10):1271-1287. doi: 10.1111/mpp.13110. Epub 2021 Jul 20.
2
The complete genome sequence of a novel cytorhabdovirus identified in strawberry (Fragaria ananassa Duch.).鉴定于草莓(Fragaria ananassa Duch.)中的一种新型细胞弹状病毒的全基因组序列。
Arch Virol. 2019 Dec;164(12):3127-3131. doi: 10.1007/s00705-019-04390-y. Epub 2019 Sep 26.
3
Complete genome sequence of daphne virus 1, a novel cytorhabdovirus infecting Daphne odora.大红花病毒 1 的全基因组序列,一种感染大红花的新型细胞弹状病毒。
Arch Virol. 2023 Apr 16;168(5):141. doi: 10.1007/s00705-023-05734-5.
4
Identification and molecular characterization of a novel cytorhabdovirus from rose plants (Rosa chinensis Jacq.).从玫瑰植株(Rosa chinensis Jacq.)中鉴定和分子特征分析一种新型细胞弹状病毒。
Arch Virol. 2023 Mar 23;168(4):118. doi: 10.1007/s00705-023-05742-5.
5
Double-Stranded RNA High-Throughput Sequencing Reveals a New Cytorhabdovirus in a Bean Golden Mosaic Virus-Resistant Common Bean Transgenic Line.双链 RNA 高通量测序揭示抗豆黄花叶病毒转基因菜豆中一种新的细胞弹状病毒。
Viruses. 2019 Jan 21;11(1):90. doi: 10.3390/v11010090.
6
Complete genome sequence and integrated protein localization and interaction map for alfalfa dwarf virus, which combines properties of both cytoplasmic and nuclear plant rhabdoviruses.苜蓿栅锈菌夏孢子堆的形态和发生 苜蓿栅锈菌(Melampsora medusae Thüm.)是引起苜蓿锈病的主要病原菌,其夏孢子堆是病害初期的特征性症状之一。夏孢子堆为黑色或深褐色,近圆形或椭圆形,直径 0.5-1.5 毫米,主要发生在叶片正面,有时也会在叶片背面出现。夏孢子堆的形成与病原菌的生活史密切相关。在适宜的环境条件下,病原菌的夏孢子通过风雨传播,侵染苜蓿叶片。夏孢子在叶片上萌发并产生芽管,芽管穿透叶片表皮细胞,进入叶肉组织。在叶肉组织中,夏孢子增殖并产生大量的夏孢子,这些夏孢子聚集在一起形成夏孢子堆。随着夏孢子堆的形成,病原菌的侵染逐渐扩展到整个叶片,导致叶片变黄、干枯,最终脱落。夏孢子堆的形态和发生与环境条件密切相关。在温暖、潮湿的环境中,夏孢子堆的形成较为迅速,数量也较多。相反,在寒冷、干燥的环境中,夏孢子堆的形成较为缓慢,数量也较少。此外,夏孢子堆的形态和颜色也会受到叶片表面结构和病原菌侵染程度的影响。 综上所述,苜蓿栅锈菌夏孢子堆是苜蓿锈病初期的特征性症状之一,其形成与病原菌的生活史和环境条件密切相关。对夏孢子堆的形态和发生进行观察和研究,可以为苜蓿锈病的防治提供重要的参考依据。
Virology. 2015 Sep;483:275-83. doi: 10.1016/j.virol.2015.05.001. Epub 2015 May 21.
7
Identification, molecular characterization and prevalence of a novel cytorhabdovirus infecting zucchini crops in Greece.鉴定、分子特征分析及一种新型细胞弹状病毒在希腊感染南瓜作物的流行情况。
Virus Res. 2020 Oct 2;287:198095. doi: 10.1016/j.virusres.2020.198095. Epub 2020 Jul 28.
8
Molecular characterization of a novel cytorhabdovirus associated with paper mulberry mosaic disease.一种与桑树花叶病相关的新型细胞弹状病毒的分子特征。
Arch Virol. 2020 Nov;165(11):2703-2707. doi: 10.1007/s00705-020-04786-1. Epub 2020 Aug 26.
9
Molecular characterization of a novel cytorhabdovirus associated with chrysanthemum yellow dwarf disease.一种与菊花黄矮病相关的新型细胞弹状病毒的分子特征。
Arch Virol. 2021 Apr;166(4):1253-1257. doi: 10.1007/s00705-021-04987-2. Epub 2021 Feb 11.
10
Complete genome sequence of cnidium virus 2, a novel cytorhabdovirus isolated from Cnidium officinale in South Korea.苍耳病毒 2 全基因组序列,一种从韩国苍耳中分离到的新型细胞弹状病毒。
Arch Virol. 2023 May 27;168(6):170. doi: 10.1007/s00705-023-05784-9.

引用本文的文献

1
Interactions between Common Bean Viruses and Their Whitefly Vector.常见豆科病毒与其粉虱介体间的相互作用。
Viruses. 2024 Oct 2;16(10):1567. doi: 10.3390/v16101567.
2
Old and New Aphid-Borne Viruses in Coriander in Chile: An Epidemiological Approach.智利芫荽中的新老蚜虫传播病毒:一种流行病学方法。
Viruses. 2024 Jan 31;16(2):226. doi: 10.3390/v16020226.
3
The complete genome sequence of a putative novel cytorhabdovirus identified in Chelidonium majus in China.在中国白屈菜中鉴定到的一种假定新型细胞弹状病毒的全基因组序列。

本文引用的文献

1
Next-Generation Sequencing Combined With Conventional Sanger Sequencing Reveals High Molecular Diversity in Virus 1 Populations From Kiwifruit Grown in China.下一代测序与传统桑格测序相结合揭示了中国种植的猕猴桃中病毒1群体的高分子多样性。
Front Microbiol. 2020 Dec 16;11:602039. doi: 10.3389/fmicb.2020.602039. eCollection 2020.
2
The Plant Negative-Sense RNA Virosphere: Virus Discovery Through New Eyes.植物负义RNA病毒圈:以新视角发现病毒
Front Microbiol. 2020 Sep 16;11:588427. doi: 10.3389/fmicb.2020.588427. eCollection 2020.
3
Transmission of the Bean-Associated Cytorhabdovirus by the Whitefly MEAM1.
Arch Virol. 2024 Feb 22;169(3):56. doi: 10.1007/s00705-024-05969-w.
4
Identification and characterization of a novel associated with goji berry ( L.) crinkle disease.一种与枸杞(枸杞属)皱叶病相关的新型[病原体等,原文未明确完整信息]的鉴定与特征分析 。
Front Microbiol. 2024 Jan 4;14:1294616. doi: 10.3389/fmicb.2023.1294616. eCollection 2023.
5
Annual (2023) taxonomic update of RNA-directed RNA polymerase-encoding negative-sense RNA viruses (realm : kingdom : phylum ).年度(2023)RNA 指导的 RNA 聚合酶编码负义 RNA 病毒(领域:界:门)分类学更新。
J Gen Virol. 2023 Aug;104(8). doi: 10.1099/jgv.0.001864.
6
Identification and molecular characterization of a novel cytorhabdovirus from rose plants (Rosa chinensis Jacq.).从玫瑰植株(Rosa chinensis Jacq.)中鉴定和分子特征分析一种新型细胞弹状病毒。
Arch Virol. 2023 Mar 23;168(4):118. doi: 10.1007/s00705-023-05742-5.
7
Occurrence and Molecular Variability of the Main Kiwifruit Viruses in the Sichuan Province of China.中国四川省主要猕猴桃病毒的发生和分子变异性。
Viruses. 2022 Nov 6;14(11):2460. doi: 10.3390/v14112460.
豆科蚜传细胞脉络病毒通过烟粉虱 MEAM1 的传播。
Viruses. 2020 Sep 15;12(9):1028. doi: 10.3390/v12091028.
4
2020 taxonomic update for phylum Negarnaviricota (Riboviria: Orthornavirae), including the large orders Bunyavirales and Mononegavirales.2020 年对 Negarnaviricota 门(Riboviria:Orthornavirae)的分类学进行了更新,包括大目 Bunyavirales 和 Mononegavirales。
Arch Virol. 2020 Dec;165(12):3023-3072. doi: 10.1007/s00705-020-04731-2. Epub 2020 Sep 4.
5
Molecular characterization of a novel cytorhabdovirus associated with paper mulberry mosaic disease.一种与桑树花叶病相关的新型细胞弹状病毒的分子特征。
Arch Virol. 2020 Nov;165(11):2703-2707. doi: 10.1007/s00705-020-04786-1. Epub 2020 Aug 26.
6
Natural Defect of a Plant Rhabdovirus Glycoprotein Gene: A Case Study of Virus-Plant Coevolution.植物弹状病毒糖蛋白基因的自然缺陷:病毒-植物协同进化案例研究。
Phytopathology. 2021 Jan;111(1):227-236. doi: 10.1094/PHYTO-05-20-0191-FI. Epub 2020 Nov 10.
7
Diversity and epidemiology of plant rhabdoviruses.植物弹状病毒的多样性和流行病学。
Virus Res. 2020 May;281:197942. doi: 10.1016/j.virusres.2020.197942. Epub 2020 Mar 19.
8
Molecular characterization of a novel emaravrius infecting Actinidia spp. in China.中国猕猴桃属中一种新型埃玛病毒的分子特征。
Virus Res. 2020 Jan 2;275:197736. doi: 10.1016/j.virusres.2019.197736. Epub 2019 Oct 15.
9
The Matrix Protein of a Plant Rhabdovirus Mediates Superinfection Exclusion by Inhibiting Viral Transcription.植物弹状病毒的基质蛋白通过抑制病毒转录来介导重感染排除。
J Virol. 2019 Sep 30;93(20). doi: 10.1128/JVI.00680-19. Print 2019 Oct 15.
10
Sequencing, genome analysis and prevalence of a cytorhabdovirus discovered in Carica papaya.序列分析、基因组分析及番木瓜中发现的细胞弹状病毒的流行情况。
PLoS One. 2019 Jun 20;14(6):e0215798. doi: 10.1371/journal.pone.0215798. eCollection 2019.